当然可以,参考文献完全可以是报纸。

在学术研究和写作中,报纸是一种重要的信息来源,尤其适用于引用新闻报道、评论、访谈或时事分析等内容,无论是国内还是国际的学术规范(如GB/T 7714、APA、MLA等),都对报纸文献的引用格式有明确的规定。
为什么引用报纸是合理的?
- 时效性强:报纸是获取最新事件、社会动态和即时评论的最佳渠道之一,对于研究近期发生的事件或反映当前社会观点的课题,报纸是不可或缺的资料。
- 原始资料:报纸的报道和评论可以作为研究特定历史时期社会舆论、公众情绪或政策反应的第一手资料。
- 权威评论:许多报纸设有社论、评论员文章等专栏,这些文章通常由领域内的专家或资深记者撰写,具有很高的参考价值。
如何正确引用报纸?(格式示例)
引用报纸时,关键信息包括:作者、文章标题、报纸名称、出版日期、版次(可选)和页码,不同格式(如APA、MLA、国标GB/T 7714)的写法略有不同。
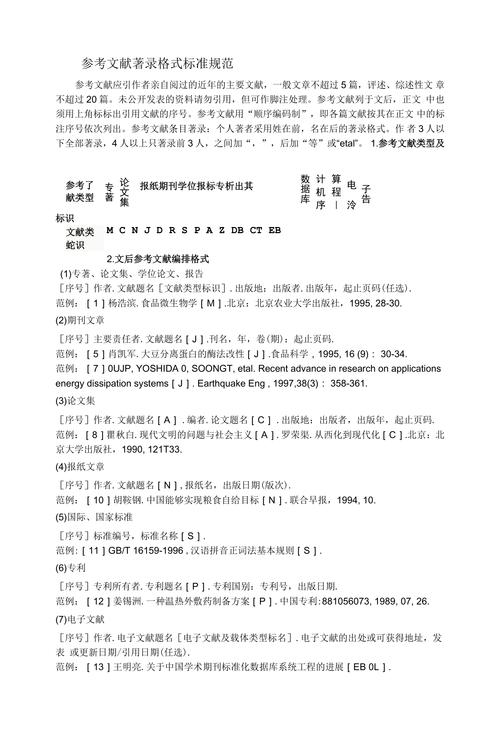
中文文献(以国家标准 GB/T 7714-2025 为例)
基本格式:
[序号] 作者. 文献标题[N]. 报纸名称, 出版日期(YYYY-MM-DD)(版次).
示例:

-
引用普通新闻:
[1] 王晓阳. 我国人工智能产业发展进入新阶段[N]. 人民日报, 2025-10-27(15).
-
引用无作者的新闻:
[2] 城市更新新规出台,居民权益如何保障?[N]. 经济日报, 2025-11-01(05).
(图片来源网络,侵删) -
引用评论或社论:
[3] 李文道. 教育改革应回归育人本质[N]. 中国教育报, 2025-10-30(02).
注意:
- 文献类型标识:报纸文章的文献类型标识为
[N]。 - 出版日期:格式为
YYYY-MM-DD。 - 版次:指文章刊登在第几版,用括号括起来。
英文文献(以 APA 第7版 为例)
基本格式:
Author, A. A. (Year, Month Day). Article title. *Newspaper Title*.
示例:
-
引用普通新闻:
Author, A. A. (2025, October 27). New breakthrough in renewable energy research. The New York Times, p. A1.
-
引用在线报纸文章:
如果文章有稳定的URL,则需加上URL。 Brown, C. (2025, November 1). The future of remote work. The Washington Post. https://www.washingtonpost.com/...
注意:
- 作者:姓在前,名的首字母在后。
- 日期:格式为
(Year, Month Day)。 - 报纸名称:使用斜体。
- 页码:对于纸质版,注明页码,如
p. A1或pp. A1, A5,对于在线版,通常不写页码,而是写URL。
使用报纸作为参考文献时的注意事项
- 区分事实与评论:新闻报道力求客观,但评论、社论等带有作者主观观点,在引用时,要清楚区分,并根据自己的研究目的决定是否引用。
- 注意信息核实:报纸信息有时效性,也可能存在报道偏差,引用时最好能交叉验证其他来源的信息,确保准确性。
- 明确引用来源:是直接引用报纸原文,还是转述其观点,如果是直接引用,需要使用引号并标明页码。
- 优先选择权威报纸:尽量选择信誉好、影响力大的主流报纸,如《人民日报》、《光明日报》、《纽约时报》、《泰晤士报》等,这能增加你参考文献的权威性。
- 注意时效性:报纸文章的价值主要体现在其“新”,对于历史性、理论性的研究,可能更适合引用期刊论文或书籍。
参考文献完全可以是报纸,并且在很多研究领域是必要的,关键在于正确理解其价值、选择合适的来源,并严格按照学术规范进行格式化引用,只要引用得当,报纸文献就能为你的论文增添时效性和现实意义。
