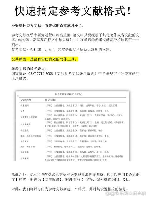
参考文献的数量与查重率之间并非简单的线性关系,但合理使用参考文献确实能在一定程度上降低论文的查重风险,查重系统的工作原理是通过比对论文内容与已有文献的相似度,若能正确引用参考文献,既能体现学术规范性,又能有效避免重复率过高的问题。

参考文献的“查重豁免”机制是关键,多数查重系统(如知网、Turnitin)会对规范引用的参考文献内容进行识别,并将其排除在重复率计算范围之外,当论文中直接引用某文献的原话时,若通过引号标注并注明出处,系统会自动识别为引用内容而非抄袭,但需注意,若引用比例过高(如超过总字数的5%-10%),部分系统仍可能将其计入重复率,因此需控制引用篇幅,并结合自己的语言进行转述。
参考文献的质量和相关性比数量更重要,若仅为了降低查重率而堆砌大量不相关或低质量文献,不仅无法提升论文质量,还可能因引用不当被判定为学术不端,引用一些与论文主题无关的“水刊”文献,或过度依赖二手文献(如引用他人引用的文献而非原始研究),可能导致内容缺乏深度,甚至因间接引用过多而增加重复风险,相反,选择权威、相关度高的核心文献,通过深度阅读和整合,用自己的语言重新表述观点,既能降低重复率,又能增强论文的学术价值。
参考文献的使用方式直接影响查重结果,直接引用、间接引用和综述引用的重复率风险各不相同,直接引用需严格标注,但比例不宜过高;间接引用(即转述他人观点)则需彻底改变句式结构和用词,避免仅替换个别词汇;综述引用则需对多篇文献进行归纳总结,提炼共性观点,形成自己的分析框架,以下为不同引用方式对查重率的影响示例:
| 引用方式 | 操作方法 | 查重风险 | 建议 |
|---|---|---|---|
| 直接引用 | 使用引号,标注页码,明确出处 | 中等(需控制比例) | 不超过全文5%,仅用于关键定义或数据 |
| 间接引用 | 改变句式、替换同义词,保留原意 | 低(若改写彻底) | 避免与原文表述雷同,结合上下文整合 |
| 综述引用 | 归纳多篇文献观点,提炼共性 | 极低 | 体现分析能力,避免简单罗列 |
值得注意的是,查重系统的算法也在不断升级,单纯依赖参考文献“堆砌”已无法有效降低重复率,现代查重系统不仅能识别连续重复字符,还能检测语义相似度,因此即便调整语序或替换词汇,若核心观点与文献高度一致,仍可能被判定为重复,真正有效的降重策略是:在充分阅读参考文献的基础上,结合自己的研究数据和思考,形成独立观点,并通过规范引用和原创性表述来体现学术诚信。

参考文献的数量并非决定查重率的核心因素,关键在于是否正确引用、合理转述,以及能否通过文献支撑自己的原创性研究,盲目增加参考文献数量而不注重质量和使用方式,反而可能适得其反。
FAQs
-
问:参考文献数量越多,查重率一定越低吗?
答:不一定,参考文献的数量需与论文内容匹配,若堆砌不相关文献或过度引用,不仅无法降低查重率,还可能因引用不当被判定为学术不端,关键在于规范引用和原创性表述,而非单纯追求数量。 -
问:如何正确引用参考文献以避免查重问题?
答:选择权威、相关的核心文献;直接引用需用引号标注并注明出处,控制比例;间接引用时需彻底改写句式和用词,避免语义重复;结合自己的分析整合文献观点,形成独立论述,而非简单罗列他人观点。
(图片来源网络,侵删)
