在学术论文写作中,参考文献的出版日期是构成文献元数据的重要组成部分,其规范标注不仅体现了学术研究的严谨性,也是读者追溯信息来源、评估文献时效性的关键依据,出版日期的准确性、完整性和规范性直接影响文献的引用质量,甚至关系到学术成果的可信度,以下从出版日期的功能、标注规范、常见问题及注意事项等方面展开详细阐述。

出版日期在参考文献中的核心功能
- 时效性评估:学术研究的价值往往与文献的时效性密切相关,尤其是自然科学、社会科学等领域,最新研究成果可能推翻或补充既有结论,出版日期能帮助读者快速判断文献是否反映当前研究前沿,例如医学领域需优先引用近5年的临床研究,而历史学则可能侧重经典文献的原始版本日期。
- 版本追溯:同一文献可能存在多个修订版本(如图书再版、论文的预印本与正式发表版本),出版日期是区分版本的核心标识。《资本论》1867年首版与1890年第三版在内容解读上存在差异,明确标注出版日期可避免混淆。
- 学术诚信保障:规范的出版日期标注便于他人核查文献来源,有效避免因引用过时或错误版本导致的学术不端行为,出版信息完整也是学术期刊、学位论文评审的重要审查项。
不同类型文献出版日期的标注规范
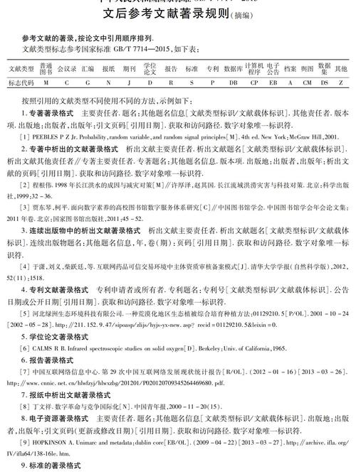
根据国家标准《信息与文献 参考文献著录规则》(GB/T 7714-2025),不同文献类型的出版日期标注需遵循以下格式:
期刊论文
期刊论文的出版日期需标注具体年、卷(期)、页码,格式为“出版年, 卷(期): 起止页码”。
张伟, 李静. 人工智能在医疗诊断中的应用进展[J]. 中国医学科学院学报, 2025, 44(3): 456-462.
2025”为出版年份,“44(3)”表示第44卷第3期。
专著(图书)
专著需标注出版地、出版社及出版年,格式为“出版地: 出版社, 出版年.”。
王晓明. 社会学研究方法[M]. 北京: 北京大学出版社, 2025.
对于再版图书,需注明原版日期与再版日期,
费孝通. 乡土中国[M]. 北京: 人民出版社, 2025(1947年初版).
学位论文
学位论文需标注授予单位及年份,格式为“保存地点: 保存单位, 年份.”。
陈思. 数字经济背景下中小企业创新路径研究[D]. 上海: 复旦大学, 2025.

专利文献
专利需标注公告日期,格式为“公告日期.”。
李华, 王强. 一种智能垃圾分类装置: 中国, CN202510234567.8[P]. 2025-08-15.
电子资源
对于网页、数据库等电子资源,需标注引用日期及获取路径,格式为“更新或修改日期[引用日期]. 获取和访问路径.”。
世界卫生组织. COVID-19疫情报告[EB/OL]. (2025-05-10)[2025-05-20]. https://www.who.int/emergencies/diseases/novel-coronavirus-2025.
出版日期标注的常见问题及解决方法
-
日期缺失或模糊:部分文献(如古籍、古籍影印本)可能无明确出版日期,需标注“出版年不详”或根据序跋、版本信息推测并注明“约公元X年”。
[春秋]孔子. 论语[M]//十三经注疏. 北京: 中华书局, 1980(影印本). (原书出版年不详,影印本为1980年) -
多作者合著的日期标注:若文献为多位作者在不同年份完成,需标注各章节的出版日期,或以整体出版日期为准并在文中说明。
《中国文学史》编写组. 中国文学史[M]. 北京: 高等教育出版社, 2025. (各章节完成时间不同,以出版年份为准)
(图片来源网络,侵删) -
预印本与正式发表日期的区分:预印本(如arXiv、SSRN)通常标注“预印本”字样及上传日期,正式发表后需以期刊出版日期为准。
Smith J. Preprint: Climate Change and Economic Growth[EB/OL]. (2025-03-10)[2025-05-20]. https://arxiv.org/abs/2203.04876.
正式发表版本:Smith J. Climate Change and Economic Growth[J]. Nature Economics, 2025, 15(2): 112-125.
出版日期的校对与管理建议
- 工具辅助校对:使用EndNote、Zotero等文献管理软件自动提取出版日期,并定期检查格式一致性,避免手动输入导致的错误。
- 优先引用原始文献:避免转引二手文献,务必通过数据库或图书馆核查原始出版日期,例如引用《自然》期刊论文时,需确认是印刷版日期还是在线优先出版日期。
- 特殊文献处理:对于古籍、档案等特殊文献,需同时标注朝代、收藏机构及文献编号,
[清]纪昀. 四库全书总目提要[M]. 上海: 上海古籍出版社, 1987(文渊阁四库全书本).
出版日期与学术评价的关联
在学术评价体系中,出版日期是衡量文献影响力的基础数据,期刊影响因子计算时,通常统计前2年发表的文献被引频次;高校科研绩效评估中,近5年高被引论文的占比是重要指标,研究者需关注领域内核心期刊的出版周期,及时追踪最新研究成果,同时通过规范标注出版日期,提升文献的可检索性与学术影响力。
相关问答FAQs
Q1: 如果参考文献的出版日期与版权页日期不一致,应以哪个为准?
A1: 应以版权页标注的出版日期为准,版权页是出版社正式声明的出版信息,具有法律效力,若版权页与封面、序言等处的日期存在差异,需以版权页日期为标准,并在参考文献中标注“版权页出版年:XXXX”。
Q2: 如何处理网络文章无明确出版日期的情况?
A2: 若网络文章无具体出版日期,需按GB/T 7714-2025标准标注“[引用日期]”并补充“更新日期不详”字样。
新华网. 我国新能源汽车产业发展现状[EB/OL]. (更新日期不详)[2025-05-20]. http://www.xinhuanet.com/tech/2025-05/20/c_1129675674.htm.
若能通过网页快照、Wayback Machine等工具推测更新日期,可标注为“约公元XXXX年”。
