我国行政复议制度作为行政系统内部监督和救济的重要机制,在解决行政争议、监督依法行政、保护公民权益方面发挥着关键作用,随着法治建设的深入推进,行政复议制度经历了从初创到完善的发展历程,其制度设计、实践效果及改革方向一直是学界和实务界关注的焦点,从1989年《行政诉讼法》首次确立行政复议制度,到1999年《行政复议法》的颁布实施,再到2025年1月1日新修订的《行政复议法》正式施行,我国行政复议制度在解决行政争议的主渠道作用日益凸显,制度体系也日趋成熟。

从制度定位来看,行政复议兼具“监督行政”与“救济权利”双重功能,通过上级机关对下级机关的具体行政行为进行审查,及时纠正违法或不当行政行为,强化行政机关内部监督;为公民、法人或其他组织提供便捷、低成本的救济渠道,有效化解行政争议,新修订的《行政复议法》进一步扩大了受案范围,将部分行政协议、政府信息公开等争议纳入复议范围,并明确“行政复议期间原则上停止执行”的规定,强化了对申请人权益的保护力度,新增“行政复议委员会”制度,吸收专家学者参与案件审理,提升了复议决定的公正性和专业性。
在制度运行层面,我国行政复议形成了“条块结合”的复议体制,根据行政机关的隶属关系,行政复议可分为垂直领导机关(如税务、海关)的内部复议和地方政府的一般复议,为提升复议效率,新法建立了“复议前置”与“选择复议”相结合的申请机制,对涉及行政许可、自然资源权属等争议,可要求申请人先向复议机关申请复议,对复议决定不服再向法院提起诉讼,新法还简化了申请程序,允许口头申请、在线申请,并将复议期限从60日延长至90日,为申请人提供了更充分的救济保障,实践中仍存在复议机构独立性不足、审理程序不够透明、复议决定执行力弱等问题,部分地区复议机关受行政干预较多,导致“官官相护”的质疑时有发生;部分案件审理流于形式,调解机制运用不充分,未能有效实现“定分止争”的目标。
为完善行政复议制度,需从多方面推进改革,应强化复议机构的独立性,探索设立相对独立的复议机构,实行垂直管理或跨区域管辖,减少地方干预,优化审理程序,扩大听证审理范围,建立“繁简分流”机制,对简单案件快速审理,对复杂案件精细化审理,完善复议决定执行机制,明确对不履行复议决定的法律责任,建立强制执行制度,确保复议权威,还应加强复议队伍建设,提高复议人员的专业素养和职业保障,吸引优秀法律人才从事复议工作,推动复议与诉讼的衔接,建立信息共享机制,避免重复审查,节约司法资源。
从实践效果来看,近年来我国行政复议案件数量逐年增长,2025年全国各级行政复议机关办结案件约26万件,纠错率约为15%,较往年有所提升,反映出复议制度在监督行政、保护权益方面的作用逐步增强,但与行政诉讼相比,行政复议的社会认知度和利用率仍显不足,部分群众对复议的公正性存在疑虑,这要求进一步加强复议宣传,提升公信力。

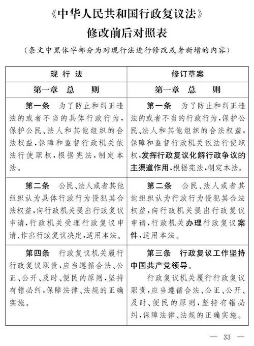
为更直观展示我国行政复议制度的发展变化,以下通过表格对比新旧《行政复议法》的主要差异:
| 对比维度 | 1999年《行政复议法》 | 2025年修订《行政复议法》 |
|---|---|---|
| 受案范围 | 主要限于具体行政行为 | 扩大到行政协议、政府信息公开等部分抽象行政行为 |
| 申请期限 | 60日 | 延长至90日 |
| 审理程序 | 以书面审理为主 | 增加听证审理比例,明确简易程序 |
| 复议决定类型 | 维持、撤销、变更、责令履行等 | 新增“确认违法”“责令重作”等决定类型 |
| 复议机构 | 由行政机关内设机构负责 | 建立行政复议委员会,引入专家参与 |
| 在线复议 | 未明确规定 | 建立全国统一的行政复议平台,支持在线申请 |
| 复议前置情形 | 仅限于法律规定的特定情形 | 扩大至行政许可、自然资源权属等更多领域 |
相关问答FAQs
Q1:行政复议与行政诉讼有什么区别?
A:行政复议与行政诉讼都是解决行政争议的途径,但存在明显区别:一是性质不同,行政复议是行政系统内部监督,行政诉讼是司法外部监督;二是程序不同,复议程序相对简便快捷,诉讼程序更为严格;三是审查范围不同,行政复议可审查部分抽象行政行为,行政诉讼主要审查具体行政行为的合法性;四是效力不同,复议决定一般不具有最终效力,当事人可对复议决定提起诉讼,而行政诉讼的终审判决具有终局效力。
Q2:哪些情况下可以申请行政复议?
A:根据新修订的《行政复议法》,公民、法人或其他组织认为下列行政行为侵犯其合法权益的,可以申请行政复议:① 对行政机关作出的警告、罚款、没收违法所得、责令停产停业等行政处罚决定不服的;② 对行政机关作出的限制人身自由、查封、扣押、冻结财产等行政强制措施不服的;③ 对行政机关作出的行政许可变更、撤销、注销决定不服的;④ 对行政机关作出的关于确认土地、矿藏、水流、森林、山岭、草原、荒地、滩涂、海域等自然资源的所有权或者使用权的决定不服的;⑤ 认为行政机关侵犯其合法经营自主权的;⑥ 认为行政机关不依法履行、未按照约定履行或者违法变更、解除政府特许经营协议、土地房屋征收补偿协议等行政协议的;⑦ 认为行政机关侵犯其其他人身权、财产权等合法权益的,部分地方性法规、规章规定的其他行政行为也可申请复议。

