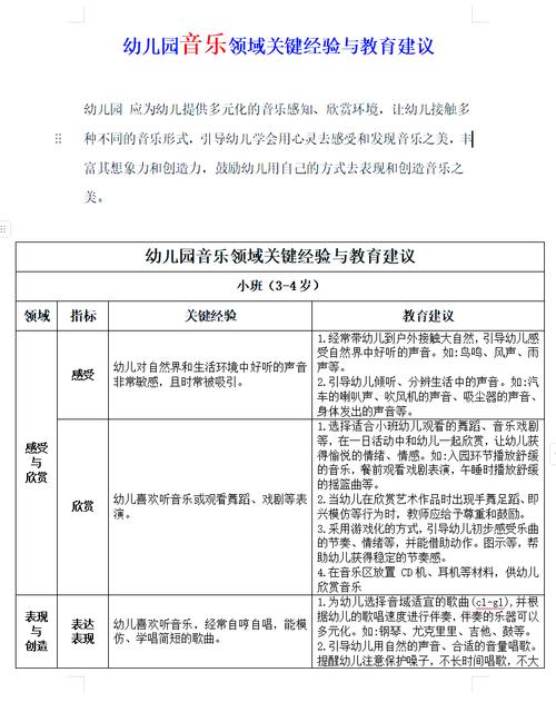
幼儿音乐教育方法的深度探究
核心理念:从“教音乐”到“通过音乐教”
在探讨具体方法前,我们必须先确立正确的教育理念,现代幼儿音乐教育的核心理念已经发生了根本性的转变:

-
儿童中心,兴趣为先
- 核心理念:教育的主体是孩子,而不是教师或教材,音乐活动的设计必须符合幼儿的年龄特点、兴趣点和认知水平。
- 实践意义:避免“填鸭式”教学,不强迫孩子学习他们不感兴趣的内容,游戏化、生活化的音乐活动是激发幼儿内在学习动机的关键。
-
过程重于结果,体验重于表演
- 核心理念:幼儿音乐教育的首要目标是让孩子在音乐活动中获得快乐、丰富的感官体验和情感满足,而不是培养出多少“小演奏家”或“歌唱家”。
- 实践意义:教师应关注孩子在活动中的参与度、专注力、情绪反应和探索精神,而不是音准、节奏是否绝对完美,一个自由摇摆、沉浸其中的孩子,比一个僵硬表演但不开心的孩子更有价值。
-
综合性,整合发展
- 核心理念:音乐是连接身体、语言、认知、情感、社交等多个领域的桥梁,音乐活动应与其他领域的学习自然融合。
- 实践意义:一首儿歌可以结合语言(歌词朗诵)、身体(动作表演)、认知(认识动物、颜色)、社交(集体游戏)和情感(表达情绪)等多方面的内容,实现“一活动多目标”。
-
本土化与国际化结合
(图片来源网络,侵删)- 核心理念:音乐是文化的载体,在引入国际优秀音乐教育理念和素材的同时,必须重视本土音乐文化的传承。
- 实践意义:让孩子聆听、学唱、演奏本民族的童谣、民歌,使用民族乐器(如小堂鼓、木鱼、葫芦丝等),不仅能建立文化认同感,也能让音乐教育更具亲切感和生命力。
具体教学方法与实践策略
基于以上理念,以下是一些行之有效的具体方法:
(一) 听觉启蒙法
这是所有音乐学习的基础,旨在培养幼儿的“音乐耳朵”。
- 音乐环境创设:
- 在幼儿一日生活的各个环节(如入园、进餐、午睡、离园)播放不同风格、情绪的背景音乐。
- 定期举办“听辨游戏”,如播放不同乐器的声音(钢琴、小提琴、鼓)、自然界的声音(风声、雨声、鸟鸣),让孩子猜是什么。
- 音乐欣赏活动:
- 选择经典:选择结构清晰、形象鲜明的音乐作品,如圣桑《动物狂欢节》、普罗科菲耶夫《彼得与狼》。
- 多感官联动:引导孩子用身体动作、绘画、语言描述等方式来表达对音乐的理解,听到快的音乐就快跑,听到慢的音乐就慢慢走;听完一首曲子后,画出自己“听到的颜色”。
- 故事引导:将音乐与故事结合,让孩子在情节中感受音乐的变化。
(二) 节奏感知法
节奏是音乐的骨架,对幼儿的协调性和数学思维有积极影响。
- 身体打击乐:
- 最直接有效的方式,引导孩子用拍手、跺脚、拍腿、点头等方式来模仿和创造节奏。
- 游戏示例:“节奏火车”,老师拍一个节奏,孩子模仿,一个接一个,形成一列“节奏火车”。
- 生活节奏:
将节奏融入生活,如洗手时的“搓搓搓,冲冲冲”,走楼梯时的“上-下-上-下”。
(图片来源网络,侵删) - 乐器探索:
- 提供安全的打击乐器,如沙锤、铃鼓、三角铁、木鱼等。
- 游戏示例:“节奏传递”,一个小组的孩子用乐器模仿一个简单的节奏,传给下一个小组。
(三) 歌唱与律动法
这是幼儿最自然、最喜欢的音乐表达方式。
- 趣味歌唱:
- 选择歌词简单、旋律重复、富有童趣的歌曲。
- 游戏化教学:采用对唱、接唱、问答唱、加入夸张表情和动作等方式,让歌唱变得好玩。
- 创造性律动:
- 自由舞蹈:播放不同风格的音乐,让孩子自由地用身体表达感受,不强调动作的规范性。
- 模仿律动:模仿小动物、交通工具、自然现象等,将音乐与想象结合。
- 道具辅助:使用纱巾、丝带、彩虹伞等道具,增加律动的趣味性和视觉效果。
(四) 奥尔夫音乐教育法
这是国际上最主流、最适合幼儿的音乐教育体系之一,其核心是“原本性音乐”(Elemental Music)。
- 核心理念:音乐是人类与生俱来的本能,应通过语言、动作、舞蹈、奏乐紧密结合的方式,让孩子在游戏中主动创造。
- 实践特点:
- 综合性:唱、动、奏、戏一体化。
- 创造性:提供简单的元素(如几个音、一个节奏型),鼓励孩子即兴创作旋律、歌词和动作。
- 参与性:强调集体合作,使用奥尔夫乐器(如音条乐器、各种打击乐),让每个孩子都能参与其中。
(五) 柯达伊教学法
此法侧重于歌唱和读谱能力的培养,尤其适合培养孩子的音准和节奏感。
- 核心理念:“歌唱是所有音乐教育的基础”,使用手势(柯尔文手势)和首调唱名法,帮助孩子建立音高概念。
- 实践特点:
- 手势辅助:用手势的高低位置来代表音的高低,孩子可以“看”到音,帮助建立准确的音高感。
- 节奏读谱:用“ta” (四分音符)、“ti-ti” (八分音符) 等语音来读出节奏,并配合相应的符号,为未来学习乐理打下基础。
- 民歌素材:大量使用本国民歌和童谣作为教学素材,传承文化。
常见误区与规避方法
-
过度强调技能训练,忽视兴趣培养。
- 表现:过早让孩子进行枯燥的指法练习、音阶训练,要求绝对音准。
- 规避:将技能训练融入有趣的游戏和活动中,通过“手指爬楼梯”的游戏来练习音阶。
-
教师主导,缺乏互动与生成。
- 表现:教师是唯一的权威和表演者,孩子只是被动模仿和接受。
- 规避:教师应成为引导者、参与者和支持者,多提问、多倾听孩子的想法,鼓励他们即兴发挥,抓住活动中的“生成性”教育契机。
-
评价标准成人化,打击孩子自信心。
- 表现:用专业音乐会的标准来评价孩子的表演,批评“唱跑了调”、“节奏不稳”。
- 规避:采用鼓励性、描述性的评价。“我看到你今天跳舞特别开心!”、“你用沙锤模仿的雨声真像!”,关注过程和努力,而非结果。
-
音乐活动形式单一,与其他领域割裂。
- 表现:音乐课就是“唱歌+乐器”,没有与其他学科和生活联系起来。
- 规避:设计主题式、项目式的音乐活动,围绕“春天”主题,可以唱《春天在哪里》、画春天的景色、用乐器模仿春雨和雷声。
未来趋势
- 科技融合:智能音乐APP、互动投影、AI音乐生成工具等,为幼儿提供更个性化、更具沉浸感的音乐体验。
- 神经科学的应用:越来越多研究证实音乐对大脑发育的积极影响,未来的教育将更科学地依据儿童大脑发展规律来设计活动。
- 情感与社会情感学习(SEL)的深化:音乐作为强大的情感载体,将在培养幼儿的同理心、情绪管理、合作能力等方面扮演更重要的角色。
- 家庭与社区的协同:强调家园共育,鼓励家长成为孩子的“第一个音乐老师”,将音乐融入家庭生活,并利用社区资源(如音乐会、音乐工作坊)拓展音乐学习的空间。
幼儿音乐教育的探究,本质上是一场回归教育本源的旅程,它要求我们蹲下来,用孩子的视角看世界;静下来,倾听孩子内心的旋律;动起来,和孩子一起在音乐中游戏、探索和成长,最好的方法,不是最“高级”或最“流行”的,而是最适合眼前这个孩子的、能让他眼中闪烁光芒、嘴角上扬的方法,我们希望留给孩子的,不是几首会唱的歌,而是对音乐一生的热爱,以及一颗被音乐滋养得丰盈、和谐、充满创造力的心灵。
