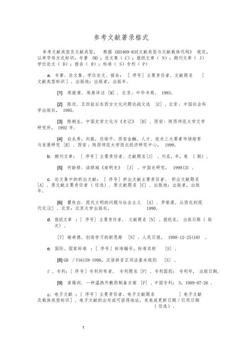
主要参考文献格式规范
心理学领域最常用的引用格式是 APA格式(第7版),MLA和Chicago格式在特定领域也有使用,请务必根据您所在学校、期刊或导师的要求选择正确的格式。

APA格式(第7版)核心要点
APA格式强调作者、年份,以便读者快速找到原始文献。
A. 期刊文章
-
基本格式: 作者, A. A. (年份). 文章标题. 期刊名称, 卷(期号), 页码. https://doi.org/xxxx
-
示例:
(图片来源网络,侵删)- 中文期刊:
张三, 李四. (2025). 社交媒体使用对青少年自尊的影响:一个有调节的中介模型. 心理学报, 52(3), 321-335. https://doi.org/xxxx
- 英文期刊:
Wang, M., & Sheikh, A. (2025). Loneliness and social media: A systematic review. Perspectives on Psychological Science, 16(3), 414-429. https://doi.org/10.1177/1745691620980179
- 中文期刊:
-
注意:
- 中文文献: 作者姓名使用全拼,姓在前,名在后(如 张三),期刊名和文章名使用书名号《》,期刊名为全称,卷号用黑体。
- 英文文献: 作者姓在前,名的首字母在后(如 Wang, M.),期刊名和文章名使用斜体,期刊名采用驼峰式大小写(如 Perspectives on Psychological Science)。
- DOI (Digital Object Identifier): 现代APA格式强烈要求提供DOI,这是文章的永久数字标识符,如果文章有DOI,务必提供。
B. 书籍

- 基本格式: 作者, A. A. (年份). 书名. 出版社.
- 示例:
- 中文书籍:
王晓燕. (2025). 认知心理学:理论与实践. 人民教育出版社.
- 英文书籍:
Bandura, A. (1977). Social learning theory. Prentice Hall.
- 中文书籍:
C. 书籍中的章节
- 基本格式: 章节作者. (年份). 章节标题. In 编者姓名 (编.), 书名 (页码). 出版社.
- 示例:
陈红, & 刘晓明. (2025). 动机理论与教育应用. In 张厚粲 (Ed.), 现代心理学教程 (pp. 150-180). 北京师范大学出版社.
D. 学位论文
- 基本格式: 作者. (年份). [博士/硕士学位论文, 大学名称]. 数据库名称.
- 示例:
赵磊. (2025). 正念冥想对考试焦虑的干预效果研究 [博士学位论文, 北京大学]. 中国知网.
E. 网页与在线内容
- 基本格式: 作者或组织. (年份, 月日). . 网站名称. URL
- 示例:
American Psychological Association. (2025, October 19). APA Style 7th Edition https://apastyle.apa.org
常用中外文献数据库
查找文献是论文写作的第一步,以下是一些权威的心理学数据库。
中文数据库
-
中国知网
- 简介: 中国最全面、最权威的中文学术资源数据库,收录了绝大多数心理学核心期刊的全文。
- 特点: 检索功能强大,支持跨库检索,提供引文报告,是中文论文写作的首选。
-
万方数据知识服务平台
- 简介: 另一个大型中文学术数据库,期刊、学位论文、会议论文等资源丰富。
- 特点: 界面简洁,部分文献的PDF下载速度较快。
-
维普网
- 简介: 老牌的中文期刊数据库,尤其在科技期刊方面有优势。
- 特点: 检索结果分类清晰。
-
读秀/超星发现
- 简介: 以电子图书和图书章节为特色的学术发现平台。
- 特点: 当你需要查找某本书或书中的某个理论时,这里是最佳去处,提供部分图书的在线试读和文献传递服务。
外文数据库
-
PsycINFO
- 简介: 美国心理学会旗下的权威心理学文摘数据库,是心理学领域的“金标准”,它收录了全球心理学及相关学科(如医学、教育学、社会学)的期刊文章、书籍、学位论文等。
- 特点: 检索词表经过专业标引,检索结果非常精准,通常通过大学图书馆访问。
-
Web of Science (WoS)
- 简介: 全球领先的引文数据库,核心合集包括SCIE, SSCI等。
- 特点: 强大的引文索引功能,可以轻松找到一篇文献的“施引文献”(引用了它的后续研究)和“参考文献”(它引用的先前研究),是进行文献追溯和研究的利器。
-
Google Scholar (谷歌学术)
- 简介: 免费的学术搜索引擎,覆盖范围极广。
- 特点: 方便快捷,可以一次性搜索到中英文文献,但信息质量参差不齐,需要仔细甄别,它的“被引次数”功能非常实用。
-
PubMed / MEDLINE
- 简介: 生命科学和生物医学领域的文献数据库。
- 特点: 对于临床心理学、健康心理学、神经心理学等领域的研究者来说至关重要。
-
Scopus
- 简介: 另一个全球领先的引文数据库,与WoS功能类似,覆盖学科范围更广。
- 特点: 检索界面友好,分析功能强大。
心理学核心期刊与经典著作
中文核心期刊(部分)
- 顶级期刊:
- 《心理学报》: 中国心理学会和中国科学院心理研究所主办,代表国内心理学研究的最高水平。
- 《心理科学》: 中国心理学会主办,综合性心理学核心期刊。
- 其他重要期刊:
- 《心理发展与教育》: 发展与教育心理学领域的权威。
- 《心理科学进展》: 报道心理学各领域最新研究进展。
- 《应用心理学》: 侧重于心理学的实际应用。
- 《中国临床心理学杂志》: 临床心理学领域的专业期刊。
- 《心理与行为研究》: 天津师范大学主办,质量很高。
英文核心期刊(部分,按领域划分)
- 综合/顶级期刊:
- Psychological Science (心理科学)
- Journal of Personality and Social Psychology (人格与社会心理学杂志)
- Journal of Experimental Psychology: General (实验心理学杂志:综合)
- Psychological Review (心理学评论)
- 认知心理学:
- Journal of Experimental Psychology: Learning, Memory, and Cognition
- Cognitive Psychology
- Cognition
- 发展心理学:
- Child Development
- Developmental Psychology
- Developmental Science
- 社会心理学:
- Journal of Personality and Social Psychology (见上)
- Journal of Experimental Social Psychology
- Personality and Social Psychology Bulletin
- 临床与咨询心理学:
- Journal of Consulting and Clinical Psychology
- Journal of Abnormal Psychology
- Behavior Therapy
- 神经科学/生理心理学:
- Journal of Neuroscience
- Neuron
- Biological Psychology
经典著作(入门与奠基)
- 普通心理学:
- 斯滕伯格, R. J. (2025). 心理学:核心概念 (第9版). 中国轻工业出版社.
- 戴维·迈尔斯. (2025). 心理学 (第11版). 人民邮电出版社.
- 实验心理学:
- 坎特威茨, 罗迪格, 埃尔姆斯. (2010). 实验心理学:掌握心理研究方法. 华东师范大学出版社.
- 认知心理学:
- 约翰·安德森. (2012). 认知心理学及其启示 (第7版). 人民邮电出版社.
- 发展心理学:
- 劳拉·E·伯克. (2025). 儿童发展 (第10版). 中国人民大学出版社.
- 社会心理学:
- 戴维·迈尔斯. (2025). 社会心理学 (第11版). 人民邮电出版社.
- 精神分析/人格理论:
- 西格蒙德·弗洛伊德. (2025). 精神分析引论新讲. 商务印书馆.
- 卡尔·罗杰斯. (2025). 个人形成论:我的心理治疗观. 中国人民大学出版社.
- 认知行为疗法:
- 朱迪斯·S·贝克. (2025). 认知疗法:基础与应用 (第2版). 中国轻工业出版社.
在线工具与资源
-
文献管理软件:
- Zotero (免费开源): 强烈推荐!可以方便地在浏览器中保存文献信息,自动生成参考文献列表,并与Word或Pages等文字处理软件无缝集成,支持多种引用格式。
- EndNote (付费): 功能非常强大,是学术界的老牌工具,尤其适合管理大量文献。
- Mendeley (免费): 由Elsevier公司开发,兼具文献管理和社交功能。
-
APA格式指南与生成器:
- Purdue Online Writing Lab (OWL): 最权威、最详细的APA格式在线指南。
- Citation Machine, EasyBib 等: 可以在线输入文献信息,自动生成APA格式的引用,但请务必核对,因为自动生成器偶尔会出错。
-
开放获取资源:
- PsyArXiv: 心理学领域的预印本服务器,可以获取最新但未经同行评议的研究。
- Google Scholar: 再次强调,是寻找开放获取文献的好帮手。
总结与建议
- 先确定格式: 动手写作前,先明确需要使用的引用格式(APA是首选)。
- 善用数据库: 从PsycINFO/Web of Science/知网开始你的文献搜索,使用关键词组合进行精确检索。
- 追溯关键文献: 找到一篇高度相关的“种子论文”后,务必查看它的参考文献和通过Web of Science/Google Scholar查看它的施引文献,这能帮你快速构建一个领域的知识图谱。
- 使用文献管理软件: 从第一天开始就使用Zotero或EndNote来管理你找到的每一篇文献,这会让你在写作后期节省大量时间。
- 规范为王: 参考文献的格式细节(如作者名、标点符号、斜体、DOI等)务必严格按照规范执行,这体现了你的学术严谨性。
希望这份详细的指南能对您的心理学论文写作有所帮助!祝您写作顺利!
