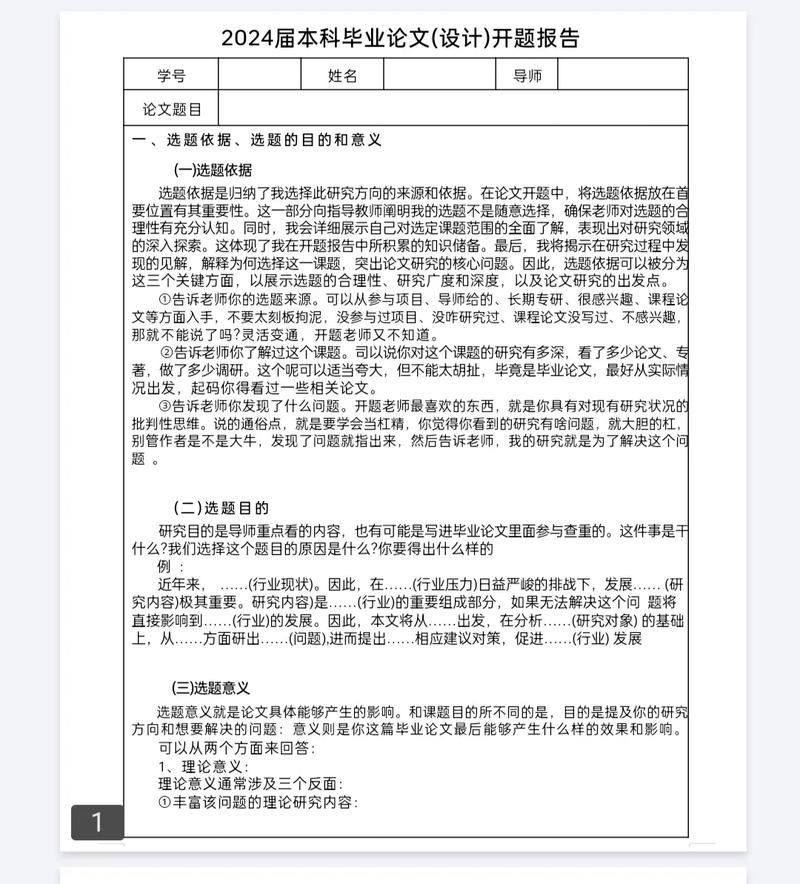
一份优秀的开题报告是论文成功的关键第一步,它不仅是向导师和评审委员会展示您研究计划的机会,更是您自己梳理思路、明确方向的蓝图。 将分为四个部分:

- 开题报告的核心构成要素(详细解析每个部分应该写什么)
- 开题报告模板(可直接套用的结构框架)
- 具体范例(以两个不同方向为例,展示如何填写)
- 撰写技巧与注意事项(让您的报告更出彩)
第一部分:开题报告的核心构成要素
一份完整的教育史论文开题报告通常包含以下几个核心部分:
论文题目应简洁、明确、具体,能够准确概括研究的核心内容,避免使用过于宽泛或模糊的词语。
- 不好:《中国古代教育研究》
- 不好:《论民国时期的大学教育》
- 好:《蔡元培“思想自由,兼容并包”办学方针在北京大学的实践研究(1916-1927)》
- 好:《“生活即教育”:陶行知晓庄师范学校的教育实验及其历史影响》
选题背景与意义
这是开题报告的“门面”,需要说明“为什么要做这个研究”。
-
研究背景:
- 宏观背景: 简述当前学术界或社会对该领域的关注点,在教育现代化、文化自信、课程改革等大背景下,您的研究议题处于什么位置?
- 微观背景: 梳理您所研究具体问题的历史脉络和现状,关于蔡元培的研究很多,但专门研究其某一时期、某一具体措施(如评议会制度)的成果较少,这就构成了您研究的切入点。
-
研究意义:
(图片来源网络,侵删)- 理论意义: 您的研究将如何丰富、修正或挑战现有的教育史理论?能否为理解某个历史时期的教育变迁提供新的视角或解释框架?
- 现实意义: 您的研究对当今的教育改革、政策制定或教学实践有何启示和借鉴价值?研究民国时期的乡村教育运动,可以为今天的乡村振兴和教育均衡发展提供历史镜鉴。
国内外研究现状述评(文献综述)
这是开题报告的“地基”,体现您对该领域的了解程度,需要系统梳理、评述前人的研究成果。
-
国内研究现状:
- 按时间、主题或学派进行分类综述。
- 指出国内学者已经取得了哪些共识?在哪些问题上存在争议?
- 总结出国内研究的特点、优势和不足之处(多宏观叙事,少微观考证;多思想研究,少制度分析等)。
-
国外研究现状:
- 梳理国外(特别是相关研究领域发达国家)学者的研究视角、理论框架和主要成果。
- 他们的研究方法(如新文化史、社会史、全球史等)有何特点?能否为本研究提供借鉴?
-
述评总结:
(图片来源网络,侵删)- 在综述之后,用一小段话进行总结,明确指出“现有研究的空白之处”或“值得进一步探讨的问题”,这正是您论文的创新点和价值所在。
与研究目标
这是开题报告的“骨架”,清晰地告诉您要“做什么”以及“做到什么程度”。
-
- 将论文分解为几个具体的研究模块或章节。
- 引言(问题提出、概念界定、研究思路)
- [研究对象]的历史背景与教育生态
- [核心教育实践/思想]的具体内容与运作机制
- [研究对象]的社会影响与历史评价
- 结论与启示
- 这部分要写得非常具体,让人一看就知道您的论文结构。
- 将论文分解为几个具体的研究模块或章节。
-
研究目标:
- 用清晰、可衡量的语言描述您希望达成的具体目标。
- 澄清“工学团”概念在陶行知思想演变中的具体内涵。
- 还原晓庄师范学校“教学做合一”课程设置的真实情况。
- 分析晓庄师范教育模式失败的根本原因及其对后世的影响。
- 提炼出对当代职业教育改革有借鉴意义的历史经验。
研究方法
这是开题报告的“工具箱”,说明您将“如何做”这个研究。
- 历史研究法: 这是基础,强调对第一手史料(如档案、日记、书信、报刊、回忆录)和第二手史料(前人研究专著、论文)的搜集、考证和分析。
- 文献研究法: 系统梳理相关文献,为研究提供理论基础和学术史背景。
- 个案研究法: 聚焦于一个特定的学校、一个人、一项政策或一个事件进行深入剖析。
- 比较研究法: 将研究对象与其他类似或不同对象进行比较,以凸显其特点或规律(如将晏阳初的“定县实验”与梁漱溟的“邹平实验”进行比较)。
- 口述史法: 如果研究对象距今不远,可以通过访谈亲历者或其后代获取鲜活资料。
- (可选)社会史/文化史视角: 运用这些理论视角,将教育置于更广阔的社会、文化背景中进行考察,分析教育与社会变迁的互动关系。
创新之处与难点
-
创新之处:
- 视角创新: 采用新的理论视角(如全球史、身体史)来解读老问题。
- 材料创新: 发掘并利用了新的、未被充分使用的史料(如新发现的档案、地方志)。
- 观点创新: 对传统观点提出质疑或修正,提出新的解释。
- 方法创新: 将跨学科方法(如数字人文、计量史学)引入教育史研究。
-
研究难点:
- 史料局限: 史料缺失、零散或真伪难辨。
- 理论运用: 如何恰当地运用理论框架,避免“两张皮”现象。
- 能力要求: 需要掌握多种研究方法和语言能力等。
- 客观评价: 如何在研究中保持客观中立,避免先入为主的偏见。
研究进度安排
制定一个详细、可行的时间表,通常以“年/月”为单位,规划从开题到答辩的整个过程。
- 示例:
- 09 - 2025.11:完成开题报告,确定研究框架。
- 12 - 2025.03:搜集、阅读、整理史料。
- 04 - 2025.06:撰写论文初稿(前三章)。
- 07 - 2025.09:撰写论文初稿(后两章),完成全文。
- 10 - 2025.11:根据导师意见修改、完善论文。
- 12:定稿、查重、准备答辩。
参考文献
列出您在撰写开题报告时已经阅读过的重要文献,格式要规范统一(如APA、MLA、国标GB/T 7714等)。
- 注意: 参考文献应体现您的阅读量,既要包含经典著作,也要包含最新的研究成果。
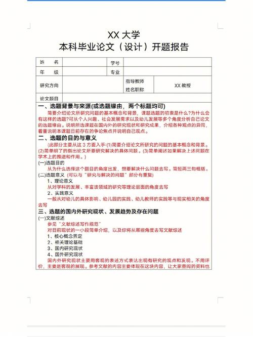
第二部分:教育史论文开题报告模板
[论文题目]
(此处填写您的论文题目)
学 院: [您的学院] 专 业: [您的专业,如:教育学原理、课程与教学论等] 研究方向: [您的具体研究方向,如:中国教育史、外国教育史等] 学生姓名: [您的姓名] 指导教师: [导师姓名] 开题日期: [年 月 日]
选题背景与意义
-
(一)研究背景
-
宏观背景:简述相关社会、学术背景。
-
微观背景:梳理所研究问题的历史脉络与研究现状,引出研究切入点。
-
-
(二)研究意义
-
理论意义:阐明本研究在学术理论上的贡献与价值。
-
现实意义:阐明本研究对当前教育实践、政策制定的启示与借鉴。
-
国内外研究现状述评
-
(一)国内研究现状
(按时间、主题或学派分类,综述主要观点、成果及不足)
-
(二)国外研究现状
(梳理国外相关研究的主要理论、视角及成果)
-
(三)述评总结
(总结现有研究的成就与不足,明确本研究的创新空间和突破口)
研究内容与研究目标
-
(一)研究内容
(详细阐述论文的核心章节和主要研究问题,可分点列出)
-
(二)研究目标
(设定清晰、具体、可达成的研究目标,可分点列出)
研究方法
- (说明本研究将采用的主要研究方法,并简要阐述其在本研究中的具体应用)
创新之处与难点
-
(一)创新之处
(从视角、材料、观点、方法等方面阐述本研究的创新性)
-
(二)研究难点
(分析研究过程中可能遇到的困难与挑战)
研究进度安排
| 时间段 | 主要工作内容 |
|---|---|
| [年.月] - [年.月] | 完成开题报告,确定研究框架 |
| [年.月] - [年.月] | 史料搜集与整理 |
| [年.月] - [年.月] | 论文初稿撰写 |
| [年.月] - [年.月] | 论文修改与完善 |
| [年.月] - [年.月] | 论文定稿与答辩准备 |
参考文献
[1] 作者. 书名[M]. 出版地: 出版社, 出版年份. [2] 作者. 论文题目[J]. 期刊名, 年, 卷(期): 页码. [3] 作者. 学位论文题目[D]. 保存单位, 年份. ... (按规范格式列出所有参考文献)
第三部分:具体范例
中国教育史方向
-
论文题目: “教学做合一”:陶行知晓庄师范学校的教育实验及其历史影响(1927-1930)
-
选题背景与意义:
- 背景: 在当前中国大力倡导“产教融合”、“职业教育改革”的背景下,回溯20世纪中国重要的本土教育实验具有重要的现实意义,陶行知的“生活教育”理论是其核心,而晓庄师范则是其理论的首次大规模实践,目前学界对陶行知思想研究颇丰,但多集中于思想本身,对其晓庄时期的实践细节、运作机制及其成败得失的微观考察仍有深入空间。
- 意义: 本研究旨在通过还原晓庄师范的“教学做合一”实践,揭示其与传统师范教育的根本差异,分析其在中国教育现代化进程中的独特价值,其经验与教训,可为当代应用型本科院校、师范院校的课程改革与人才培养模式创新提供深刻的历史借鉴。
-
国内外研究现状述评:
- 国内: 主要围绕陶行知生平、思想体系(如“生活即教育”、“社会即学校”)进行宏观论述,对晓庄师范的研究多停留在回忆录式的总结,对其课程设置、师资培训、管理制度等具体运作机制缺乏深入、系统的档案考证。
- 国外: 对陶行知的研究多将其放在“进步主义教育运动”全球传播的框架下,视其为杜威思想在中国的“本土化”代表,但对其本土化过程中的创造性转化关注不足。
- 述评: 现有研究或重思想轻实践,或重宏观轻微观,缺乏对晓庄师范作为一个“活的教育实验室”的深度解剖,本研究将以“教学做合一”为核心,聚焦其具体实践,填补这一研究空白。
-
与目标:
- 晓庄师范创办的时代背景与陶行知的教育理想。
- “教学做合一”在晓庄的课程设置、教学组织(如“艺友制”)中的具体体现。
- 晓庄的“生活管理”与“社会即学校”理念的实践模式分析。
- 晓庄师范兴衰的原因探析及其历史影响。
- 目标:
- 系统梳理晓庄师范“教学做合一”的实践体系。
- 揭晓晓庄师范教育模式成功与失败的关键因素。
- 评估晓庄师范在中国近代教育史上的地位与影响。
-
研究方法: 以历史研究法和个案研究法为主,辅以文献研究法,重点挖掘和利用南京第二历史档案馆、南京晓庄学院校史馆的档案、当年的报刊(如《乡师》、陶行知创办的《生活教育》)等一手史料。
外国教育史方向
-
论文题目: 冷战与教育:美国“国防教育法案”(1958)的出台背景及其对中小学科学教育改革的影响
-
选题背景与意义:
- 背景: “国家安全”是驱动国家教育政策变革的重要力量,1958年美国《国防教育法案》是冷战背景下,为应对苏联“斯普特尼克危机”而出台的标志性法案,其影响深远,当前,面对新一轮科技竞争和国际格局变化,各国纷纷加强STEM教育,研究美国历史上的这一关键节点,有助于我们理解教育与国家战略的互动关系。
- 意义: 本研究旨在深入分析《国防教育法案》如何通过联邦拨款、课程改革、师资培训等方式,深刻改变了美国中小学的科学教育生态,这不仅有助于丰富冷战史和教育史交叉领域的研究,也能为我国在新时代背景下制定科技教育战略提供历史镜鉴。
-
国内外研究现状述评:
- 国内: 多数研究将《国防教育法案》作为美国教育史或冷战史的常识性知识点进行介绍,缺乏对其具体政策内容、实施过程及其对基础教育(特别是K-12阶段)影响的深入、细致的考察。
- 国外: 研究成果丰硕,已形成从政治学、社会学、课程论等多角度的深入探讨,特别是新文化史的研究,关注法案如何重塑了美国公众对科学、数学教育的态度,以及由此带来的课程内容、教学方法的变革。
- 述评: 国外研究已相当深入,但国内研究多停留在宏观介绍层面,本研究将借鉴国外研究成果,利用一手档案(如美国国会记录、教育部报告),聚焦法案对美国中小学科学教育课程、教材、教师培养等方面的具体影响,进行深入的微观研究。
-
与目标:
- “斯普特尼克危机”与美国社会的科技恐慌。
- 《国防教育法案》的立法过程与核心条款分析。
- 法案资助下的“物理科学研究委员会”(PSSC)等新科学课程模式的开发与推广。
- 法案对美国中小学科学教师培养和专业发展的影响。
- 评价法案的短期成效与长期遗产。
- 目标:
- 阐明《国防教育法案》出台的深层政治与科技动因。
- 分析法案如何具体推动了美国中小学科学课程的现代化。
- 评估该法案对美国科学教育范式转变的长期影响。
-
研究方法: 主要采用历史研究法和政策分析法,研究材料将包括美国官方档案、国会议录、当时的教育期刊、新科学课程的原始教材以及相关学术专著。
第四部分:撰写技巧与注意事项
- 与导师充分沟通: 开题报告不是闭门造车,在撰写过程中和完成后,一定要与导师保持密切沟通,获取指导。
- 问题意识要强: 整个报告要围绕一个核心问题展开,所有部分(背景、意义、文献、内容)都要服务于回答这个问题。
- “述”与“评”结合: 文献综述不能只是简单地罗列(述),更重要的是要有自己的分析和评价(评),从而引出自己的研究。
- 题目宜小不宜大: 题目小,才能研究得深、透,一个硕士论文的题目,最好能聚焦到一个具体的时间、一个具体的人物、一个具体的机构或一个具体的事件。
- 可行性分析: 在研究难点部分,要诚实地评估自己的研究条件(史料获取、时间、能力等),并思考应对策略。
- 格式规范,语言严谨: 使用学术语言,避免口语化和情绪化表达,参考文献格式务必统一、准确。
希望这份详细的指南能帮助您顺利完成一份高质量的开题报告!祝您研究顺利!
