学术论文 (知网、万方等数据库可检索)
学术论文侧重于理论分析、实证研究和深度洞察,适合用于学术研究、论文写作和深入理解其底层逻辑。

-
《抖音电商“兴趣电商”模式研究》
- 作者: 王新新, 张婷
- 期刊: 《现代商业》
- 年份: 2025
- 简介: 这是一篇较早系统分析抖音电商“兴趣电商”模式的文章,详细阐述了其定义、核心逻辑(人找货 vs. 货找人)、与传统货架电商的区别,并对其未来发展进行了展望。
-
《短视频平台用户购买意愿影响因素研究——以抖音为例》
- 作者: 李静, 陈晓
- 期刊: 《情报理论与实践》
- 年份: 2025
- 简介: 该文通过实证研究,探讨了影响用户在抖音平台产生购买意愿的关键因素,如内容吸引力、KOL/KOC信任度、社交互动、平台功能等,为理解用户行为提供了数据支持。
-
《直播电商中主播特征对消费者信任及购买行为的影响研究》
- 作者: 赵龙, 孙琦
- 期刊: 《营销科学学报》
- 年份: 2025
- 简介: 虽然不局限于抖音,但该研究深入分析了直播电商这一核心场景,它探讨了主播的专业性、吸引力、互动性等特征如何通过建立消费者信任,最终转化为购买行为,对理解抖音直播带货的机制非常有价值。
-
《算法推荐在电子商务中的应用与伦理风险——以抖音电商为例》
(图片来源网络,侵删)- 作者: 张华
- 期刊: 《新闻与传播研究》
- 年份: 2025
- 简介: 从技术和伦理角度切入,分析了抖音的推荐算法如何驱动电商效率,同时也探讨了可能带来的“信息茧房”、过度消费、数据隐私等伦理问题,视角较为全面。
行业研究报告 (权威机构发布)
行业报告数据详实、趋势性强,是了解市场规模、用户画像、竞争格局和未来趋势的最佳来源。
-
《2025抖音电商趋势洞察》
- 发布机构: 巨量算数 (抖音官方数据研究机构)
- 年份: 2025年初
- 简介: (必读) 这是由官方发布的权威报告,系统总结了抖音电商的发展阶段、核心战略(全域兴趣电商)、重点品类趋势(如“全域兴趣电商”下的“人、货、场”重构)、以及商家和达人的运营方法论,是了解抖音电商最新动态和官方口径的首选。
-
《中国直播电商电商市场研究报告》系列
- 发布机构: 艾瑞咨询、QuestMobile、易观分析等
- 年份: 每年更新
- 简介: 这些头部研究机构每年都会发布直播电商市场的综合报告,其中通常会有专门的章节分析抖音在其中的地位、市场份额、用户特征、商业模式创新以及面临的挑战,数据对比性强,宏观视角好。
-
《2025中国短视频电商发展白皮书》
(图片来源网络,侵删)- 发布机构: 京东零售研究院 / 36氪 / 其他商业媒体
- 年份: 2025
- 简介: 这类白皮书通常会对比分析抖音、快手、淘宝等不同平台的电商模式,探讨短视频电商对传统零售业的冲击和赋能,并对行业未来发展趋势(如内容化、品牌化、全域化)做出预判。
权威媒体深度文章 (商业财经媒体)
这类文章通常有深度调查和独家观点,适合用于了解商业模式的演变、关键人物的思考以及行业内的重大事件。
-
《抖音电商总裁魏雯雯:抖音电商已进入“全域兴趣电商”新阶段》
- 发布媒体: 36氪
- 时间: 2025年9月
- 简介: 对抖音电商最高负责人的专访,详细阐述了“全域兴趣电商”的内涵、与“兴趣电商”的区别,以及抖音在货架电商、搜索电商、直播电商等方面的布局,是理解抖音电商战略升级的关键文献。
-
《抖音电商“破壁”:从“兴趣”到“全域”的跃迁》
- 发布媒体: 财经无忌
- 时间: 2025年底
- 简介: 深度分析了抖音电商从纯粹的“内容种草”向“内容+货架”融合模式转变的动因、过程和潜在影响,文章解释了为何抖音要主动拥抱传统电商的逻辑,以及这对商家和消费者意味着什么。
-
《抖音电商“抖店”全解析:一个新电商物种的崛起》
- 发布媒体: 创业邦
- 时间: 2025年
- 简介: 聚焦于抖音电商的底层基础设施——“抖店”,文章详细介绍了抖店的功能、与第三方平台(如抖音小店、有赞等)的关系、以及它如何服务于抖音庞大的商家生态。
官方白皮书与发布 (抖音电商官方)
获取一手信息和最权威定义的最佳渠道。
-
《抖音电商学习中心》
- 发布平台: 抖音电商官网或抖音App内
- 简介: 这是一个持续更新的知识库,包含了抖音电商的各种官方规则、平台介绍、商家入驻指南、达人合作流程、营销活动说明等,对于想要实操或了解平台规则的读者来说,这是最直接、最准确的资料来源。
-
抖音电商官方年度发布会/行业峰会演讲稿
- 发布平台: 抖音电商官方微博、抖音账号
- 简介: 每年,抖音电商都会举办行业大会,发布最新的战略、数据和产品,这些演讲稿是了解其未来一年发展方向和重点的“风向标”。
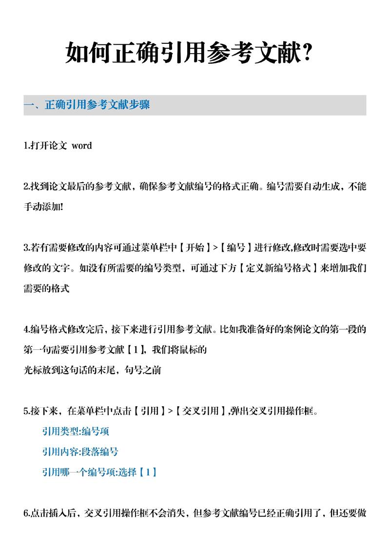
如何高效查找这些文献?
- 学术数据库: 访问 中国知网 (CNKI)、万方数据 等平台,使用关键词如“抖音电商”、“兴趣电商”、“直播带货”、“短视频电商”、“算法推荐”、“消费者行为”进行检索。
- 行业报告网站: 关注 艾瑞咨询、QuestMobile、易观分析、巨量算数 的官方网站,通常需要付费或注册后下载。
- 搜索引擎: 使用百度、谷歌等搜索引擎,结合上述标题或关键词进行搜索,可以找到许多媒体的转载文章和解读。
- 官方渠道: 直接在抖音App内搜索“电商学习中心”,或在抖音电商官网查找相关资料。
希望这份参考文献列表能对您的研究或工作有所帮助!
