核心理论奠基:阿德勒的个体心理学
所有关于自卑的现代研究都绕不开阿德勒的开创性工作。

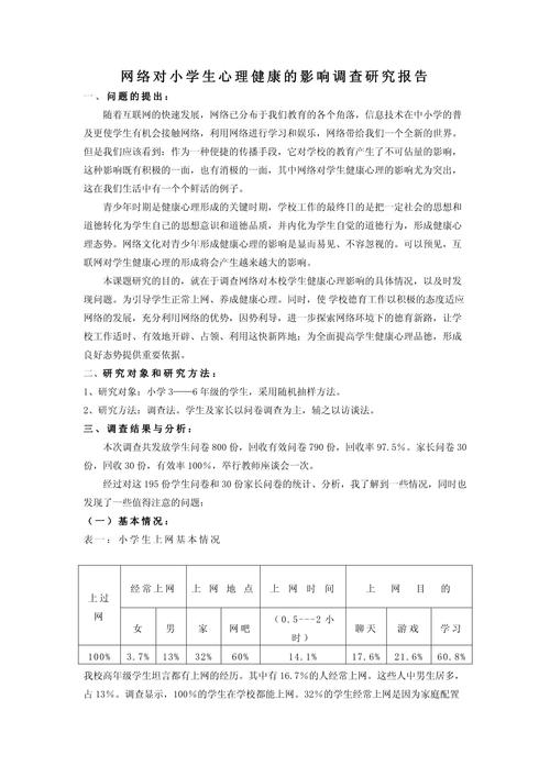
-
核心概念:
- 自卑感:阿德勒认为,自卑感是人类普遍存在的、最基本的动力,它源于我们意识到自己是“无能的”和“有依赖性的”个体,这种感觉从婴儿时期就开始了。
- 自卑情结:当自卑感变得过度,以至于个体无法通过正常的努力来克服它时,就形成了“自卑情结”,拥有自卑情结的人会过度关注自己的缺点,并以此为由逃避挑战和责任。
- 补偿作用:阿德勒认为,自卑感是推动个人成长的“燃料”,个体会通过发展某种能力或特长来补偿自己的生理或心理缺陷,这是一种积极的、健康的发展机制,体弱的孩子可能通过努力学习来获得成就感和优越感。
- 追求优越:这是人类行为的终极目标,并非指凌驾于他人之上,而是指一种追求完美、实现自我潜能的内在驱动力。
-
核心文献:
- 阿德勒, A. (1933). What Life Should Mean to You. (中文译名:《自卑与超越》或《生命对你意味着什么》) - 这是最为普及和入门的著作,用通俗易懂的语言解释了自卑情结及其如何影响生活。
- 阿德勒, A. (1956). The Individual Psychology of Alfred Adler: A Systematic Presentation in Selections from His Writings. (中文译名:《阿德勒个体心理学选集》) - 包含了他思想的原始文献。
认知行为视角:对自卑的现代诠释
认知心理学将自卑视为一种稳定的、负面的自我图式,它影响个体的信息加工过程。
-
核心概念:
(图片来源网络,侵删)- 负面自我图式:个体在成长过程中,如果经常受到批评、否定或忽视,就会在头脑中形成一套关于“我是无能的”、“我不值得被爱”的稳定信念,这套图式像一个滤镜,让个体倾向于注意、记忆和解释与自我相关的负面信息,而忽略正面信息。
- 认知扭曲:自卑者常常存在非理性的思维方式,如“非黑即白思维”(“如果我这次没考第一,我就是个彻底的失败者”)、“过度概括”(“一次约会失败,说明我永远没人爱”)和“个人化”(“朋友心情不好,一定是因为我做错了什么”)。
- 习得性无助:由马丁·塞利格曼提出,当个体反复经历无法控制的负面事件时,会习得一种“无论我做什么都改变不了结果”的无助感,这会加剧自卑,并导致个体放弃尝试。
-
核心文献:
- Beck, A. T. (1976). Cognitive Therapy and the Emotional Disorders. (中文译名:《认知疗法与情绪障碍》) - 虽然此书主要针对抑郁症,但自卑是抑郁症的核心认知成分之一,贝克详细阐述了负面核心信念、中间信念和自动化思维的形成与影响。
- Seligman, M. E. P. (1975). Helplessness: On Depression, Development, and Death. (中文译名:《无助:论抑郁、发展和死亡》) - 提出了“习得性无助”理论,为理解自卑导致的消极行为提供了重要的理论基础。
发展与临床心理学视角:自卑的成因与影响
这一领域关注自卑在生命早期如何形成,以及它与各种心理问题的关系。
-
核心概念:
- 依恋理论:约翰·鲍比和玛丽·安斯沃斯的理论认为,早期与抚养者的依恋关系模式(安全型、焦虑型、回避型)会内化为个体的“工作模式”,深刻影响其成年后的自尊水平和人际关系,焦虑型依恋的个体更容易感到自卑和不安全。
- 社会比较理论:利昂·费斯廷格提出,个体通过与他人比较来评价自己的能力和观点,自卑者倾向于进行“上行社会比较”(与比自己优秀的人比较),这会加剧他们的负面自我评价和嫉妒心理。
- 羞耻感:由唐纳·希尔顿等人深入研究,羞耻是一种针对“整个自我”的、痛苦的、想要隐藏或消失的感觉,而内疚则是针对“某个行为”的,自卑常常与深刻的羞耻感相伴,个体觉得自己“本身就有缺陷”。
- 与精神病理学的关系:大量研究表明,低自尊/自卑是抑郁症、焦虑症(尤其是社交焦虑)、边缘型人格障碍、进食障碍等多种心理障碍的重要风险因素和维持因素。
-
核心文献:
(图片来源网络,侵删)- Horney, K. (1950). Neurosis and Human Growth: The Struggle Toward Self-Realization. (中文译名:《神经症与人的成长》) - 霍妮提出了“基本焦虑”的概念,认为儿童在感到无助和孤立时会产生基本焦虑,进而发展出“接近”、“对抗”或“回避他人”等神经症需要,这些都与自卑密切相关。
- Nathanson, D. L. (1992). Shame and Pride: Affect, Sex, and the Birth of the Self. (中文译名:《羞耻与骄傲:情感、性与自我的诞生》) - 系统地阐述了羞耻感的种类及其在心理发展中的作用。
- Rosenberg, M. (1965). Society and the Adolescent Self-Image. - 开发了经典的“罗森伯格自尊量表”,是测量自尊水平最广泛使用的工具之一,为量化研究提供了基础。
神经科学视角:自卑的生物学基础
近年来,研究者开始探索自卑背后的大脑活动模式。
-
核心概念:
- 前额叶皮层:特别是背外侧前额叶,与自我评价、情绪调节和认知控制有关,研究发现,低自尊个体在处理自我相关信息时,其前额叶皮层的激活模式可能与高自尊个体不同。
- 默认模式网络:这个网络在个体进行内省、自我参照思维和回忆过去时最为活跃,过度活跃的DMN可能与反刍思维——即反复思考自己的缺点和失败——有关,而反刍思维是维持自卑的关键因素。
- 威胁反应系统:当接收到负面评价时,低自尊个体的脑岛(处理主观感受)和杏仁核(处理恐惧和威胁)会表现出更强的激活,这表明他们对社会威胁更为敏感。
-
核心文献:
- Drevets, W. C., & Savitz, J. (2008). Neuroimaging studies of mood disorders. Nature Reviews Neuroscience, 9(2), 243-255. - 虽然是关于情绪障碍的,但其中讨论了与自尊和自我评价相关的神经环路。
- Beer, J. S., & Ochsner, K. N. (2006). The self and social cognition: The role of cortical midline structures and mirror neurons. Trends in Cognitive Sciences, 10(4), 153-157. - 讨论了自我认知与社会认知的神经重叠,为理解自卑在社会情境中的表现提供了线索。
社会与文化视角:自卑的塑造力量
自卑并非孤立存在,它深受社会文化环境的影响。
-
核心概念:
- 文化内隐性自尊:研究发现,在西方个人主义文化中,个体的自尊水平相对稳定且较高;而在东亚等集体主义文化中,自尊水平更具情境性,容易受到特定领域表现(如学业、家庭关系)的影响。
- 社交媒体与自卑:社交媒体通过“展示最佳自我”(curated self-presentation)和“上行社会比较”的常态化,显著加剧了用户的身体意象焦虑、社交比较和总体上的自卑感。
- 社会标签与污名化:特定的社会身份(如少数族裔、残障人士、LGBTQ+群体成员)可能会因为社会偏见和歧视而面临系统性的贬低,从而导致群体性的自卑感。
-
核心文献:
- Heine, S. J., & Lehman, D. R. (1999). Culture, self-discrepancies, and the emotional consequences of positive self-relevant events: A test of the self-criticism of East Asians. Journal of Personality and Social Psychology, 76(4), 734-747. - 跨文化研究的经典之作,揭示了东西方在自我评价和情绪反应上的差异。
- Vogel, E. A., Rose, J. P., & Roberts, L. R. (2025). Social comparison, social media, and self-esteem. Psychology of Popular Media Culture, 3(4), 206-222. - 探讨了社交媒体如何影响自尊的比较研究。
如何检索相关文献
如果您想进行更深入的研究,可以使用以下学术数据库和关键词组合:
主要学术数据库:
- 中文:中国知网、万方数据、维普资讯
- 英文:Google Scholar (谷歌学术), PsycINFO (心理学专业数据库), PubMed (生物医学), Web of Science
关键词组合建议:
- 中文:
- 核心词:自卑、自尊、自我价值感
- 组合:
自卑 + 认知行为、自卑 + 形成机制、自卑 + 社会比较、自卑 + 羞耻感、自卑 + 大脑、青少年 + 自卑、自卑干预
- 英文:
- Core terms:
Self-esteem,Low self-esteem,Inferiority complex,Self-worth - Combinations:
Low self-esteem AND cognition,Self-esteem AND development,Self-esteem AND social comparison,Self-esteem AND neuroscience,Self-esteem AND intervention,Social media AND self-esteem
- Core terms:
查找综述文章:
在数据库中搜索时,可以加上 review, survey, meta-analysis 等词,self-esteem review,综述文章会对某一主题的研究历史、现状和未来方向进行总结,是快速了解全貌的最佳途径。
自卑心理的研究已经从阿德勒最初对个体生命意义的哲学探讨,发展成为一个融合了认知、神经、发展、社会、文化等多维度的复杂领域,现代研究普遍认为:
- 自卑是普遍的,但程度和表现各异,适度的自卑可以成为成长的动力,而过度的自卑则会导致心理障碍。
- 自卑是一个动态系统,它由早期经验塑造,通过认知图式和社会比较得以维持,并受到大脑活动模式的调节。
- 理解自卑需要多层次视角,既要关注个体的内在思维过程,也要看到其所处的社会文化环境。
希望这份梳理能为您的研究提供一个清晰的起点。
