这是一个非常常见且令人困惑的问题!明明是引用的、已经存在的文献,为什么在论文查重(Turnitin等系统)时还是被标红呢?

别担心,这并不意味着你抄袭了,参考文献被标红,通常是由以下几个原因造成的,我们可以从最常见到最特殊的顺序来看:
最常见的原因:格式问题(占90%以上的情况)
查重系统(如Turnitin)的核心算法是文本比对,它不理解“这是参考文献列表”这个概念,它只会看到一串文字,然后和它庞大的数据库进行比对,格式混乱是导致参考文献被标红的首要元凶。
参考文献列表格式不统一或不规范
- 表现:你的参考文献列表中,有的条目有DOI号,有的没有;有的条目是全名,有的用的是缩写;期刊名有的用全称,有的用斜体,有的用了缩写。
- 后果:这种不一致会让查重系统误以为这些是正文中的重复内容,如果你正文中引用了 "Smith, J. (2025). ...",而参考文献列表里写的是 "SMITH J. (2025). ...",系统可能会认为这是两个不同的文本片段,从而将参考文献列表中的 "SMITH J." 与其他论文中的 "SMITH J." 进行比对,导致标红。
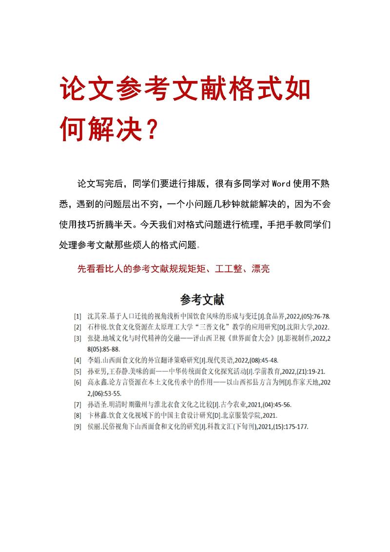
- 解决方案:严格按照学校或期刊要求的格式(如APA, MLA, Chicago, GB/T 7714等)来撰写和排版参考文献。 使用文献管理软件(如EndNote, Zotero, Mendeley)可以自动生成格式统一的参考文献列表,极大避免此类问题。
参考文献的标题或信息被误判
- 表现:参考文献的标题、期刊名、出版社名称等可能与数据库中其他文献的标题或信息高度相似。
- 后果:查重系统无法识别这是“参考文献条目”,它只看到一串重复的文字,于是将其标红。
- 解决方案:这是格式规范后仍可能发生的情况,通常可以忽略,只要你的引用格式正确,这部分红色在最终报告中通常不会被计入重复率。
参考文献列表前的“参考文献”或“References”字样
- 表现:列表最顶端的“参考文献”或“References”这个标题,如果和其他成千上万的论文使用了完全相同的词语,也可能被标红。
- 后果:通常只会标红这几个字,对整体重复率影响微乎其微。
- 解决方案:可以忽略不计。
特殊但可能的原因
使用了过多的“引用性”短语
- 表现:在正文中,你可能会使用一些固定的短语来引导引用,"According to Smith (2025)..."、"Previous studies have shown that... (Smith, 2025)"、"As noted by [作者]..."。
- 后果:如果很多学生都使用了完全相同的短语来引导引用,那么这些短语本身就会被系统判定为“重复”,特别是 "[Author] (Year)" 这种格式,如果很多论文都引用了同一篇经典文献,这个引用组合就会非常普遍。
- 解决方案:
- 改变句式:不要总是用 "According to..." 开头,可以尝试 "The findings of Smith (2025) suggest that..." 或 "Smith (2025) posits that..."。
- 用自己的话转述:在引用观点时,先用自己的语言进行概括,再附上引用,不要直接写 "X理论认为...",而是写 "X理论的核心观点是... (Smith, 2025)"。
参考文献条目本身是“自引”或“经典文献”
- 表现:你引用的文献可能是你自己的另一篇论文,或者是该领域内几乎所有论文都会引用的“奠基性”文献。
- 后果:如果你的导师或者学校有规定,自引或引用某些经典文献也需要控制比例,那么这些引用就会被系统标记出来。
- 解决方案:这种情况通常无法避免,也无需避免,关键在于,在论文中解释清楚为什么引用这篇文献(它是你的理论基础,或它是该领域的开创性研究),如果学校有自引率要求,需要提前了解并遵守。
如何判断和解决?
-
第一步:检查格式
- 这是最重要的一步! 打开你的参考文献列表,仔细检查格式是否完全统一,是否符合要求。
- 强烈建议使用文献管理软件,它会自动处理格式问题,省时省力。
-
第二步:分析标红内容
(图片来源网络,侵删)- 仔细看被标红的部分:是整条参考文献条目被标红,还是只是几个词(如标题、作者名)?
- 如果是整条标红,那几乎100%是格式问题。
- 如果是部分标红,特别是标题或期刊名,那很可能是系统误判,可以忽略。
-
第三步:审视正文引用
检查正文中引导引用的句子,是否过于模板化或雷同?尝试用不同的句式来表达。
-
第四步:寻求专业意见
- 如果自己无法判断,最好的方法是咨询你的导师或学校的学术写作中心,他们经验丰富,一眼就能看出问题所在。
参考文献被标红,绝大多数情况是由于格式不规范或不统一导致的,而不是抄袭行为,查重系统是“机器”,它没有人类的智能去理解“这是参考文献”这个上下文。

核心建议:
- 严格遵循格式规范。
- 使用文献管理软件(EndNote, Zotero等)。
- 不要过度依赖固定的引用句式。
- 学会正确解读查重报告,不必为参考文献的少量标红而过度焦虑。
只要你的引用是规范的,并且对标红部分进行合理解读,就完全不用担心这个问题。
