中小学教育管理作为教育领域的重要分支,其理论与实践研究离不开高质量的参考文献支撑。《中小学管理》期刊作为我国基础教育管理领域的权威学术刊物,刊发了大量具有理论深度和实践价值的研究成果,为教育管理者、研究者及一线教师提供了重要的学术参考,本文将从期刊定位、核心栏目、典型文献分析及参考文献的规范使用等方面展开论述,并结合相关问答内容,为读者提供系统的参考。

《中小学管理》期刊由北京教育科学研究院主办,创刊于1987年,以“服务基础教育改革、推动学校管理创新”为宗旨,聚焦中小学管理中的热点、难点问题,刊发的文献兼具学术性、实践性和前瞻性,期刊主要设置“管理纵横”“校长研究”“课程与教学”“教师发展”“德育管理”“教育评价”等栏目,覆盖学校管理的各个维度,其读者群体包括中小学校长、教育行政人员、教育研究者及师范院校相关专业师生,文献类型主要包括学术论文、调研报告、案例分析及经验总结等。
在核心栏目文献方面,“管理纵横”栏目多探讨宏观教育政策与学校管理改革的互动关系,如《“双减”政策下学校管理生态的重构路径研究》一文,从政策解读、实践挑战和应对策略三个层面,分析了学校在作业管理、课后服务及教师调配等方面的创新做法,为基层学校提供了可操作的参考,该类文献通常以政策文本分析为基础,结合实证调研数据,具有较强的现实指导意义。“校长研究”栏目则聚焦校长专业素养与领导力提升,如《新时代中学校长课程领导力的困境与突破》一文,通过访谈法提炼出校长在课程规划、实施与评价中的关键能力,并提出“专家引领+校本研修”的培养模式,这类文献常采用质性研究方法,深入剖析教育管理者的专业发展需求。
“课程与教学”管理文献是期刊的重要组成部分,基于核心素养的学校课程体系构建——以北京市某中学为例》一文,详细介绍了该校“基础课程+拓展课程+特色课程”的三维课程架构,并通过学生满意度调查验证了课程实施效果,此类文献通常包含具体的案例描述、数据支撑和理论反思,为学校课程改革提供了范本,在“教师发展”栏目中,《中小学教师评价改革的实践探索——来自东部三省的调研》一文,通过问卷调查和实地观察,分析了当前教师评价中存在的“重结果轻过程”“重分数轻素养”等问题,并提出“发展性评价”的实施路径,文献中大量的一手数据增强了结论的说服力。
德育管理与教育评价也是期刊的特色栏目。《新时代中小学德育生活化模式的构建》一文,强调德育应贴近学生生活实际,通过“主题班会+社会实践+家校协同”的立体化路径提升德育实效,该类文献注重理论与实践的结合,为德育工作者提供了新思路,而在教育评价领域,《增值评价在中小学学业质量监测中的应用研究》一文,以某区试点为例,展示了如何通过学生进步幅度而非绝对成绩来评价学校教学质量,这一研究响应了国家教育评价改革的导向,具有推广价值。

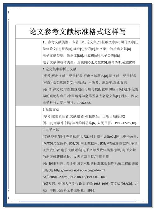
参考文献的规范使用是学术研究的基本要求,在引用《中小学管理》期刊文献时,需遵循GB/T 7714-2025《信息与文献 参考文献著录规则》,期刊文章的参考文献格式为:[序号] 作者. 题名[J]. 期刊名, 年, 卷(期): 起止页码. 以《中小学管理》2025年第5期的一篇文章为例,其参考文献著录为:[1] 王晓春. “双减”背景下学校作业管理的创新策略[J]. 中小学管理, 2025(5): 12-15. 若涉及电子文献,需补充引用日期和获取路径,如[2] 李静. 校长领导力与学校文化建设的相关性研究[EB/OL]. (2025-03-15)[2025-10-01]. http://www.zxxgl.com.cn/article/2025/03/15/1001.html.
为更直观展示《中小学管理》期刊的文献分布特点,以下表格统计了2025-2025年部分栏目发文量及研究主题:
| 栏目名称 | 发文量(篇) | 主要研究主题 |
|---|---|---|
| 管理纵横 | 45 | 教育政策落实、学校治理现代化、管理体制改革 |
| 校长研究 | 32 | 校长专业标准、领导力模型、校长培训模式 |
| 课程与教学 | 58 | 课程整合、教学改革、核心素养落地 |
| 教师发展 | 28 | 教师评价、专业成长机制、师德建设 |
| 德育管理 | 22 | 德育活动设计、家校社协同、心理健康教育 |
| 教育评价 | 35 | 增值评价、综合素质评价、学业质量监测 |
从表格可以看出,“课程与教学”栏目发文量最多,反映出基础教育领域对课程改革的高度关注;“教育评价”栏目发文量也较为突出,契合当前教育评价改革的政策导向。
在使用《中小学管理》期刊参考文献时,需注意以下几点:一是优先选择近3-5年的文献,以确保研究内容的时效性;二是关注高被引文献,这些文献通常在该领域具有较大影响力;三是注意文献的研究方法,实证类文献结论更具参考价值;四是区分理论探讨与实践案例,根据研究目的选择合适的文献类型。

相关问答FAQs:
Q1:如何通过《中小学管理》期刊文献了解当前中小学管理的热点问题?
A1:可通过以下步骤进行:浏览期刊近年来的重点栏目,如“管理纵横”“教育评价”等,这些栏目常聚焦政策导向型问题;关注每期的“卷首语”或“专题策划”,通常会对热点问题进行集中讨论;利用中国知网等数据库,按“被引频次”排序筛选高影响力文献,这些文献的研究主题往往具有代表性;注意文献中的“研究展望”部分,可预判未来研究趋势,近两年“双减”“教育评价改革”“数字化转型”等主题在该刊高频出现,反映出当前中小学管理的核心议题。
Q2:中小学管理者在引用期刊文献时应注意哪些学术规范?
A2:需注意以下规范:一是确保文献来源权威,优先选择《中小学管理》等核心期刊,避免引用非正规出版物;二是准确著录参考文献信息,包括作者、题目、期刊名、年份、卷期、页码等要素,电子文献需补充引用日期和URL;三是引用时需注明出处,避免抄袭,直接引用需使用引号并标注页码,间接引用需转述并标注;四是注意引用的适度性,一篇论文的参考文献中该刊文献占比不宜过高,应结合其他领域文献形成多元支撑;五是遵守学术伦理,不篡改文献原意,不伪造数据,在撰写学校管理改革方案时,可引用该刊中类似学校的案例,但需结合本校实际进行调整,避免简单照搬。
