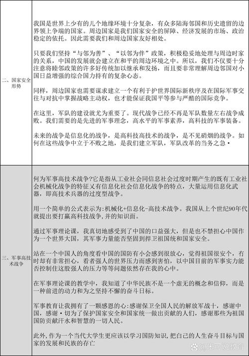
国防教育是国家安全体系的重要组成部分,也是培养公民国防观念和爱国情怀的关键途径,随着国际形势的复杂多变和国防需求的日益增长,国防教育的理论研究和实践探索显得尤为重要,本文将从多个角度列举国防教育论文题目,并分析其研究方向和内容框架,为相关研究者提供参考。

国防教育论文题目的选择应紧密结合时代背景和现实需求,既要体现理论深度,又要具有实践指导意义,在信息化战争时代,国防教育与信息素养的结合成为重要研究方向,题目如“信息化战争背景下高校国防教育课程体系创新研究”可以探讨如何将信息技术、网络安全等内容融入国防教育课程,提升学生的信息战意识和能力,研究内容可包括国内外高校国防教育课程设置的比较分析、信息素养与国防教育的融合路径、课程评价体系的构建等,通过问卷调查、案例分析等方法,提出切实可行的课程优化方案。
青少年群体是国防教育的重点对象,其教育模式创新具有特殊意义,题目如“新时代青少年国防教育模式创新与实践路径研究”可以从教育理念、内容设计、方法创新等方面展开,研究内容可分析当前青少年国防教育的现状及问题,如教育形式单一、内容枯燥等;探讨体验式、沉浸式教育模式的应用,如通过VR技术模拟战场环境、开展国防主题研学活动等;提出构建家庭、学校、社会协同的教育机制,形成教育合力,还可以结合不同年龄段青少年的认知特点,设计分层分类的教育内容,增强教育的针对性和实效性。
国防教育资源的整合与利用是提升教育质量的重要保障,题目如“军民融合视域下国防教育资源整合与共享机制研究”可以探讨如何有效整合军队、学校、企业、社区等多方资源,实现优势互补,研究内容可包括国防教育资源的类型与分布分析,如军事训练基地、红色教育基地、国防教育基地等;资源整合的模式创新,如建立军民共建的国防教育实践平台、开发数字化资源共享库等;资源共享的激励机制与政策保障,如通过政府购买服务、税收优惠等方式鼓励社会力量参与国防教育,通过案例研究,总结资源整合的成功经验,为全国范围内的资源推广提供借鉴。
国防教育评价体系的科学性直接影响教育效果的评估与改进,题目如“基于核心素养的国防教育评价体系构建研究”可以从评价目标、内容、方法等方面进行系统设计,研究内容可明确国防教育的核心素养指标,如国防意识、军事技能、爱国情感等;构建多元评价主体,包括教师评价、学生自评、社会评价等;采用定量与定性相结合的评价方法,如通过问卷调查、行为观察、实践考核等方式收集数据;建立动态评价机制,定期对教育效果进行跟踪反馈,及时调整教育策略,评价体系的构建应注重过程性评价与终结性评价的结合,全面反映学生的国防素养发展情况。

在全球化背景下,国防教育的国际比较研究具有重要的借鉴意义,题目如“主要国家国防教育模式比较研究及对中国的启示”可以选取美国、俄罗斯、以色列等国防教育具有代表性的国家,分析其教育理念、法律保障、实施路径等特点,研究内容可包括各国国防教育的历史沿革与现状,如美国的ROTC项目(预备役军官训练团)、俄罗斯的青年近卫军组织等;比较不同国家在国防教育内容、方法、资源投入等方面的异同;结合中国国情,提出完善国防教育体系的建议,如加强立法保障、创新教育形式、强化社会参与等,通过国际比较,拓宽研究视野,吸收先进经验,提升中国国防教育的国际化水平。
国防教育与爱国主义教育的融合是培养担当民族复兴大任时代新人的必然要求,题目如“新时代国防教育与爱国主义教育融合机制研究”可以探讨两者的内在联系和融合路径,研究内容可分析国防教育与爱国主义教育的共同目标和价值导向,如增强国家认同感、培养责任担当等;提出融合的具体策略,如将国防历史教育融入爱国主义主题活动、通过军事训练强化爱国情感等;构建融合教育的实施体系,包括课程融合、活动融合、文化融合等,还可以研究新媒体技术在国防教育与爱国主义教育融合中的应用,如通过短视频、社交媒体等平台传播国防知识,扩大教育覆盖面。
以下是国防教育论文题目分类及研究方向简表:
| 研究主题 | 论文题目举例 | 研究方向 |
|---|---|---|
| 信息化与国防教育 | 信息化战争背景下高校国防教育课程体系创新研究 | 课程体系构建、信息素养融合、评价体系设计 |
| 青少年教育 | 新时代青少年国防教育模式创新与实践路径研究 | 教育理念更新、体验式教学、协同机制构建 |
| 资源整合 | 军民融合视域下国防教育资源整合与共享机制研究 | 资源类型分析、整合模式创新、政策保障研究 |
| 评价体系 | 基于核心素养的国防教育评价体系构建研究 | 核心素养指标、多元评价方法、动态反馈机制 |
| 国际比较 | 主要国家国防教育模式比较研究及对中国的启示 | 各国模式特点、异同分析、经验借鉴 |
| 融合教育 | 新时代国防教育与爱国主义教育融合机制研究 | 融合路径探索、实施体系构建、新媒体应用 |
相关问答FAQs:

-
问:选择国防教育论文题目时需要注意哪些问题?
答:选择国防教育论文题目时,首先需结合个人兴趣和研究专长,确保题目具有可操作性;其次要关注国家战略需求和社会热点,如信息化战争、军民融合等,使研究具有现实意义;同时需考虑研究资料的获取难度,避免选择过于冷门或缺乏数据支持的题目;题目范围不宜过大或过小,应明确研究边界,确保能够在有限时间内完成研究任务。 -
问:国防教育论文的研究方法有哪些?
答:国防教育论文的研究方法主要包括文献研究法、问卷调查法、访谈法、案例分析法、实验法等,文献研究法可用于梳理国内外相关理论和研究成果;问卷调查法和访谈法适用于收集一手数据,了解教育对象的认知和需求;案例分析法通过对典型教育模式的深入剖析,总结经验教训;实验法则可用于验证新教育模式或方法的效果,如对比实验组与对照组的教育成效差异,研究者可根据具体题目和研究目标,选择一种或多种方法结合使用,确保研究的科学性和可靠性。
