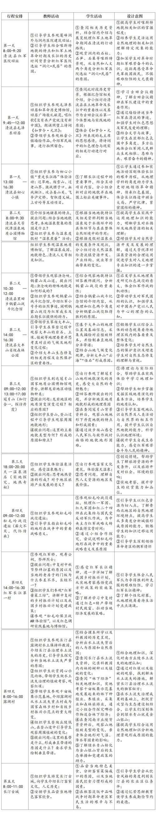
地理研究性学习设计方案是培养学生地理实践能力和创新思维的重要途径,通过引导学生围绕真实地理问题开展探究活动,使其在“做中学”中深化地理知识理解,提升综合素养,以下从主题选择、目标设定、活动设计、实施步骤、评价方式等方面展开详细说明。

主题选择与背景分析
地理研究性学习的主题应贴近学生生活实际,兼具科学性、探究性和可行性,可选择“城市热岛效应的时空特征与缓解对策”“校园周边土地利用变化及环境影响”“本地传统村落的空间分布与保护现状”等,以“城市热岛效应”为例,其背景在于随着城市化进程加快,城市温度高于周边郊区的现象日益显著,不仅影响居民健康,还与城市生态环境、规划布局密切相关,学生通过实地观测与数据分析,能够直观理解人类活动对地理环境的影响,契合“人地协调观”的地理核心素养培养目标。
研究目标设定
研究目标需具体、可操作,分为知识、能力、情感态度与价值观三个维度:
- 知识目标:掌握热岛效应的概念、成因(如下垫面性质、人为热排放、大气环流等)及监测方法,理解城市气候与土地利用的关系。
- 能力目标:学会使用气温计、湿度计等仪器进行实地观测,运用GIS软件或Excel数据处理工具绘制空间分布图,能够设计问卷并进行社会调查,提升团队协作与问题解决能力。
- 情感态度与价值观目标:树立“人地协调”的理念,认识到城市规划中生态措施的重要性,增强对家乡环境问题的关注与社会责任感。
活动设计与实施步骤
(一)准备阶段(1-2周)
- 组建团队与分工:根据学生兴趣将4-6人分为一组,明确组长、数据记录员、资料查询员、数据分析员等角色,确保责任到人。
- 文献查阅与方案设计:通过书籍、期刊、政府报告(如《中国城市统计年鉴》)及网络数据库(如知网、万方)收集热岛效应相关研究,了解前人监测方法(如定点观测、卫星遥感反演),在此基础上,结合本地实际情况,设计研究方案,明确观测点选址、时间频次、工具清单(如下表)。
| 观测类型 | 观测点示例 | 观测工具 | 观测频次 |
|---|---|---|---|
| 气温观测 | 城市中心广场、商业区、居民区、郊区公园、城郊农田 | 数字气温计、湿度计、GPS定位仪 | 每日7:00、14:00、19:00,连续观测7天 |
| 环境要素调查 | 不同观测点周边建筑密度、绿化率、人口流量 | 问卷、测距仪、卫星地图 | 观测同期进行 |
- 安全与伦理培训:强调野外观测安全(如避免高温时段长时间户外活动),明确问卷调查需征得受访者同意,数据记录需真实客观。
(二)实施阶段(3-4周)
- 实地数据采集:按照方案在选定观测点同步记录气温、湿度,拍摄周边环境照片,并记录观测点下垫面类型(如水泥地面、草地、水体),针对市民发放问卷(如“您是否感受到城市与郊区温差?”“你认为哪些因素加剧了热岛效应?”),回收有效问卷不少于100份。
- 资料收集与访谈:联系本地气象局获取历史气温数据,访谈城市规划部门工作人员,了解近年来城市绿化率、建筑密度变化及热岛效应应对措施。
- 数据处理与分析:将观测数据录入Excel,计算各观测点日均温、温差,绘制“城市气温空间分布等值线图”;利用SPSS分析气温与绿化率、建筑密度的相关性;整理问卷结果,归纳市民对热岛效应的认知与态度。
(三)总结阶段(1-2周)
- 成果整理:撰写研究报告,内容包括研究背景、方法、数据结果(附图表)、如“本地热岛强度中心位于商业区,与高建筑密度、低绿化率呈显著正相关”)及对策建议(如“增加城市绿地与水体面积,推广透水铺装材料”)。
- 成果展示与交流:通过PPT、海报、短视频等形式展示研究成果,举办班级汇报会,邀请地理教师、家长点评,优秀成果可推荐参加青少年科技创新大赛。
评价方式
采用多元评价主体与方式,全面反映学生表现:
- 过程性评价(60%):包括方案设计合理性(20%)、数据采集完整性与真实性(20%)、团队协作表现(20%),通过观察记录、小组互评、教师指导反馈综合评定。
- 成果性评价(40%):研究报告科学性与逻辑性(20%)、成果展示创新性与表达清晰度(10%)、问题解决深度(10%),由教师与专家共同打分。
相关问答FAQs
问题1:地理研究性学习中如何处理学生收集到的异常数据?
解答:异常数据可能源于仪器误差、观测操作不当或突发环境因素(如观测点附近临时车辆排放),指导学生检查仪器是否校准、观测记录是否规范;对比多个观测点数据或历史数据,判断是否为真实地理现象(如某区域因工厂临时排污导致局部高温);若确认为误差,需在报告中说明数据剔除原因,并反思操作流程中的不足,培养学生严谨的科学态度。

问题2:如何保障研究性学习中学生的参与度,避免“搭便车”现象?
解答:可通过以下措施提升参与度:一是明确分工并动态调整,根据学生特长分配任务(如擅长绘图的学生负责地图制作,善于表达的学生负责访谈),定期轮换角色;二是建立过程性记录机制,要求每组提交每日观测日志、个人任务清单,教师通过日志跟踪个人贡献;三是设置小组互评环节,在成果展示中要求每位成员汇报个人工作,组内互评结果纳入个人成绩,激发责任感与主动性。

