课程设计中参考文献的规范格式是学术写作的重要组成部分,它不仅体现了研究过程的严谨性,也尊重了他人的知识产权,不同学科领域对参考文献的格式要求可能存在差异,但核心要素一致,通常包括作者、文献标题、出版信息、页码等,以下将结合国家标准(如GB/T 7714-2025)和常见学术规范,详细说明课程设计中参考文献的格式要求及注意事项。

参考文献的基本构成要素
无论采用何种格式,参考文献的基本要素均需包含以下信息:
- 作者:个人作者需注明姓名(姓前名后,多名作者间用逗号分隔,最后两位作者间用“和”或“&”连接);团体作者需写全称。
- 题名:文献的完整标题,包括副标题(用冒号分隔)。
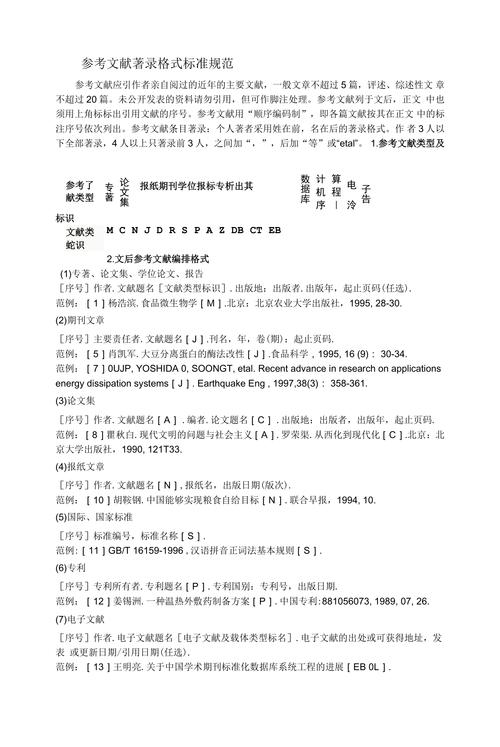
- 文献类型标识:根据GB/T 7714-2025,常见标识包括普通图书[M]、期刊文章[J]、学位论文[D]、会议论文[C]、专利[P]、标准[S]等。
- 出版信息:
- 图书需注明出版地(城市名)、出版社、出版年份;
- 期刊需注明期刊名、年份、卷号(期号)、起止页码;
- 学位论文需注明授予单位所在地、授予单位、年份。
- 获取路径:对于电子文献,需补充引用日期和获取路径(如DOI号、网址等)。
常见文献类型的格式规范
(一)普通图书
格式:[序号] 作者. 书名[M]. 出版地: 出版社, 出版年: 引文页码.
示例:
[1] 刘国钧, 陈绍业, 王凤翥. 图书馆目录[M]. 北京: 高等教育出版社, 1957: 15-18.
(二)期刊文章
格式:[序号] 作者. 文章名[J]. 期刊名, 年, 卷(期): 起止页码.
示例:
[2] 何龄修. 读南明史[J]. 中国史研究, 1998, (3): 167-173.
(三)学位论文
格式:[序号] 作者. 题名[D]. 保存地: 保存单位, 年份.
示例:
[3] 张志祥. 间断动力系统的随机扰动及其在守恒律方程中的应用[D]. 北京: 北京大学数学学院, 1998.

(四)会议论文
格式:[序号] 作者. 文章名[C]// 编者. 文集名. 出版地: 出版社, 出版年: 起止页码.
示例:
[4] 钟文发. 非线性规划在可燃毒物配置中的应用[C]// 赵玮. 运筹学的理论与应用: 中国运筹学会第五届大会论文集. 西安: 西安电子科技大学出版社, 1996: 468-471.
(五)电子文献
格式:[序号] 作者. 题名[文献类型标识/文献载体标识]. (更新或修改日期)[引用日期]. 获取路径.
示例:
[5] 萧钰. 出版业信息化迈入快车道[EB/OL]. (2001-12-19)[2002-04-15]. http://www.creader.com/news/20011219/200112190019.html.
参考文献的编排规则
- 序号标注:在正文中引用文献处按出现顺序用方括号标注序号(如[1]、[2]),同一处引用多篇文献时,序号间用逗号分隔(如[1,3,5]),连续序号用短横线连接(如[1-3])。
- 列表排序:文末参考文献列表需按正文中引用的先后顺序排列,序号加方括号(如[1]、[2])。
- 作者姓名处理:中文文献作者姓名全写,英文文献作者姓全拼、名缩写(如Smith J)。
- 标点符号:严格使用半角符号,作者间用逗号,题名后用点号,出版信息后用冒号或逗号分隔。
不同学科的特殊要求
部分学科可能采用特定格式,
- APA格式(常见于社会科学):作者姓名的缩写在前,出版年份放在括号内,如Smith, J. (2000). Title of book. Publisher.
- MLA格式(常见于人文学科):作者名在前,出版年份后注明页码,如Smith, John. Title of Book. Publisher, 2000, p. 25.
课程设计中若未指定格式,建议优先采用GB/T 7714-2025或学校推荐的格式规范。
注意事项
- 信息完整性:避免遗漏作者、出版年份、页码等关键信息,尤其是电子文献需注明引用日期和路径。
- 格式一致性:全文参考文献格式需统一,避免混用不同标准。
- 核对原始文献:确保引用信息与原始文献一致,避免转引导致的错误。
- 避免过度引用:参考文献应与课程设计内容直接相关,避免堆砌无关文献。
参考文献格式示例表
| 文献类型 | 格式示例 |
|---|---|
| 普通图书 | [1] 王夫之. 宋论[M]. 长沙: 岳麓书社, 2011: 50. |
| 期刊文章 | [2] 李炳穆. 理想的图书馆员和信息专家的素质与形象[J]. 图书情报工作, 2000, 44(2): 5-8. |
| 学位论文 | [3] 张志祥. 间断动力系统的随机扰动及其在守恒律方程中的应用[D]. 北京: 北京大学数学学院, 1998. |
| 会议论文 | [4] 钟文发. 非线性规划在可燃毒物配置中的应用[C]// 赵玮. 运筹学的理论与应用: 中国运筹学会第五届大会论文集. 西安: 西安电子科技大学出版社, 1996: 468-471. |
| 电子文献 | [5] 萧钰. 出版业信息化迈入快车道[EB/OL]. (2001-12-19)[2002-04-15]. http://www.creader.com/news/20011219/200112190019.html. |
相关问答FAQs
问题1:课程设计中是否可以引用网络资源?如何规范标注?
解答:可以引用网络资源,但需优先选择权威来源(如学术期刊官网、知名出版社、专业数据库等),标注格式需包含文献类型标识(如[EB/OL])、作者、题名、更新或修改日期(若无可省略)、引用日期以及完整的获取路径(DOI号优先,其次为网址),[6] 中国互联网络信息中心. 第51次中国互联网络发展状况统计报告[R]. (2025-02-27)[2025-03-01]. http://www.cnnic.net.cn/n4/2025/0302/c88-10470.html.

问题2:参考文献列表中作者超过三人时如何处理?
解答:根据GB/T 7714-2025标准,当作者超过三人时,可只列前三位作者,其后加“, 等”或“, et al.”,[7] 李晓东, 张庆红, 叶瑾琳, 等. 气候学研究的若干理论问题[J]. 北京大学学报(自然科学版), 1999, 35(1): 101-106. 英文文献示例:Smith, J., Johnson, P., Williams, R., et al. Title of the Article[J]. Journal Name, 2025, 10(2): 30-45.
