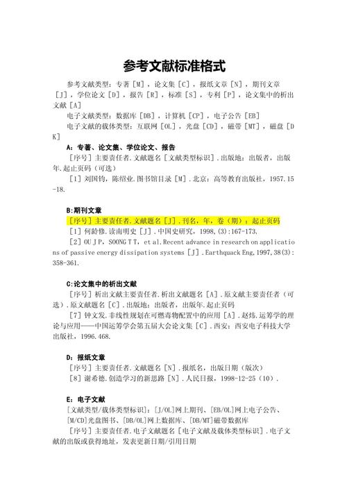
华夏学术资源库

本科论文参考文献为何不少于规定数量?

本科论文参考文献的数量要求是学术规范中的重要组成部分,通常各高校会根据学科特点、论文类型及培养目标制定具体标准,从普遍情况来看,本科毕业论文的参考文献数量一般要求不少于10篇,部分学科或高要求专业可能需要15-20篇甚至更多,这一规定旨在确保论文具备扎实的理论基础和充分的文献支撑。

本科论文参考文献为何不少于规定数量?-图1
(图片来源网络,侵删)

参考文献的数量要求并非随意设定,其背后反映了学术研究的严谨性,足够的参考文献能够体现作者对研究领域的熟悉程度,表明论文并非主观臆断,而是建立在前人研究基础上的探索,人文社科类论文可能涉及大量经典著作和学术观点,理工科论文则需引用最新的实验数据、技术方法或理论模型,若文献数量不足,可能难以覆盖研究主题的核心内容,参考文献的质量与数量同样重要,学校通常会要求近5年内的文献占比不低于一定比例(如30%-50%),以确保研究内容的时效性,同时鼓励学生引用权威期刊、专著或行业标准,避免过多引用网络资源或非正式出版物。

在实际写作中,学生需根据论文篇幅和研究深度合理规划参考文献数量,以一篇8000字左右的本科论文为例,参考文献数量建议控制在15-25篇之间,其中期刊论文占比50%-60%,专著占比20%-30%,其他类型(如学位论文、研究报告、专利等)占比10%-20%,若论文包含实证研究,还需补充引用数据来源、调研方法等相关文献;若为综述类论文,则应适当增加文献数量,以全面梳理研究脉络,以下是不同学科参考文献数量的参考范围:

学科类别 最低要求(篇) 建议数量(篇) 文献类型侧重
人文社科类(如文学、历史、管理学) 10-15 15-25 专著、期刊论文、古籍文献
理工农科类(如计算机、机械、生物学) 12-18 18-30 期刊论文、专利、技术报告、会议论文
医学、法学等应用学科 15-20 20-35 期刊论文、案例、行业标准、法规文件

需要注意的是,参考文献的数量并非越多越好,关键在于与论文内容的匹配度,若某篇论文仅通过堆砌无关文献凑数,反而会降低学术规范性,正确做法是根据研究问题精准筛选文献,确保每篇参考文献都在论证过程中发挥作用,如支持核心观点、对比研究方法、补充背景知识等,参考文献的格式需严格遵守国家标准(如GB/T 7714)或学校要求,包括作者、题目、出版物、年份、页码等信息的完整呈现,避免因格式错误影响论文质量。

相关问答FAQs

Q1:本科论文参考文献是否必须包含外文文献?
A1:部分高校或学科会明确要求外文文献占比(如10%-30%),尤其对于理工科或国际化程度较高的专业,引用外文文献(如英文期刊、专著)有助于体现研究的前沿性和国际视野,若学校未强制要求,可根据研究主题灵活选择,但若涉及国外理论、技术或案例,仍建议补充相关外文文献以增强论证的全面性。

本科论文参考文献为何不少于规定数量?-图2
(图片来源网络,侵删)

Q2:参考文献数量不足时,有哪些合理的补充方式?
A2:若文献数量暂时不足,可通过以下方式合理补充:①拓展文献检索范围,如利用CNKI、Web of Science等数据库筛选相关主题的高被引论文;②增加对经典文献的引用,尤其是领域内的奠基性著作;③引用与论文研究方法或数据来源直接相关的文献(如调研问卷的设计依据、实验设备的说明文档);④若为实证研究,可补充引用政策文件、行业标准或权威报告,但需避免引用与论文内容无关的文献,或通过“拆分引用”(如将同一篇文献的多个观点拆分为多条参考文献)凑数,此类行为不符合学术规范。

本科论文参考文献为何不少于规定数量?-图3
(图片来源网络,侵删)
分享:
扫描分享到社交APP
上一篇
下一篇