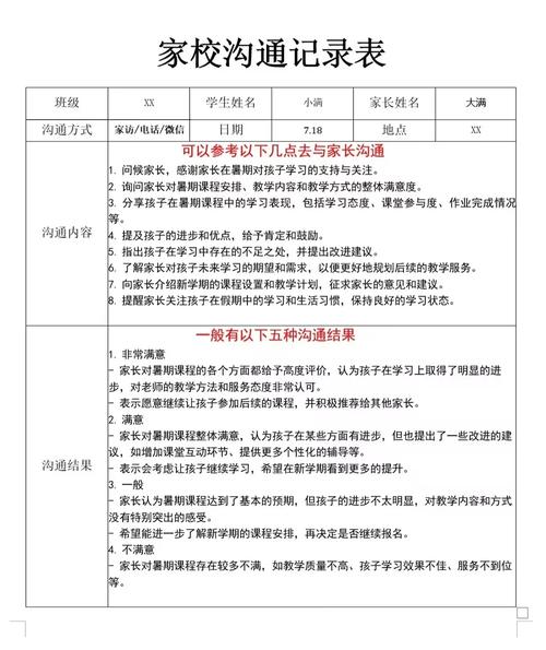
学校家庭教育交流题目是当前教育领域备受关注的话题,它不仅关乎学生的健康成长,更是连接学校教育与家庭教育的桥梁,在当今社会,家庭教育的重要性日益凸显,而学校作为专业教育机构,如何与家庭形成教育合力,成为教育工作者和家长共同思考的问题,本文将从多个角度探讨学校家庭教育交流的题目,分析其意义、实践方法及常见问题,并提供相关问答,以期为教育实践提供参考。

学校家庭教育交流题目的核心在于“交流”二字,这种交流并非简单的信息传递,而是双向互动的教育对话,交流题目的设计应聚焦学生的全面发展,包括学业成绩、心理健康、品德培养等方面。“如何培养孩子的学习习惯”“关注孩子情绪健康的重要性”等题目,能够引导家长和教师共同探讨学生成长中的关键问题,交流题目应具有针对性和实用性,能够解决家庭教育和学校教育中的实际困惑,针对低年级学生,可以设计“如何帮助孩子适应小学生活”;针对青春期学生,则可以探讨“如何与青春期孩子有效沟通”。
在实践层面,学校家庭教育交流可以通过多种形式展开,家长会是最传统的交流方式,但传统的“教师讲、家长听”模式已难以满足现代教育的需求,创新家长会形式,如采用分组讨论、主题沙龙、案例分享等方式,能够激发家长的参与热情,家长学校、家庭教育讲座、亲子活动等也是有效的交流途径,学校可以定期邀请教育专家开展讲座,为家长提供科学的育儿方法;组织亲子运动会、读书会等活动,增进家长与孩子之间的情感沟通,同时让教师更直观地了解学生在家庭中的表现。
为了更系统地开展家庭教育交流,学校可以建立长效机制,成立家长委员会,让家长参与学校管理,共同制定教育计划和交流主题;利用现代信息技术,如微信群、学校公众号等,搭建线上交流平台,及时分享教育资源和学生在校表现,教师应主动与家长沟通,通过家访、电话等方式,深入了解学生的家庭环境,为个性化教育提供依据,针对单亲家庭或留守儿童,教师可以与家长共同制定关爱计划,帮助孩子健康成长。
在实际交流过程中,也面临着一些挑战,部分家长对家庭教育认识不足,认为教育是学校的事,缺乏参与积极性;有些家长则过度干预学校教育,与教师产生矛盾;还有家长因工作繁忙,难以抽出时间参加交流活动,针对这些问题,学校应加强宣传引导,帮助家长树立正确的教育观念;尊重家长的个体差异,提供灵活的交流方式,如线上直播、录播课程等,让更多家长能够参与进来,教师也应提升沟通技巧,学会倾听家长的需求,以平等、尊重的态度与家长合作。

以下表格列举了几类常见的学校家庭教育交流题目及适用场景,供参考:
| 交流主题类别 | 具体题目示例 | 适用场景 |
|---|---|---|
| 学习习惯培养 | 如何培养孩子的专注力、时间管理能力 | 低年级家长会、学习方法讲座 |
| 心理健康关注 | 如何帮助孩子应对考试焦虑、建立自信心 | 中高年级家长沙龙、心理辅导讲座 |
| 亲子沟通技巧 | 如何与孩子有效沟通、倾听孩子的心声 | 全年龄段家长学校、亲子工作坊 |
| 品德与社会发展 | 培养孩子的责任感、合作意识 | 主题班会、家长开放日 |
| 特殊需求教育 | 如何帮助多动症儿童适应学校生活、留守儿童关爱 | 个案研讨会、专题讲座 |
通过以上多样化的交流题目和形式,学校与家庭能够形成教育合力,为学生的成长创造良好的环境,家庭是孩子的第一所学校,父母是孩子的第一任老师,而学校则是系统教育的主阵地,只有当家庭教育和学校教育目标一致、方法协调时,才能真正促进学生的全面发展,当学校强调阅读习惯培养时,家长可以在家中营造阅读氛围,与孩子共同制定阅读计划;当教师发现学生情绪问题时,可以及时与家长沟通,共同寻找解决方案。
学校家庭教育交流题目的设计与实施是一项系统工程,需要学校、教师、家长三方的共同努力,学校应发挥主导作用,创新交流形式,丰富交流内容;教师应提升专业素养,掌握沟通技巧;家长则应转变教育观念,积极参与互动,通过有效的交流与合作,我们能够为孩子的健康成长搭建坚实的桥梁,让他们在家庭和学校的共同关爱下,成为有理想、有道德、有文化、有纪律的社会主义建设者和接班人。
相关问答FAQs:

-
问:如何提高家长参与学校家庭教育交流的积极性?
答:提高家长参与积极性需要多方面努力,学校应创新交流形式,采用家长感兴趣的互动式、体验式活动,如亲子游戏、教育案例研讨等,避免“单向灌输”,选择贴近家长需求的交流主题,如“辅导作业时的情绪管理”“如何应对孩子沉迷手机”等实际问题,让家长感受到交流的实用性,建立激励机制,如对积极参与的家长给予表彰,或通过线上平台提供便捷的参与方式(如直播回放、资料共享),减少家长的时间压力,教师应主动与家长沟通,肯定家长的教育付出,增强其参与教育的信心。 -
问:在家庭教育交流中,如何处理与家长的教育观念分歧?
答:处理教育观念分歧需要尊重、理解和专业引导,教师应保持耐心,倾听家长的想法,避免直接否定或批评,而是以“共同为孩子成长努力”为出发点,寻找共识,通过具体案例或教育理论,委婉地传递科学的教育方法,例如当家长过度关注成绩时,可以分享“多元智能理论”,强调孩子全面发展的重要性,可以邀请有经验的家长分享成功案例,用同伴影响力带动观念转变,对于难以调和的分歧,可寻求学校心理教师或教育专家的支持,通过专业指导帮助家长调整认知,关键在于保持平等沟通的态度,让家长感受到教师的专业性和真诚。
