论文研究进度安排是确保研究有序推进、按时完成的重要保障,其核心在于将整体研究任务拆解为可执行的阶段性目标,明确每个阶段的时间节点、主要任务和预期成果,同时考虑潜在风险并预留缓冲时间,撰写时需结合研究类型(如理论型、实验型、调研型等)和实际条件,确保计划合理、可操作,以下从基本原则、具体结构、示例及注意事项四方面展开说明。

撰写基本原则
- 逻辑性与连贯性:进度安排需遵循研究的自然流程,从文献调研到成果输出,各阶段环环相扣,避免任务重叠或断层,实验研究需先完成方案设计,再开展预实验,最后正式实验,数据分析需在数据收集后同步进行。
- 合理性与可行性:时间分配需考虑任务难度、资源条件(如设备使用权限、调研对象配合度)和个人精力,避免过于紧凑或松散,通常每个阶段预留5%-10%的缓冲时间,应对突发情况(如实验失败、数据补充等)。
- 明确性与可衡量性:每个阶段的任务需具体(如“完成20篇核心文献综述”而非“调研文献”),成果需可量化(如“构建包含3个维度的指标体系”“收集300份有效问卷”),便于跟踪进度。
- 灵活性:研究过程中可能遇到预期外问题(如理论框架需调整、实验方法需优化),进度安排应预留调整空间,允许根据实际情况动态优化后续计划。
进度安排的具体结构与内容
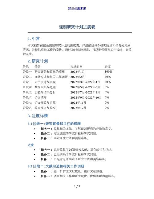
论文研究进度安排通常以“阶段划分+时间节点+核心任务+预期成果+备注”为框架,可通过表格形式清晰呈现,以下是通用研究阶段的划分及内容要点:
前期准备阶段(通常1-2个月)
- 核心任务:明确研究主题与问题,进行广泛文献调研,确定研究方法与技术路线,完成开题报告。
- :
- 梳理研究领域现状,识别研究空白(如通过CNKI、Web of Science等数据库检索文献,撰写文献综述初稿);
- 与导师沟通,确定研究切入点,细化研究问题(如“探究XX因素对XX的影响机制”);
- 选择研究方法(如实验法、问卷调查法、案例分析法等),设计研究方案(如实验分组、问卷维度、案例选取标准);
- 完成开题报告,包括研究意义、文献综述、研究设计、进度计划等,并通过开题答辩。
- 预期成果:开题报告定稿、文献综述初稿、研究方案确认。
研究实施阶段(通常3-6个月,为核心阶段)
- 核心任务:按照研究方案收集数据、开展实验或调研,初步整理与分析数据。
- :
- 数据/资料收集:如实验研究中准备试剂、调试设备、开展预实验并优化参数;调研研究中发放问卷、访谈对象、收集案例资料;
- 数据/资料处理:对原始数据清洗(如剔除无效问卷、排除异常实验值),录入数据库(如使用Excel、SPSS、NVivo等工具);
- 初步分析:通过描述性统计、图表展示等梳理数据特征,验证研究假设的初步方向(如分析XX与XX的相关性趋势)。
- 预期成果:完整的原始数据集、数据整理与分析记录、初步分析报告。
数据分析与论文撰写阶段(通常2-3个月)
- 核心任务:深度分析数据,撰写论文初稿,修改完善。
- :
- 深度分析:运用统计方法(如回归分析、方差分析)或质性分析方法(如编码、主题提炼),回答研究问题,揭示规律或机制;
- 论文撰写:按照“引言-文献综述-研究方法-结果与分析-参考文献”结构撰写初稿,重点呈现核心发现(如图表、关键结论);
- 修改完善:根据导师意见调整逻辑框架、补充数据论证、优化语言表达,完成二稿、三稿。
- 预期成果:数据分析报告、论文初稿、修改稿。
定稿与答辩阶段(通常1个月)
- 核心任务:论文查重、格式规范、答辩准备。
- :
- 使用查重系统(如知网、Turnitin)检测重复率,修改至符合学校要求(通常重复率≤15%);
- 按照学校论文格式规范调整字体、图表、参考文献等细节;
- 制作答辩PPT,准备答辩陈述稿,预演答辩流程。
- 预期成果:论文定稿、答辩PPT、答辩陈述稿。
进度安排示例(表格形式)
| 阶段 | 时间节点(以6个月为例) | 核心任务 | 预期成果 | 备注 |
|---|---|---|---|---|
| 前期准备 | 第1-2个月 | 文献调研、开题报告撰写 | 开题报告定稿、文献综述初稿 | 预留1周缓冲时间 |
| 研究实施 | 第3-5个月 | 数据收集、预实验与正式实验 | 原始数据集、实验记录 | 预留2周应对实验失败 |
| 数据分析与撰写 | 第5-6个月 | 数据深度分析、论文初稿撰写 | 数据分析报告、论文初稿 | 与研究实施阶段部分重叠 |
| 定稿与答辩 | 第7个月 | 论文查重、修改、答辩准备 | 论文定稿、答辩PPT | 提前1周完成查重 |
注意事项
- 避免“前松后紧”:前期准备阶段需充分,避免因文献调研不扎实导致后续研究方向偏差;研究实施阶段需按计划推进,避免拖延。
- 突出重点任务:核心阶段(如数据收集、分析)需分配更多时间,次要任务(如格式调整)可适当压缩。
- 动态调整:实际研究中若遇到重大问题(如研究方法不可行),需及时与导师沟通,调整进度计划,并在报告中说明调整原因。
相关问答FAQs
Q1:研究进度安排中的时间节点如何确定?是否需要参考往届学长学姐的时间规划?
A:时间节点的确定需结合研究任务的复杂度和个人效率,例如实验类研究需考虑设备预约周期、样本培养时间等;调研类研究需考虑问卷发放与回收周期,同时可参考同领域学长学姐的经验,但需避免直接照搬,需根据自身研究条件(如资源、时间)个性化调整,确保计划切实可行。
Q2:研究过程中若某阶段进度滞后,是否需要整体调整后续计划?
A:若滞后时间较短(如1-2周),可通过加班或优化任务流程弥补,无需整体调整;若滞后时间较长(如超过1个月)或因研究方案重大调整导致,需及时与导师沟通,重新评估后续任务的时间分配,适当压缩其他阶段的时间(如简化数据分析深度)或延长整体研究周期,并在进度表中注明调整原因,确保计划与实际进展同步。

