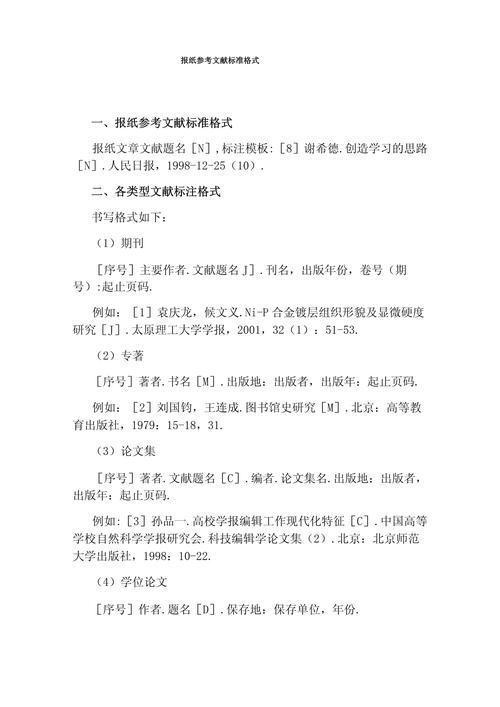
在学术写作中,规范引用参考文献是保证学术诚信、体现研究严谨性的重要环节,当参考文献来源为报纸时,其引用格式需遵循特定规范,以清晰呈现文献的来源、时间及可追溯性,不同学术领域或出版机构可能存在细微差异,但核心要素基本一致,以下从通用格式、要素拆解、注意事项及示例等方面展开说明。

报纸参考文献的通用格式
报纸文献的引用通常包含作者、文献题名、报纸名称、出版日期及版次等核心信息,根据国家标准《信息与文献 参考文献著录规则》(GB/T 7714-2025)及常见学术规范(如APA、MLA格式),中文报纸文献的通用格式为:
[序号] 作者. 文献题名[N]. 报纸名称, 出版日期(版次).
“[N]”为文献类型标识,代表报纸文章;“出版日期”需精确到年、月、日,格式为“YYYY-MM-DD”;“版次”指文章所在的版面,如“第3版”“A12版”等(若报纸未标注版次,可省略此项)。
核心要素拆解与规范
作者信息
- 个人作者:姓前名后,姓名间空一格,如“张三”,若作者超过三位,仅列前三位,后加“等”,如“李四 王五 赵六 等”。
- 团体作者:直接写单位全称,如“中国社会科学院”。
- 匿名作者:若报纸文章未署名,可写“佚名”或省略作者项,直接以文献题名开头。
文献题名
- 使用文章原标题,不加书名号,首字母大写(专有名词除外),末尾不加句号。
- 若题名过长需简略,应保持核心信息完整,并在题名后用方括号注明“(原文节选)”或“(摘编)”。
报纸名称
- 使用报纸的标准全称,如“人民日报”“南方周末”,不使用简称或曾用名(除非报纸本身以简称为常用名)。
- 报纸名称后不加“报”“时报”等后缀,如“光明日报”直接写“光明日报”,而非“光明报”。
出版日期
- 必须包含年、月、日,格式统一为“YYYY-MM-DD”,如“2025-10-01”。
- 若报纸为“早报”“晚报”,需在日期后注明“早刊”“晚刊”,如“2025-10-01(晚刊)”。
版次
- 直接写版面数字或字母+数字组合,如“第3版”“B5版”。
- 若报纸未标注具体版次(如部分内页文章),可省略版次项,或用“第X版”模糊标注(如“第5版”)。
特殊情况处理
报纸中的专栏文章
若文章属于固定专栏,需在文献题名后注明专栏名称,并用括号括起,格式调整为:
[序号] 作者. 文献题名[N]. 报纸名称, 出版日期(版次, 专栏名称).
示例:
[1] 梁衡. 觅渡, 觅渡[N]. 人民日报, 2025-05-20(第9版, 语文漫谈).

报纸的增刊、特刊
若文章来自报纸的增刊(如“周末增刊”“国庆特刊”),需在报纸名称后注明“增刊”或“特刊”,格式为:
[序号] 作者. 文献题名[N]. 报纸名称(增刊), 出版日期(版次).
示例:
[2] 王晓明. 数字经济时代的产业变革[N]. 经济日报(特刊), 2025-09-30(A2版).
网络版报纸文章
若引用的是报纸网络版(如人民网、新华网转载的报纸文章),需在文献类型标识后注明“[OL]”,并添加获取路径和访问日期,格式为:
[序号] 作者. 文献题名[N/OL]. 报纸名称, 出版日期(版次)[引用日期]. 获取路径.
示例:
[3] 新华社评论员. 坚持以人民为中心的发展思想[N/OL]. 人民日报, 2025-11-01(第1版)[2025-11-02]. http://www.people.com.cn/n1/2025/1101/c25241-XXXXXXX.html.
常见格式示例对比
为直观展示不同场景下的引用规范,以下通过表格列举常见示例:
| 场景 | 参考文献格式 |
|---|---|
| 普通署名文章 | [1] 张华. 气候变化与城市可持续发展[N]. 中国环境报, 2025-08-15(第7版). |
| 三人及以上合著 | [2] 刘伟 陈静 黄磊 等. 人工智能在教育领域的应用研究[N]. 中国教育报, 2025-09-10(第3版). |
| 团体作者 | [3] 中国科学院. 2025年中国科技发展报告发布[N]. 科学时报, 2025-10-01(第1版). |
| 匿名文章 | [4] 乡村振兴:政策与实践的融合[N]. 经济参考报, 2025-11-05(第5版). |
| 网络版报纸文章 | [5] 人民网评论员. 推动高质量发展落地生根[N/OL]. 人民日报, 2025-10-20(第4版)[2025-10-21]. http://opinion.people.com.cn/n1/2025/1020/c159301-XXXXXXX.html. |
注意事项
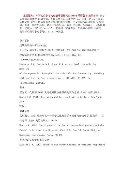
- 标点符号规范:所有标点符号需使用全角格式,如逗号“,”、句号“。”、方括号“[ ]”等,避免使用半角符号。
- 信息完整性:确保作者、题名、报纸名称、日期四项核心信息齐全,若部分信息缺失(如未署名),需按规范省略或标注。
- 日期一致性:出版日期需与报纸实际刊发日期一致,避免使用网络转载日期(非网络版文献时)。
- 版次准确性:若报纸标注了版次(如“第2版”“B6版”),必须准确引用,不可随意省略或简化。
相关问答FAQs
Q1: 如果报纸文章没有明确标注出版日期,应该如何引用?
A: 若报纸文章未标注出版日期,需通过报纸实物、图书馆馆藏或权威数据库核实日期;若确实无法获取,可在引用时注明“出版日期不详”,格式为:[序号] 作者. 文献题名[N]. 报纸名称, (出版日期不详). 建议在文中脚注或参考文献列表后补充说明信息来源的局限性。

Q2: 引用报纸中的评论员文章时,作者署名处如何处理?
A: 评论员文章通常以“本报评论员”“本网评论员”或特定署名(如“任平”“仲音”)出现,引用时应直接使用原文署名,若署名为“本报评论员”,则格式为:[序号] 本报评论员. 评论标题[N]. 报纸名称, 出版日期(版次). 若署名为“本报评论员+具体姓名”(如“本报评论员 王平”),则姓名按个人作者处理,即“本报评论员 王平”。
