概念教学是学科教育中的核心环节,尤其在基础教育阶段,学生能否准确理解、灵活运用核心概念,直接影响其知识体系的构建和思维能力的发展,近年来,随着核心素养导向的课程改革深入推进,概念教学策略研究逐渐成为教育领域的重要课题,本文将从概念教学的内涵与价值出发,分析当前教学中存在的突出问题,并系统探讨有效的教学策略,以期为一线教学提供参考。

概念教学的本质是帮助学生实现从“具体到抽象”“感性到理性”的认知跨越,概念是对客观事物本质特征的概括,具有抽象性、系统性和迁移性等特点,传统概念教学往往存在“重记忆轻理解”“重灌输轻建构”的倾向,教师习惯通过定义讲解、例题示范的方式直接呈现概念,学生则通过机械背诵和重复练习加以掌握,这种教学方式虽然能在短期内提高学生的应试成绩,但难以促进学生对概念的深度理解和灵活应用,更无法培养其高阶思维能力,在数学教学中,许多学生能背诵“函数”的定义,但在解决实际问题时却无法准确识别变量间的依赖关系;在物理学习中,学生对“力”的概念停留在“推或拉”的表面描述,无法将其与牛顿运动定律、动量定理等核心知识建立联系,这些现象反映出概念教学亟需从“知识传递”转向“能力培养”。
针对上述问题,教师需要构建以学生为中心的概念教学策略体系,应注重概念的情境化引入,概念的产生源于对现实问题的解决,教师可通过创设真实或模拟的生活情境、实验情境,引导学生在观察、操作和思考中感知概念的形成过程,在生物“光合作用”概念教学中,教师可设计“探究光照对植物生长影响”的实验,让学生通过测量不同光照条件下植物释放的氧气量,自主归纳出光合作用的原料、条件和产物,而非直接给出教材中的定义,要强化概念的多维表征,概念的理解需要借助文字、图像、公式、模型等多种表征形式,教师应引导学生通过不同表征间的转换深化认知,数学中的“一次函数”既可以用解析式y=kx+b表示,也可以用直线图像展示,还可以通过生活中的“匀速运动”“购物总价”等实例解释,多维度表征能帮助学生建立概念的立体认知。
概念间的逻辑关联建构是教学的关键,孤立的概念难以形成知识网络,教师应引导学生通过概念图、思维导图等工具梳理概念间的上位、下位、并列关系,构建结构化的知识体系,在化学“元素化合物”单元教学中,教师可指导学生以“元素”为核心,延伸出单质、化合物、氧化物、酸碱盐等分支,并标注各类物质间的转化关系,使零散的知识系统化,变式练习和错误分析是巩固概念理解的重要途径,通过设计不同情境、不同形式的练习题,暴露学生对概念的认知误区,引导其在辨析中深化理解,在数学“全等三角形”概念教学中,教师可提供“边边边”“边角边”“角边角”等不同判定条件的变式图形,让学生判断哪些情况下三角形全等,并通过反例(如“边边角”)强化对判定条件的准确把握。
为更直观地展示概念教学策略的应用,以下结合不同学科列举具体策略及实施要点:

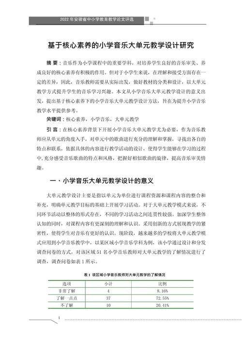
| 学科 | 核心概念 | 教学策略 | 实施要点 |
|---|---|---|---|
| 数学 | 函数 | 情境探究+多表征转换 | 创设“弹簧长度与拉力关系”情境,用表格、图像、解析式三种方式表示函数关系 |
| 物理 | 匀变速直线运动 | 实验验证+公式推导 | 利用打点计时器记录小车运动数据,通过v-t图像推导加速度公式 |
| 语文 | 比喻 | 案例分析+创意仿写 | 对比不同文本中的比喻句,归纳本体与喻体的相似性特征,仿写比喻句 |
| 生物 | 生态系统 | 模型构建+角色扮演 | 制作生态瓶模型,扮演不同生物角色,模拟食物链中的物质能量流动 |
值得注意的是,概念教学策略的选择需结合学生的认知发展阶段和学科特点,对于低年级学生,应多采用直观、形象的策略,如故事导入、游戏互动等;对于高年级学生,则可增加抽象思维训练,如概念辨析、问题解决等,在理科概念教学中,实验探究和逻辑推理尤为重要;而在文科概念教学中,情境体验和意义建构则更为关键,信息技术的发展为概念教学提供了新的可能,如利用虚拟实验软件模拟微观过程,通过动态可视化工具展示概念的形成路径,这些都能有效降低学生的认知负荷,提升学习效率。
概念教学策略研究应立足于学生的认知规律,以情境化、多维化、结构化为导向,通过多样化的教学活动促进学生对概念的深度理解,教师需从“知识的传授者”转变为“概念建构的引导者”,通过创设问题情境、引导探究活动、促进合作交流,帮助学生在主动建构中形成清晰、稳定、可迁移的概念体系,最终实现从“学会”到“会学”的跨越,为终身学习和发展奠定坚实基础。
FAQs
问:如何判断学生是否真正理解了一个概念?
答:判断学生对概念的掌握程度不能仅依靠记忆性提问,而应通过多种方式综合评估,要求学生用自己的话解释概念内涵,举例说明概念的应用场景,区分概念的正例和反例,或在新的问题情境中灵活运用概念解决实际问题,观察学生能否将新概念与已有知识建立联系,绘制概念图,或在小组讨论中清晰表达对概念的理解,也是有效评估维度。
问:概念教学与应试教学是否存在矛盾?
答:概念教学与应试教学并非对立关系,而是相辅相成的,深度理解概念是应对复杂试题的基础,许多考试中的综合题、创新题正是考查学生对概念的灵活运用能力,数学中的“函数”概念若仅停留在公式记忆层面,学生难以解决涉及函数建模、最优化问题的综合题;而通过情境探究、多表征转换等策略深化概念理解后,学生不仅能应对常规题型,更能从容面对开放性、创新性试题,概念教学是从“应试能力”向“核心素养”提升的关键路径。

