附录参考文献是学术写作中两个既独立又相互关联的重要组成部分,它们共同构成了论文或研究报告的支撑体系,确保了内容的严谨性、可追溯性和学术规范性,从功能定位来看,附录主要用于存放不便在正文主体中呈现,但对理解研究内容具有重要补充价值的辅助材料,而参考文献则是所有在研究中引用或参考过的他人成果的详细清单,二者在学术写作中扮演着不同但互补的角色。 构成来看,附录通常包含以下几类材料:一是原始数据,包括问卷调查的完整问卷、访谈提纲、实验记录的原始数据表格等,这些数据体量较大或格式特殊,放入正文会影响阅读流畅性;二是研究过程中使用的辅助工具,如复杂的数学推导过程、程序代码、调查问卷的详细统计方法说明等;三是补充性图表,如支持核心论点的次要数据图表、研究区域的详细地图、仪器设备的技术参数等;四是其他不宜放入正文但具有参考价值的材料,如伦理审查批准文件、知情同意书样本、调研许可证明等,在社会科学研究中,完整的问卷量表常作为附录呈现,而正文中仅呈现经过统计分析的核心结果;在理工科领域,复杂的算法代码或实验装置示意图也会被放入附录,供感兴趣的读者深入查阅。

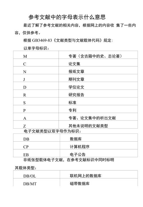
参考文献则严格遵循学术规范,记录了所有在研究过程中直接引用、间接参考或受到启动的文献信息,包括期刊论文、专著、学位论文、研究报告、专利、标准等,其核心作用在于:一是体现研究的学术诚信,明确区分原创观点与已有成果,避免抄袭嫌疑;二是为读者提供追溯研究来源的线索,便于查阅原始文献;三是反映研究者对该领域研究现状的掌握程度,是衡量研究深度的重要指标,参考文献的格式需严格遵循特定规范,如APA、MLA、GB/T 7714等,不同学科领域对文献类型的标注顺序、标点符号使用等均有明确规定,GB/T 7714标准中,期刊论文的格式为“作者. 题名[J]. 刊名, 年, 卷(期): 起止页码.”,而专著则为“作者. 书名[M]. 版本(初版不注). 出版地: 出版者, 出版年: 引文页码.”。
附录与参考文献的关系主要体现在“补充”与“支撑”的协同上,附录通过提供原始数据和辅助材料,增强了研究的透明度和可重复性,让读者能够更全面地评估研究方法的合理性;参考文献则通过明确标注知识来源,构建了研究的学术谱系,证明研究是在前人基础上的推进,二者共同构成了学术成果的“证据链”:参考文献展示了研究的理论依据,附录则提供了实证支撑,一篇关于“某地区居民消费行为”的论文,其参考文献可能包含消费经济学领域的经典理论和最新实证研究,而附录则可能附上完整的调查问卷、数据清洗过程说明及详细的统计分析代码,读者通过参考文献可以了解研究背景,通过附录可以验证研究过程的真实性。
在学术写作中,是否需要设置附录以及如何规范著录参考文献,需根据研究内容和期刊要求灵活处理,附录并非必需,只有当补充材料对理解研究有实质性帮助时才添加,且需在正文中明确标注(如“详见附录A”),参考文献则必须完整、准确,所有在正文中引用的文献都必须出现在参考文献列表中,反之亦然,随着学术数据库的发展,参考文献的检索和管理工具(如EndNote、Zotero)的应用也越来越广泛,但核心原则始终是尊重知识产权、维护学术规范。
相关问答FAQs
Q1:附录和参考文献是否可以合并在一起?
A1:不可以,附录和参考文献的功能、内容性质完全不同,必须分开呈现,附录是补充性材料,属于研究过程的“副产品”;参考文献是引用文献的清单,属于知识来源的“追溯依据”,二者合并会导致结构混乱,违反学术写作规范,附录放在参考文献之前,作为正文的补充延伸,而参考文献独立成章,位于文末。

Q2:如果某些文献只在附录中出现,是否需要在参考文献中列出?
A2:需要,参考文献的著录原则是“凡是正文中引用或参考的文献,必须出现在参考文献列表中;反之,参考文献列表中的文献必须在正文中被引用”,如果附录中的材料(如某篇重要报告)对研究有实质性参考价值,且在正文或附录中明确提及,则必须将其列入参考文献;若附录中的材料仅为背景性资料(如政策文件全文),且未在正文中直接引用,则可根据期刊要求决定是否列入,但建议以“凡是参考必列出”为原则,避免遗漏。

