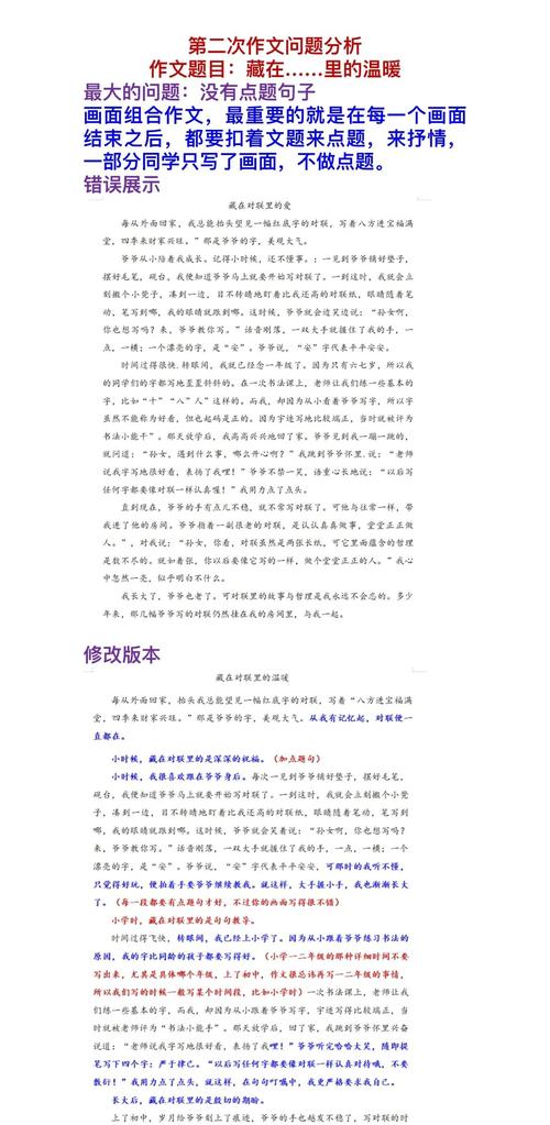
对初中教育故事的分析需要从教育理念、师生互动、学生成长等多个维度展开,结合具体案例探讨教育实践中的规律与启示,初中阶段是学生生理和心理发展的关键期,教育故事往往能生动反映这一阶段的教育挑战与成效,以下通过几个典型故事片段,分析初中教育的核心要素。

教育理念:从“管理”到“引导”的转变
在传统教育中,教师常以权威形象出现,强调纪律与服从,而现代教育理念更注重学生的主体性,倡导“引导式”教学,某班级的数学老师发现学生小明因基础薄弱而厌学,没有简单批评,而是设计分层任务:从基础计算题入手,每完成一个小目标就给予鼓励,并引导他自主总结解题规律,三个月后,小明的成绩显著提升,更重要的是重拾学习信心,这个故事体现了“因材施教”和“成长型思维”的重要性——教育不仅是知识传递,更是帮助学生建立自我效能感的过程。
师生互动:信任与尊重是教育的基础
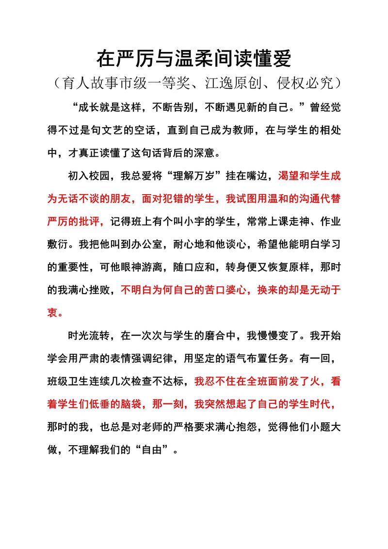
师生关系直接影响教育效果,初二学生小李曾因家庭变故出现情绪波动,上课走神、作业拖延,班主任没有公开批评,而是通过周记与他私下沟通,倾听他的困扰,并协调心理老师介入,在班级活动中刻意安排他担任小组长,培养责任感,半年后,小李不仅情绪稳定,还主动参与班级管理,这个故事说明,教师需要具备“教育敏感度”,关注学生的情感需求,用信任和尊重搭建沟通桥梁,初中生的自我意识增强,敏感且渴望被理解,简单的说教往往适得其反,而共情式的引导更能触动内心。
学生成长:在试错中培养综合素养
初中阶段是学生价值观形成的关键期,教育故事常围绕“如何平衡学业与成长”展开,某校开展“校园农场”项目,学生需分组种植蔬菜,涉及生物知识、分工协作、问题解决等,起初,部分学生认为“浪费时间”,但在实践中,他们学会了测量土壤酸碱度、记录生长数据,甚至因虫害问题主动查阅资料,不仅收获了农作物,更体会到团队合作的意义,这类故事揭示了“生活即教育”的本质——初中教育不应局限于课本,而要通过实践培养学生的批判性思维、责任感和抗挫折能力。
教育评价:从“分数”到“全面发展”的转向
传统评价体系多以分数为核心,但初中生的成长是多维度的,一个典型案例是:学生小张成绩中等,但在学校艺术节中展现出绘画天赋,班主任与家长沟通后,鼓励她参加美术社团,并将作品融入班级文化布置,这种肯定不仅提升了她的自信心,还带动了其他学科的学习热情,这表明,教育评价需多元化,发现并放大每个学生的闪光点,才能激发其内在动力,初中阶段的学生正处于“自我同一性”探索期,多元化的评价能帮助他们找到自己的价值坐标。

家校合作:形成教育合力的关键
初中教育离不开家庭的支持,学生小王沉迷网络游戏,成绩下滑,老师没有单方面指责,而是联合家长制定“契约”:每天完成作业后可玩1小时游戏,周末增加户外运动时间,建议家长通过“共同阅读”替代“说教”,三个月后,小王逐渐平衡了娱乐与学习,这个故事强调,家校合作需建立在“目标一致”和“方法科学”的基础上,初中生的独立意识增强,家长和教师需从“控制者”转变为“支持者”,通过协同引导帮助学生建立自律。
案例分析:教育故事的深层逻辑
以下通过表格对比两个教育故事的核心要素,进一步分析其成功经验:
| 案例维度 | 数学分层教学 | 校园农场项目 |
|---|---|---|
| 教育目标 | 提升学困生成绩,重建学习信心 | 培养实践能力与团队协作精神 |
| 教师策略 | 分层任务、即时鼓励、自主总结 | 项目式学习、跨学科整合、问题引导 |
| 学生反应 | 从抵触到主动参与,成绩与心态双提升 | 从质疑到投入,综合素养显著提升 |
| 核心启示 | 个性化教学能激活学生潜能 | 实践式学习促进知识内化与品格塑造 |
两个案例虽场景不同,但共同点在于:以学生为中心,通过“低起点、小台阶”的设计降低学习焦虑,用“体验式”教学替代“灌输式”教育,最终实现“知识”与“素养”的双重提升。
反思与启示
初中教育故事的本质是“人的成长故事”,从上述分析可见,成功的教育需把握三点:一是尊重个体差异,避免“一刀切”;二是注重过程体验,让学习“活”起来;三是构建支持系统,融合家校社资源,教师需不断提升自身的教育智慧——既要懂学科,更要懂学生;既要会教书,更要会育人,初中阶段的教育影响深远,一个恰当的引导可能改变学生的人生轨迹,这正是教育的魅力所在。

相关问答FAQs
Q1:如何应对初中生的“叛逆期”?
A:初中生的叛逆源于自我意识的觉醒,教师和家长应避免强硬压制,转而采用“积极倾听+共同约定”的方式,通过定期沟通了解其需求,在原则问题上坚持底线,在非原则问题上给予自主空间,通过榜样示范或角色扮演引导其理解规则的意义,帮助其建立理性思维。
Q2:如何在班级管理中培养学生的责任感?
A:可通过“岗位责任制”和“民主议事制”结合的方式,设置班级事务轮岗制(如纪律委员、卫生督导等),让学生在具体职责中体会责任;定期召开班会,让学生参与班级决策,如制定班规、组织活动等,这一过程既能锻炼其组织能力,也能通过集体荣誉感强化责任感。
