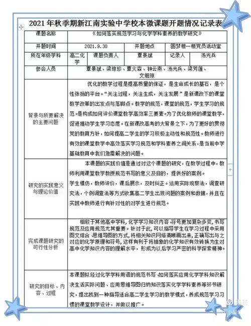
课题研究结题计划范例是确保研究工作有序收尾、成果有效呈现的重要指导文件,其核心在于明确结题目标、梳理研究内容、规划实施步骤、规范成果整理,并通过科学的时间管理与责任分工保障结题工作高效完成,以下从结目标、主要内容、实施步骤、时间安排、责任分工及成果形式六个维度,结合具体案例说明课题研究结题计划的制定方法。

结题目标 标是结题计划的纲领,需紧扣课题立项时的研究目的,明确需达成的具体成果,某“初中数学项目式学习模式实践研究”课题(以下简称“课题”)的结题目标可设定为:
- 系统总结项目式学习在初中数学教学中的应用模式,形成可操作的实施框架;
- 验证该模式对学生数学核心素养(逻辑推理、模型意识等)的提升效果;
- 产出系列成果(研究报告、案例集、教师论文等),为区域内初中数学教学改革提供参考。
结题主要内容 需覆盖研究全过程的梳理与成果提炼,通常包括以下模块:
- 研究过程回顾:梳理课题从立项、实施到结题的关键节点,包括文献综述、方案修订、教学实践、数据收集等环节的进展与调整。
- 研究成果提炼:重点总结理论成果(如教学模式、策略体系)与实践成果(如学生成绩变化、教师能力提升案例)。
- 研究问题与反思:分析研究过程中遇到的困难(如学生适应性问题、课时安排冲突)及解决措施,客观说明研究局限性。
- 成果应用与推广:明确成果在校内、区域内应用的路径(如校本教研、公开课)及推广计划。
结题实施步骤
结题实施需分阶段推进,确保各环节衔接有序,以“课题”为例,实施步骤可分为四阶段:
| 阶段 | 具体任务 | 输出成果 |
|---|---|---|
| 准备阶段(第1-2周) | 组建结题小组,明确分工;2. 梳理研究过程中的原始资料(教案、学生作品、调查问卷等);3. 撰写结题报告初稿框架。 | 结题工作分工表、资料清单、报告框架 |
| 资料整理阶段(第3-4周) | 分类整理文献资料、过程性材料(如教学日志、研讨会记录)、成果性材料(如学生测试数据、获奖证书);2. 数据统计分析(用SPSS对比实验班与对照班成绩差异)。 | 资料汇编、数据分析报告 |
| 报告撰写阶段(第5-6周) | 按框架撰写结题报告,涵盖研究背景、方法、成果、反思等;2. 补充典型案例(如某项目式学习课例设计及实施效果);3. 提炼创新点(如“数学+生活”项目主题设计策略)。 | 结题报告初稿、案例集初稿 |
| 审核完善阶段(第7-8周) | 邀请专家对报告及成果进行评审,收集修改意见;2. 根据意见调整报告内容,完善成果形式;3. 准备结题答辩PPT(重点突出研究成果与实践价值)。 | 结题报告终稿、答辩PPT |
时间安排
结题时间需根据课题级别(如校级、区级)及结题要求灵活调整,一般建议预留1-2个月,以下是“课题”的时间安排表(以8周为例):
| 时间节点 | 负责人 | |
|---|---|---|
| 第1周 | 召开结题启动会,明确分工;制定资料整理方案。 | 课题组长、资料员 |
| 第2-3周 | 收集并分类整理研究过程资料;完成数据初步统计。 | 资料员、数据分析师 |
| 第4-5周 | 撰写结题报告初稿;汇编典型案例。 | 主研教师、执笔人 |
| 第6周 | 内部评审报告,提出修改意见;修改案例集。 | 课题组全体成员 |
| 第7周 | 邀请专家指导,根据意见完善报告;制作答辩PPT。 | 课题组长、执笔人 |
| 第8周 | 提交结题材料;准备并完成结题答辩。 | 课题组长、全体成员 |
责任分工
明确责任分工是保障结题效率的关键,需根据成员专长分配任务:
| 角色 | 姓名 | 职责 |
|---|---|---|
| 课题组长 | 张三 | 统筹结题工作,协调各环节进度;负责专家评审与答辩组织。 |
| 主研教师 | 李四、王五 | 参与报告撰写,重点提炼教学模式与策略;整理教学案例与学生成果。 |
| 资料员 | 赵六 | 负责原始资料收集、分类与归档;协助数据统计。 |
| 数据分析师 | 周七 | 完成学生成绩、问卷调查数据的统计分析,制作图表。 |
| 执笔人 | 李四 | 撰写结题报告初稿,根据意见修改定稿;制作答辩PPT。 |
成果形式
课题结题成果需多样化,兼顾理论价值与实践意义,常见形式包括:

- 主报告:《初中数学项目式学习模式实践研究结题报告》(约1.5万字);
- 支撑材料:教学案例集(收录10个典型课例)、学生作品集(项目式学习成果)、论文(发表或获奖2-3篇);
- 应用成果:校本课程纲要《初中数学项目式学习活动设计》、区域内公开课视频2节;
- 反思性材料:研究工作总结报告(含经验与不足)。
相关问答FAQs
问题1:课题结题报告的核心结构是什么?如何突出研究成果的创新性?
解答:结题报告通常包括“研究背景与意义、文献综述、研究设计与方法、研究结果与分析、研究结论与反思、参考文献、附录”八个部分,突出创新性需注意:① 在“研究结果与分析”中,通过对比数据(如实验班与对照班成绩差异、学生能力前后测对比)验证模式有效性;② 在“研究结论”中提炼独到观点(如“项目式学习对提升学生数学建模能力的显著效果优于传统教学”);③ 结合具体案例说明模式的应用场景与操作策略,避免空泛理论。
问题2:结题时如何整理和呈现研究过程中的原始资料?
解答:原始资料整理需遵循“真实性、系统性、规范性”原则:① 按研究阶段(准备、实施、分类,如准备阶段含文献综述、开题报告;实施阶段含教案、学生作品、课堂实录、调查问卷;总结阶段含数据分析报告、研讨会记录。② 对文本类资料(如问卷)进行编码存档,对音视频资料(如公开课)标注时间、主题及核心内容。③ 成果呈现时,可制作“资料目录索引表”,注明资料名称、类型、存放位置及页码,方便查阅;关键数据需以图表(折线图、柱状图)直观展示,增强报告说服力。

