数学作为自然科学的基础学科,其发展历程贯穿了人类文明的整个进程,从古代的实用计数到现代的抽象理论,数学的每一次突破都深刻影响着科学技术和社会的发展,本文将系统梳理数学发展的主要阶段,分析其关键转折点,并探讨未来趋势,同时提供相关参考文献以供深入研究。

古代数学的萌芽与奠基
古代数学的起源与人类的生产生活密切相关,古埃及和古巴比伦的数学主要服务于土地测量、天文历法和商业贸易,例如古埃及的《莱因德纸草书》记载了分数运算和几何面积计算,古巴比伦的楔形文字泥板则揭示了六十进制和二次方程的解法,这一时期的数学知识以经验总结为主,缺乏系统化的理论框架。
古希腊数学的出现标志着数学从经验向抽象的转变,以欧几里得《几何原本》为代表的公理化体系,通过定义、公设和定理的逻辑推演,建立了严密的几何学体系,对后世数学发展产生了深远影响,阿基米德的数学物理方法、丢番图的代数研究等,进一步丰富了数学的理论内涵,中国古代数学则以《九章算术》为核心,强调实用算法,如“盈不足术”和“方程术”,体现了东方数学的独特风格。
中世纪与文艺复兴时期的数学传承
中世纪欧洲数学发展相对缓慢,但阿拉伯世界成为数学传承的重要桥梁,花拉子米的《代数学》系统阐述了二次方程的解法,并引入“代数”一词;奥马尔·海亚姆对三次方程的几何解法进行了探索,这些成果通过翻译和传播,为欧洲文艺复兴时期的数学复兴奠定了基础。
15至17世纪,欧洲数学进入快速发展期,斐波那契的《计算之书》将印度-阿拉伯 numeral 系统引入欧洲,推动了计算方法的革新,笛卡尔的解析几何将代数与几何相结合,通过坐标系实现了几何问题的代数化,为微积分的诞生创造了条件,费马的大定理和数论研究则为近代数学开辟了新领域。

近代数学的严格化与抽象化
17世纪后期,牛顿和莱布尼茨 independently 发明微积分,为变量数学提供了强大工具,早期微积分的概念模糊性引发了“无穷小悖论”等争议,19世纪,柯西、魏尔斯特拉斯等数学家通过极限理论严格化了微积分基础,建立了分析学的严密体系,高斯在数论、几何学中的贡献,伽罗瓦的群论思想,以及罗巴切夫斯基的非欧几何创立,标志着数学研究从具体问题转向抽象结构,推动了代数学、拓扑学等新兴学科的发展。
19世纪末至20世纪初,数学基础问题引发激烈争论,康托尔的集合论为现代数学提供了统一语言,但其“无穷大”理论遭到质疑,希尔伯特的公理化运动试图为数学建立稳固基础,而哥德尔的不完备性定理则揭示了形式系统的局限性,这一时期的数学发展呈现出高度抽象化和逻辑严格化的特征。
现代数学的多元化与交叉融合
20世纪以来,数学发展呈现出高度分化和综合的趋势,纯粹数学方面,代数拓扑、微分几何、泛函分析等领域取得突破;应用数学方面,概率统计、计算数学、运筹学等与工程技术、经济管理等领域深度融合,计算机的出现不仅改变了数学研究方式,催生了计算复杂性理论、密码学等新方向,还推动了数学实验和可视化的发展。
当代数学的前沿领域包括朗兰兹纲领(数论与表示论的统一)、霍奇猜想(代数几何与拓扑学的交叉)等千禧年难题,数学在人工智能、量子计算、生物信息学等新兴科技中发挥着核心作用,展现了其作为“科学皇后”的强大生命力。

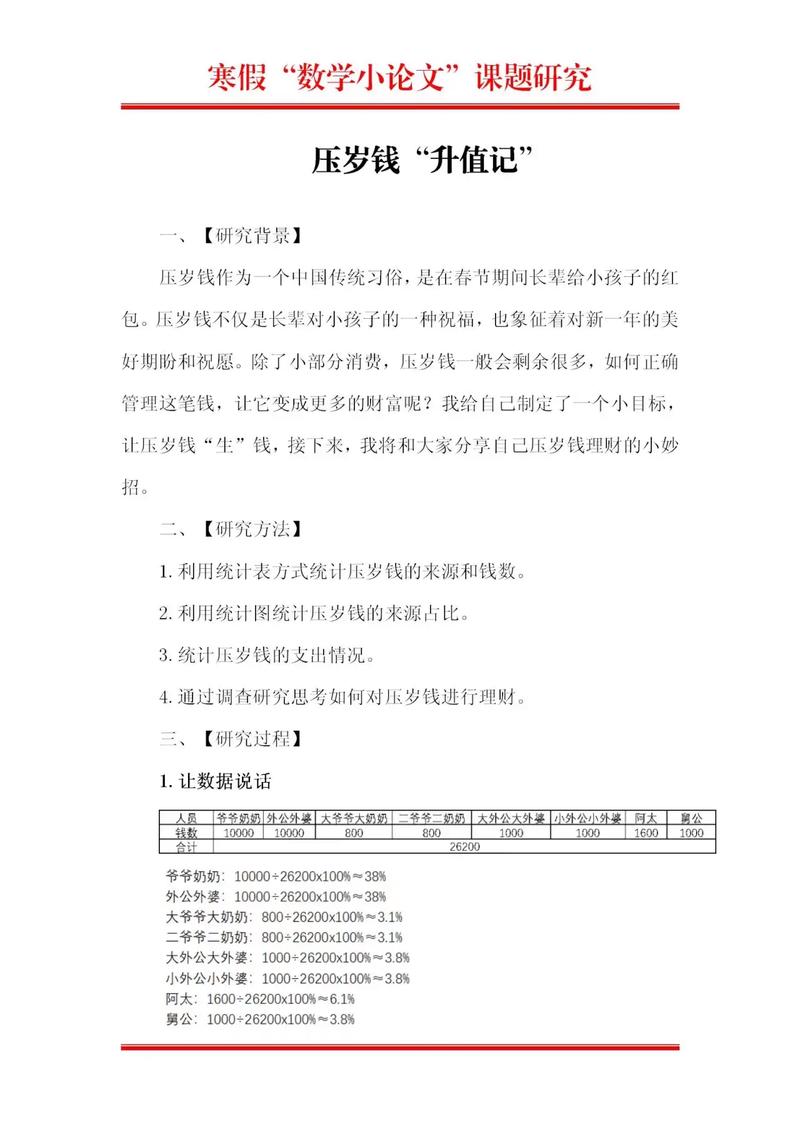
数学发展的关键转折点(表格)
| 时期 | 关键事件 | 代表人物/著作 | 历史意义 |
|---|---|---|---|
| 古代 | 公理化体系建立 | 欧几里得《几何原本》 | 奠定数学逻辑推理基础 |
| 中世纪 | 代数学系统化 | 花拉子米《代数学》 | 推动数学符号化与传播 |
| 文艺复兴 | 解析几何创立 | 笛卡尔 | 实现数形结合,为微积分奠基 |
| 17-18世纪 | 微积分发明 | 牛顿、莱布尼茨 | 开创变量数学时代 |
| 19世纪 | 严格化运动 | 柯西、魏尔斯特拉斯 | 建立现代分析学体系 |
| 20世纪 | 集合论与公理化 | 康托尔、希尔伯特 | 推动数学基础研究 |
未来趋势与挑战
未来数学发展将更加注重跨学科融合,如数学与物理学的交叉(如量子场论中的数学工具)、与生物学的结合(如系统生物学中的数学建模),人工智能对数学研究的影响将日益深远,包括定理证明辅助、数学发现自动化等,数学教育改革需平衡基础训练与创新思维培养,以适应科技发展对数学人才的需求。
参考文献
- 李文林. 《数学史教程》. 高等教育出版社, 2002.
- Morris Kline. 《Mathematical Thought from Ancient to Modern Times》. Oxford University Press, 1972.
- Carl B. Boyer. 《A History of Mathematics》. Wiley, 1968.
- 张奠宙, 宋乃庆. 《数学教育概论》. 高等教育出版社, 2009.
- Timothy Gowers. 《The Princeton Companion to Mathematics》. Princeton University Press, 2008.
相关问答FAQs
Q1: 为什么说古希腊数学是数学史上的重要转折点?
A1: 古希腊数学首次将数学从实用经验提升为抽象理论体系,以欧几里得《几何原本》为代表的公理化方法强调逻辑演绎和证明,确立了数学的严谨性,这种“证明”传统不仅区分了数学与其他经验科学,还为后世数学发展奠定了方法论基础,使数学成为一门独立的理论学科。
Q2: 计算机的发明对现代数学研究产生了哪些具体影响?
A2: 计算机的影响主要体现在三个方面:一是研究工具的革新,如Mathematica、MATLAB等软件实现了复杂计算和可视化;二是开辟新领域,如计算复杂性理论、分形几何等;三是改变研究模式,如四色定理的计算机证明、实验数学的兴起,使数学研究从纯理论推导拓展到实验验证与理论结合的新范式。
