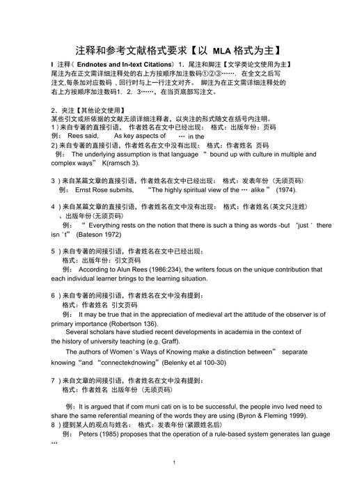
在学术写作中,参考文献和注释的标注是确保学术诚信、提升论文规范性的关键环节,二者虽然都用于注明信息来源,但在功能、格式和使用场景上存在显著差异,本文将详细解析参考文献和注释的标注方法、应用场景及注意事项,并通过表格对比二者的异同,最后以FAQs形式解答常见问题。

参考文献与注释的定义及作用
参考文献是指在学术著作、论文或报告中,作者引用的他人研究成果、数据、观点等来源的列表,通常置于文末或章节末尾,采用统一的格式(如GB/T 7714、APA、MLA等)进行著录,其主要作用是:1)尊重他人知识产权,避免抄袭;2)为读者提供延伸阅读线索,便于查证原始资料;3)体现研究的科学性和严谨性,在撰写心理学论文时,引用APA手册的第五版内容,需在文末列出完整的参考文献条目。
注释则分为脚注、尾注和夹注(即行内注释),主要用于对正文中的特定内容进行补充说明、解释或标注来源,脚注位于页面底部,尾注位于章节或全文末尾,夹注则直接插入文本括号内,注释的作用包括:1)解释专业术语、背景信息或数据细节;2)标注临时性引用(如未公开的访谈、内部文件);3)对争议性观点进行简要说明,在历史研究中,对“辛亥革命”的年份标注“1911年(注:此处指武昌起义爆发的时间)”,即属于补充性注释。
参考文献与注释的标注规范
(一)参考文献的标注方法
参考文献的标注需遵循特定格式规范,以下以常见的GB/T 7714-2025标准为例说明:
- 文内标注:采用“作者+年份”或数字序号形式,张三(2025)指出……或……已有研究表明[1],若引用同一作者多篇文献,可标注为张三, 2025a; 张三, 2025b。
- 文末著录:按引用顺序排列,包含作者、题名、出版信息等。
[1] 李四. 中国古代文学史[M]. 北京: 人民出版社, 2025.
[2] 王五. 数字人文理论与实践研究[D]. 上海: 复旦大学, 2025.
对于电子资源,需补充引用日期和获取路径,如:
[3] 中国知网. CNKI数据库[EB/OL]. (2025-09-01)[2025-10-01]. https://www.cnki.net.
(二)注释的标注方法
注释的格式相对灵活,但需保持全文统一:

- 脚注/尾注:通常以数字序号(如①、②)或星号(*)标注,每页或章节重新编号。
“人工智能的发展引发了伦理争议①。” ①注:此处伦理争议主要指算法偏见和数据隐私问题,详见参考文献[4]第5章。 - 夹注:适用于简短说明,如:
“根据国家统计局2025年数据(注:数据来源于《中国统计年鉴2025》),我国GDP……”
(三)参考文献与注释的适用场景对比
| 对比维度 | 参考文献 | 注释 |
|---|---|---|
| 信息类型 | 已正式出版的学术成果 | 补充说明、临时性引用、解释性内容 |
| 位置 | 文末或章节末 | 页脚、章节末或行内 |
| 标注密度 | 集中著录,数量较多时适用 | 分散标注,针对具体内容 |
| 格式要求 | 严格遵循国家标准或学科规范 | 相对灵活,但需全文统一 |
| 示例 | [1] 期刊论文、专著、报告 | ①对术语的解释;②未公开访谈的来源说明 |
标注中的常见问题及注意事项
- 避免重复标注:若已在参考文献中列出来源,正文内无需通过脚注重复标注,除非需补充额外信息,引用《红楼梦》时,参考文献需著录完整版本信息,脚注可仅注明回数(如“第三回”)。
- 区分直接引用与间接引用:直接引用需标注页码,如“鲁迅(1925)曾说:‘其实地上本没有路……’(p. 45)”;间接引用可不标注页码,但需明确转述来源。
- 规范电子资源标注:网页类文献需注明引用日期,因为内容可能更新,引用百度百科词条时,应标注“百度百科. 人工智能[EB/OL]. (2025-10-01)[2025-10-15]. https://baike.baidu.com/item/人工智能”。
- 慎用注释:注释不宜过多,否则可能影响正文连贯性,若补充内容较长,建议转为参考文献或附录。
相关问答FAQs
Q1: 什么情况下需要同时使用参考文献和注释?
A1: 当论文既需要引用正式出版的学术成果(如专著、期刊),又需要对特定内容进行补充说明时,需同时使用二者,在经济学论文中,参考文献列出《国富论》的完整信息,脚注可解释“斯密‘看不见的手’在本章节中的具体含义”,若引用未公开的内部数据或访谈,需通过脚注注明来源,而正式出版的文献则归入参考文献。
Q2: 参考文献和注释的顺序是否影响论文规范性?
A2: 是的,顺序需符合学科规范,多数要求参考文献在前,注释在后(如GB/T 7714标准),参考文献按引用顺序编号,注释则按页或章节独立编号,科技论文通常将参考文献置于文末,注释仅用于必要的公式推导说明;而人文社科类论文可能脚注较多,需注意与参考文献的区分,避免混淆,建议根据目标期刊或学校的要求调整顺序。
