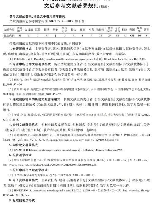
在学术论文写作中,中文参考文献的规范著录是体现学术严谨性的重要环节,其格式需遵循国家标准《信息与文献 参考文献著录规则》(GB/T 7714—2025)及具体学科领域的补充要求,规范的参考文献格式不仅便于读者溯源查证,也能反映作者的研究规范性和学术素养,以下从基本要素、常见类型著录规则、注意事项及示例等方面详细说明。

中文参考文献的基本构成要素
中文参考文献的著录项目通常包括:主要责任者(作者)、题名(文献名称)、其他责任者(如译者、编者)、文献类型标识、出版项(出版地、出版社、出版年)、页码、获取路径(电子文献)等,各要素需按特定顺序排列,且信息需完整、准确。
- 主要责任者:个人作者采用“姓前名后”格式,姓名间用逗号分隔,3人以下全部列出,3人以上只列前3名,后加“,等.”;团体作者需写全称。“张三,李四,王五.”或“中国科学技术协会.”
- 题名:包括书名、文章名、报告名等,题名后需根据文献类型添加标识(如普通图书[M]、期刊文章[J]等),题名本身不加书名号或引号,但题名中的书名号、引号等需保留。
- 出版项:出版地需写城市名(不含省名),若出版社同名需在出版地后加“:”区分;出版年采用阿拉伯数字,如“2025”;页码需标注引用的具体页码范围,用“:”连接,如“15-20”。
- 电子文献:需补充引用日期和获取路径,引用日期格式为“[引用日期]”,获取路径需为可直接访问的链接,如“https://doi.org/xxxx”。
常见中文文献类型的著录格式及示例
(一)普通图书(专著)
格式:[序号] 主要责任者. 题名[M]. 出版地:出版社,出版年:引文页码.
示例:
[1] 刘国钧,陈绍业,王凤翥. 图书馆目录[M]. 北京:高等教育出版社,1957:15-18.
[2] 昂温 G,昂温 P S. 外国出版史[M]. 陈生铮,译. 北京:中国书籍出版社,1988:256-263.
[3] 中国社会科学院语言研究所词典编辑室. 现代汉语词典[M]. 7版. 北京:商务印书馆,2025:325.
(二)期刊文章
格式:[序号] 主要责任者. 文章名[J]. 期刊名,年,卷(期):起止页码.

说明:期刊需注明卷号(卷号从创刊年开始连续计数)和期号(期号加括号),若期刊无卷号,则只标注期号;页码需包含文章的起始页和结束页。
示例:
[4] 李炳穆. 理想的图书馆员和信息专家的素质与形象[J]. 图书情报工作,2000,44(2):5-8.
[5] 张田勤. 犯罪DNA库与生命伦理学计划[N]. 大众科技报,2000-11-12(7).
[6] 丁文祥. 数字革命与国际竞争[J]. 中国青年报,2000-11-20(15).
(三)学位论文
格式:[序号] 主要责任者. 题名[D]. 保存地点:保存单位,年份:引文页码.
说明:保存地点通常为学位授予单位所在城市,保存单位为大学或研究机构全称。

示例:
[7] 张志祥. 间断动力系统的随机扰动及其在守恒律方程中的应用[D]. 北京:北京大学数学学院,1998:10-12.
(四)会议论文
格式:[序号] 主要责任者. 文章名[C]//论文集编者. 论文集名. 出版地:出版社,出版年:起止页码.
说明:会议论文需注明“论文集编者”(若编者为多人,用“,”分隔)、“论文集名”,以及论文在论文集中的页码范围。
示例:
[8] 钟文发. 非线性规划在可燃毒物配置中的应用[C]//赵玮. 运筹学的理论与应用:中国运筹学会第五届大会论文集. 西安:西安电子科技大学出版社,1996:468-471.
(五)电子文献
格式:[序号] 主要责任者. 题名[文献类型标识/载体类型标识]. (更新或修改日期)[引用日期]. 获取路径.
说明:文献类型标识如[M/J/D]等,载体类型标识如[OL/DB](在线/数据库),电子文献需同时更新日期和引用日期。
示例:
[9] 萧钰. 出版业信息化迈入快车道[EB/OL]. (2001-12-19)[2002-04-15]. http://www.creader.com/news/20011219/200112190019.html.
[10] 江向东. 互联网环境下的信息处理与图书管理系统解决方案[J/OL]. 情报学报,1999,18(2):4[2000-01-18]. http://www.chinainfo.gov.cn/periodical/qbxb/qbxb99/qbxb990203.
(六)标准、专利、报告等
-
标准:[序号] 标准号 标准名称[S]. 出版地:出版社,出版年.
示例:[11] GB/T 7714—2025 信息与文献 参考文献著录规则[S]. 北京:中国标准出版社,2025. -
专利:[序号] 专利申请者. 专利题名:专利国别,专利号[P]. 公告日期或公开日期.
示例:[12] 姜锡洲. 一种温热外敷药制备方案:中国,88105607.3[P]. 1989-07-26. -
报告:[序号] 主要责任者. 题名[R]. 出版地:出版社,出版年:引文页码.
示例:[13] 白秀水,刘敢,任保平. 西安金融、人才、技术三大要素市场培育研究[R]. 西安:陕西师范大学西北经济发展研究中心,1998:22-25.
著录注意事项
- 标点符号规范:各项目间的分隔符需使用半角符号,如作者间用逗号“,”、出版地与出版社间用冒号“:”、页码范围用冒号“:”或短横线“-”(需统一)。
- 作者姓名处理:外籍作者姓名保留原文格式,若需翻译,可在姓名后用括号注明原文;团体作者需使用官方全称,简称首次出现时需标注全称。
- 页码标注:引用书籍需标注具体页码,引用期刊文章需标注起止页码;若引用整本书或整期期刊,可省略页码。
- 重复文献处理:同一文献在正文中多次引用时,只需在参考文献中列一次,序号按首次出现顺序标注;若多篇文献序号连续,可用“[1-3]”格式合并著录。
- 信息完整性:避免使用“同上”“ibid.”等缩写,需完整著录每条文献的所有必要信息;电子文献需确保链接有效,引用日期需为实际访问日期。
常见问题与解答(FAQs)
问题1:参考文献中的作者数量超过3人时,如何规范著录?
解答:根据GB/T 7714—2025,当文献作者为3人及以上时,只列前3位作者,其后加“,等.”(英文文献用“, et al.”),[4] 王建军,李红梅,张磊,等. 数字化转型对企业创新绩效的影响研究[J]. 管理世界,2025,38(5):120-135.
问题2:电子文献的引用日期和获取路径必须全部标注吗?
解答:是的,电子文献需同时标注引用日期和获取路径,且引用日期需为“[年-月-日]”格式(如[2025-10-01]),获取路径需为可直接访问的完整链接(如DOI链接或网址),若电子文献有更新日期,需在引用日期前标注更新日期,格式为“(更新日期)[引用日期]”,(2025-09-15)[2025-10-01]。
