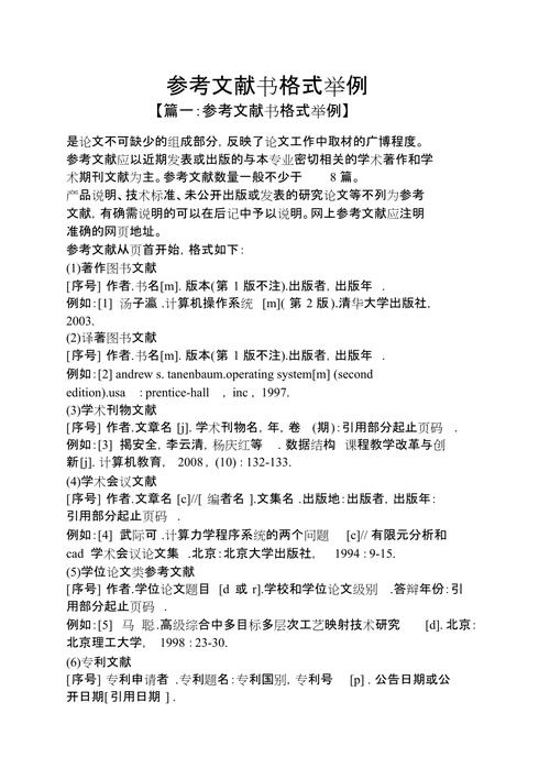
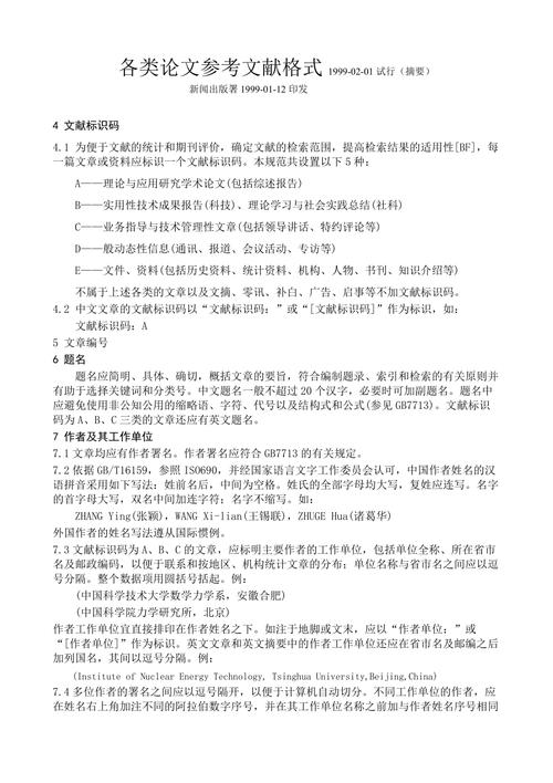
标准类参考文献格式是学术写作中规范引用技术标准、规范、规程等文献的重要依据,不同学科和出版机构对标准类文献的引用格式有特定要求,掌握其规范既能体现学术严谨性,也能方便读者溯源,以下结合国际通用标准及国内常见规范,详细说明标准类参考文献的格式要素、不同场景下的举例及注意事项,并通过表格对比常见差异,最后附相关问答。

标准类参考文献的核心要素
标准类文献的引用通常包含以下核心要素,具体顺序和标识符可能因格式要求略有调整:
- 标准号:由标准代号、顺序号及年代组成,如GB/T 7714-2025、ISO 80000-1:2025,GB/T”为国家推荐性标准代号,“ISO”为国际标准化组织代号,“7714”为顺序号,“2025”为发布年份。
- 标准名称:完整、准确地呈现标准的中文或外文名称,如《信息与文献 参考文献著录规则》或“Information and Documentation—Bibliographic References and Citations to Information Resources”。
- 出版地:标准出版机构所在城市,如北京、日内瓦等,国际标准可省略。
- 出版机构:标准发布或出版单位,如中国标准出版社、International Organization for Standardization(ISO)。
- 出版年份:标准的发布年份,通常与标准号中的年份一致,若标准有修订,需注明最新修订年份。
常见标准类参考文献格式举例
不同学术领域(如科技论文、人文社科、国际期刊)对标准引用的格式要求存在差异,以下按国内常用格式(GB/T 7714、APA、MLA)及国际通用格式分别举例说明。
(一)国内标准:GB/T 7714-2025《信息与文献 参考文献著录规则》
GB/T 7714是国内学术论文、学位论文最常用的参考文献格式,标准类文献的著录格式为:
[序号] 主要责任者. 标准名称: 标准号[S]. 出版地: 出版者, 出版年份.
“主要责任者”通常为标准发布机构(如国家市场监督管理总局、国际标准化组织),“[S]”为文献类型标识符。

举例:
- 国家质量监督检验检疫总局, 中国国家标准化管理委员会. GB/T 7714-2025 信息与文献 参考文献著录规则[S]. 北京: 中国标准出版社, 2025.
- International Organization for Standardization. ISO 80000-1:2025 Quantities and units—Part 1: General[S]. Geneva: ISO, 2025.
- 中华人民共和国住房和城乡建设部. CJJ/T 114-2025 城市道路绿化规划与设计规范[S]. 北京: 中国建筑工业出版社, 2025.
(二)国际通用格式:APA第7版(American Psychological Association)
APA格式常用于社会科学、自然科学领域的国际期刊,标准类文献的引用格式为:
Name of issuing body. (Year). Title of standard (Standard number). Publisher.
“Name of issuing body”为发布机构全称,“(Year)”为发布年份(括号),“Title of standard”为标准名称(句子大小写,非标题大小写),“Standard number”为标准号,“Publisher”为出版机构(可省略网址)。
举例:
- International Organization for Standardization. (2025). Quantities and units—Part 1: General (ISO 80000-1:2025). ISO.
- American National Standards Institute. (2025). American National Standard for Information Sciences—Permanence of Paper for Printed Library Materials (ANSI/NISO Z39.48-2025). ANSI.
- World Health Organization. (2025). Guidelines on pandemic influenza vaccine preparedness and response (WHO/HEP/IVB/2025.1). WHO.
(三)国际通用格式:MLA第9版(Modern Language Association)
MLA格式多用于人文学科,标准类文献的引用格式为: of Standard, Standard Number, Issuing Organization, Year.**
标准名称使用标题大小写(首字母及实词首字母大写),无需斜体,后接标准号、发布机构、年份,各元素间用逗号分隔。
举例:
- Quantities and Units—Part 1: General, ISO 80000-1:2025, International Organization for Standardization, 2025.
- American National Standard for Information Sciences—Permanence of Paper for Printed Library Materials, ANSI/NISO Z39.48-2025, American National Standards Institute, 2025.
- Guidelines on Pandemic Influenza Vaccine Preparedness and Response, WHO/HEP/IVB/2025.1, World Health Organization, 2025.
(四)技术报告与行业标准补充格式
部分文献可能涉及技术报告(如TB)、行业标准(如HB、YY)等,其格式需在标准号后补充文献类型标识。
- 中华人民共和国工业和信息化部. HB 7737-2025 航空航天用高温合金锻件规范[S]. 北京: 航空工业出版社, 2025.(行业标准)
- U.S. Environmental Protection Agency. (2025). National primary drinking water regulations (EPA 816-F-20-026). EPA.(技术报告,标识符为[R])
不同格式标准类文献著录要素对比
为直观展示各格式差异,以下表格对比常见要素的著录要求:
| 要素 | GB/T 7714-2025 | APA第7版 | MLA第9版 |
|---|---|---|---|
| 序号 | 需标注,如[1]、[2] | 无序号,文内用括号标注年份 | 无序号,文内用作者和年份标注 |
| 责任者 | 机构全称,后接“.” | 机构全称,后接“.” | 省略责任者,直接写标准名称 |
| 标准名称 | 中文全称,可加书名号《》 | 英文全称,句子大小写,斜体 | 英文全称,标题大小写,无斜体 |
| 标准号 | 标准号后接“[S]” | 标准号置于括号内,后接“.” | 标准号后接逗号,无标识符 |
| 出版地 | 需标注,如“北京:” | 省略 | 省略 |
| 出版机构 | 需标注,后接“,” | 需标注,后接“.” | 需标注,后接“,” |
| 出版年份 | 标准号后标注,如“2025.” | 括号内标注,如“(2025).” | 末尾标注,如“2025.” |
注意事项
- 标准号准确性:标准号是标准类文献的核心标识,需核对标准号中的字母(如GB/T与GB的区别,推荐性标准为GB/T,强制性为GB)、顺序号及年份是否与原文一致,避免引用作废标准(可通过国家标准化管理委员会、ISO官网查询最新版本)。
- 语言与大小写:中文标准名称使用全称,可加书名号;英文标准名称按格式要求选择句子大小写(APA)或标题大小写(MLA),避免全大写或全小写。
- 责任者省略规则:APA和MLA格式中,若发布机构名称已包含在标准号或标题中(如ISO标准),可省略责任者;GB/T 7714则需明确列出责任者。
- 电子文献补充:若引用网络发布的标准(如在线PDF版本),需补充引用日期和获取路径,格式为:[引用日期] 获取路径. GB/T 7714-2025[S]. (2025-10-01). http://www.std.gov.cn.
相关问答FAQs
Q1: 如何判断标准是国际标准、国家标准还是行业标准?
A1: 可通过标准号前缀区分:国际标准以“ISO”(国际标准化组织)、“IEC”(国际电工委员会)等为前缀;中国国家标准以“GB”(强制性)、“GB/T”(推荐性)为前缀;行业标准则由各主管部门制定,如“HB”(航空)、“YY”(医药)、“JT”(交通)等,前缀对应行业主管部门拼音首字母,HB 7737-2025为航空航天行业标准,YY/T 0176-2025为医药推荐性行业标准。
Q2: 标准有修订版本时,参考文献应引用原版本还是最新版本?
A2: 原则上应引用最新版本的标准,以确保内容的时效性和权威性,若研究中需对比分析不同版本的标准差异,或引用特定历史版本的数据,则需明确标注版本年份,并在文中说明引用原因。“本文采用GB/T 7714-2025版标准进行参考文献著录,该版本相较于2005版在电子资源著录规则上有调整……”
