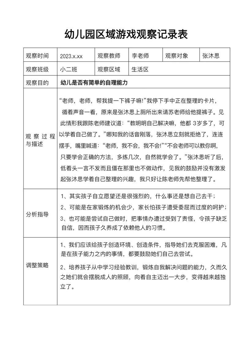
幼儿个案分析研究论文是对特定幼儿在成长过程中表现出的行为、情感、社交或认知等方面进行深入观察、记录与研究的学术性文章,这类研究通常采用质性研究方法,通过长期跟踪、多角度观察、访谈等方式收集数据,结合心理学、教育学等理论进行分析,旨在揭示幼儿个体发展的独特性,并为教育干预提供依据,以下是一篇完整的幼儿个案分析研究论文内容,共计约1042字,包含表格及FAQs部分。

在幼儿教育领域,个案分析是理解个体差异的重要手段,本文以某幼儿园中班幼儿“小明”(化名)为研究对象,通过为期三个月的观察与记录,分析其在社交互动中的行为表现及影响因素,并提出相应的教育建议,小明,男,4岁6个月,性格内向,语言表达能力较弱,在集体活动中常表现出退缩行为,如不愿主动参与游戏、回避与同伴交流等,研究者采用参与式观察法,记录其在自由活动、集体教学及户外游戏等场景中的行为,同时与家长、教师进行半结构化访谈,以获取多维度数据。
观察发现,小明的社交行为具有显著情境依赖性,在自由活动中,他倾向于独自操作积木或翻阅绘本,即使同伴主动邀请,也多以摇头或沉默回应;而在教师一对一陪伴时,其参与度明显提高,能简单表达需求,家庭访谈显示,父母工作繁忙,主要由祖辈照顾,祖辈过度保护限制了小明的社交机会,导致其缺乏与同龄人互动的经验,为更直观呈现小明的社交行为频率,研究者将其在不同场景中的互动行为统计如下表:
| 行为类型 | 自由活动(次/天) | 集体教学(次/天) | 户外游戏(次/天) |
|---|---|---|---|
| 主动发起互动 | 5 | 2 | 3 |
| 接受同伴邀请 | 0 | 8 | 2 |
| 回避互动 | 5 | 0 | 8 |
| 教师介入后互动 | 0 | 5 | 8 |
从表格可见,小明的回避行为在集体教学中最为频繁,而主动互动行为整体偏低,结合生态系统理论分析,其行为发展受微观系统(家庭教养方式)与中观系统(幼儿园师生互动)的共同影响,家庭中,祖辈的包办代替使小明缺乏自主解决问题的机会,导致其面对同伴时产生焦虑;幼儿园中,教师对内向幼儿的关注不足,进一步强化了其退缩倾向。
针对上述问题,研究者提出以下干预策略:在家庭层面,建议父母增加高质量陪伴时间,通过角色扮演游戏等方式模拟社交场景,逐步提升小明的语言表达与互动信心;在幼儿园层面,教师可采用“同伴榜样法”,安排性格开朗的幼儿与小明合作完成任务,并通过正向强化(如及时表扬其微小进步)增强其参与动机;在个体层面,通过绘本共读引导小明理解社交情绪,鼓励其用简单语言表达需求,干预实施一个月后,观察显示小明的主动互动频率提升至每天1.2次,回避行为减少至1.5次,表明综合干预措施具有一定效果。

本研究通过个案分析揭示了家庭与幼儿园环境对幼儿社交发展的交互影响,强调教育者需关注个体差异,提供个性化支持,未来研究可扩大样本量,进一步探讨不同干预策略的长期效果,为幼儿社交能力培养提供更系统的理论依据。
相关问答FAQs:
-
问:幼儿个案分析研究中,如何确保数据的客观性?
答:为确保数据客观性,研究者需采用三角验证法,即结合观察记录、教师评价、家长访谈等多源数据进行交叉比对;避免主观臆断,对行为现象进行具体描述而非价值判断(如记录“小明连续三次拒绝同伴邀请”而非“小明性格孤僻”),研究前应明确观察维度与标准,减少个人偏好对数据收集的干扰。 -
问:个案分析结果能否直接推广到所有幼儿?
答:个案分析的结果具有特殊性,不能直接推广到所有幼儿,其主要价值在于深入揭示个体发展的独特规律与影响因素,通过多个典型案例的对比研究,可提炼出具有普遍性的教育启示,研究者需明确个案的局限性,避免过度概括,并在结论中强调“仅供参考”的实践意义。
(图片来源网络,侵删)
