客运票价策略及优化研究:科学定价、提升体验、实现双赢(2025最新版) 本文深入探讨客运票价策略的核心要素、常见模式及优化路径,旨在为客运企业经营者、管理者及相关研究者提供系统性参考,文章结合当前市场环境与消费者需求变化,分析了动态定价、价值定价等前沿策略的应用,并强调了票价优化对于提升企业竞争力、改善乘客体验及促进可持续发展的关键作用。

引言:票价——客运市场的“晴雨表”与“调节器”
在激烈的市场竞争和多元化的出行选择面前,客运企业如何制定科学合理的票价,不仅直接关系到企业的营收与利润,更深刻影响着乘客的出行决策和满意度,票价,早已超越了简单的数字标签,成为连接企业与乘客的桥梁,是客运市场动态的“晴雨表”,也是调节供需关系的“调节器”,对客运票价策略进行深入研究,并持续优化,是每一位客运行业从业者必须面对的重要课题,本文将从票价策略的内涵出发,剖析当前主流模式,并探索行之有效的优化方向。
客运票价策略的核心要素与目标
在制定票价策略之前,企业首先需明确其核心要素与最终目标。

-
核心要素:
- 成本结构: 这是票价制定的基石,包括车辆购置/租赁成本、燃油/电费、人工成本、路桥费、维修保养、管理费用等。
- 市场需求: 不同时段(如节假日、平日)、不同线路(如热门线路、冷门线路)、不同乘客群体(如商务客、学生、务工人员)的需求弹性存在显著差异。
- 竞争格局: 同一或相似线路上其他客运企业、高铁、航空、私家车等其他交通方式的竞争压力。
- 产品价值: 服务的舒适度、准点率、安全性、便捷性(如在线购票、上门接送)、品牌形象等附加值。
- 政策法规: 政府指导价、最高限价、优惠政策(如老年人、军人、残疾人免费或半价)等。
-
主要目标:
- 盈利最大化: 在覆盖成本的基础上,实现合理的利润。
- 市场份额提升: 通过有竞争力的票价吸引更多乘客。
- 品牌形象塑造: 票价策略应与品牌定位相符,传递价值信号。
- 资源优化配置: 通过价格杠杆调节客流,提高车辆满载率和运营效率。
- 社会效益: 保障基本出行需求,承担社会责任。
当前主流客运票价策略分析
-
单一票价制:
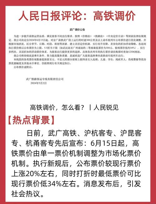
(图片来源网络,侵删)- 描述: 一条线路、一个车型,执行固定票价,不考虑时间、客流量等因素。
- 优点: 简单易行,便于乘客理解和购买操作。
- 缺点: 缺乏灵活性,无法反映市场供需变化,可能导致高峰期运力不足、平峰期资源浪费,盈利能力受限。
- 适用场景: 客流稳定、线路较短、竞争不激烈的班线。
-
浮动票价制/动态定价:
- 描述: 根据时间(如一天内不同时段、一周内不同日期、节假日)、预订周期、客流量等因素实时或定期调整票价。
- 优点: 能够有效匹配供需,最大化收益(类似航空业的“收益管理”);鼓励错峰出行,提高整体运营效率。
- 缺点: 对数据分析和系统支持要求高;若定价不当,可能引发乘客不满。
- 适用场景: 长途客运、旅游专线、高铁等对价格敏感度较高且需求波动大的市场,春运、暑运期间票价上浮,平日或淡季则推出折扣。
-
分级票价制:
- 描述: 根据车型(如普通、空调、商务、豪华)、座位类型(如普通座、一等座、卧铺)、服务标准等设置不同票价。
- 优点: 满足不同消费层次乘客的需求,提升服务附加值。
- 缺点: 可能增加运营复杂度,对车型和服务一致性要求高。
- 适用场景: 具有多样化车型和服务能力的客运企业。
-
优惠折扣票价制:
- 描述: 针对特定群体(如学生、军人、老年人)、特定购票方式(如提前预订、线上购票、团体购票)、特定时段(如“夜班优惠”、“错峰优惠”)给予票价折扣。
- 优点: 精准吸引目标客群,提高特定时段或线路的上座率,增强客户粘性。
- 缺点: 可能压缩利润空间,需精准测算折扣力度。
- 适用场景: 学生流、务工流集中的线路;新线路开拓期;与线上平台合作推广期。
-
价值导向定价制:
- 描述: 基于乘客感知的服务价值而非单纯成本来定价,强调服务的舒适性、便捷性、安全性、品牌信誉等。
- 优点: 有助于建立品牌差异化优势,摆脱单纯价格战,提升盈利能力。
- 缺点: 对服务品质要求极高,需持续投入以提升价值感知。
- 适用场景: 中高端客运市场,商务出行、旅游出行等对服务质量要求较高的群体。
客运票价优化研究:关键路径与实践建议
票价优化是一个系统工程,需要数据支撑、技术赋能和理念创新。
-
深化数据分析,精准洞察需求:
- 建立大数据平台: 整合历史售票数据、客流数据、竞争对手数据、天气数据、社会经济数据等。
- 用户画像构建: 分析不同乘客群体的出行习惯、消费能力、价格敏感度、偏好等。
- 需求预测模型: 利用机器学习、AI等技术,精准预测不同线路、不同时段的客流量,为动态定价提供依据。
-
引入动态定价与收益管理系统:
- 借鉴成熟经验: 学习航空、酒店等行业成熟的收益管理理论和实践。
- 智能化调价: 开发或引入智能票务系统,实现票价的自动调整和优化,确保在不同供需状态下实现收益最大化。
- 舱位管理: 参考航空舱位概念,对座位进行分级管理,不同等级座位对应不同票价和退改签规则。
-
优化产品与服务,提升票价支撑力:
- 差异化服务: 提供免费Wi-Fi、充电接口、饮用水、零食、舒适的座椅、便捷的行李服务等,提升乘客感知价值。
- 便捷性提升: 完善线上购票、电子客票、扫码乘车、定制客运等服务,简化流程,节省乘客时间。
- 品牌建设: 打造安全、准点、舒适、专业的品牌形象,增强乘客信任度和忠诚度,为合理定价奠定基础。
-
灵活运用促销策略,精准触达客群:
- 精准营销: 基于用户画像,通过微信公众号、APP、短信、OTA平台等渠道,向特定客群推送个性化优惠信息。
- 组合套餐: 推出“往返票”、“联运票”、“+1服务”(如接送站)等套餐产品,提升客单价和吸引力。
- 会员体系: 建立会员积分、等级制度,为忠实客户提供专属折扣和权益,提高复购率。
-
关注政策导向,履行社会责任:
- 合规经营: 严格遵守国家及地方政府的票价政策,如政府指导价线路的执行。
- 普惠服务: 对特殊群体落实优惠政策,保障基本出行权利,树立良好社会形象。
- 绿色出行: 鼓励乘客选择环保出行方式,可考虑对新能源车辆或低碳出行行为给予适当激励。
-
加强成本控制,为票价优化提供空间:
- 精细化管理: 优化调度,减少空驶率;降低油耗/电耗;控制维修成本;提高人工效率。
- 规模化采购: 对燃油、轮胎、配件等大宗物资进行集中采购,降低采购成本。
- 技术创新应用: 引入新能源车辆、智能化调度系统、自动驾驶辅助技术等,长期降低运营成本。
未来展望:智能化、个性化、绿色化票价趋势
随着科技的进步和社会的发展,客运票价策略将呈现以下趋势:
- 更智能的动态定价: AI和大数据将使定价更加精准、实时,甚至能预测个体乘客的支付意愿(需注意伦理和隐私问题)。
- 更个性化的票价方案: 基于乘客出行历史和偏好的“一人一价”或“千人千面”的定制化票价可能出现。
- 更注重绿色与可持续: 票价策略可能与碳足迹挂钩,鼓励乘客选择更环保的出行方式。
- 跨界融合与生态定价: 客运与旅游、酒店、商业等产业深度融合,推出“交通+X”的生态套餐票价。
客运票价策略及优化研究是一项永无止境的工作,它要求企业在追求经济效益的同时,兼顾社会效益和乘客体验,在日益激烈的市场竞争中,那些能够准确把握市场脉搏、灵活运用定价策略、持续提升服务价值、勇于拥抱技术创新的客运企业,必将赢得乘客的青睐,实现可持续的发展,希望本文能为相关从业者带来启发,共同推动我国客运行业迈向更高质量的发展阶段。
【SEO优化与用户需求满足提示】
- 关键词布局: 标题、各级标题(H1, H2, H3)、正文开头、以及相关段落中自然融入“客运票价策略”、“票价优化”、“动态定价”、“收益管理”、“成本控制”、“乘客体验”、“市场竞争”等核心关键词及长尾关键词(如“客运企业如何制定票价”、“长途客运票价优化方法”、“票价策略案例分析”等)。
- 内容质量: 原创深度分析,提供有价值的信息和可操作的建议,满足用户对“了解知识”、“解决问题”、“获取方法”的需求。
- 结构清晰: 使用小标题、项目符号等,使文章易于阅读和快速获取信息。
- 时效性: 标题中加入“2025最新版”,文中提及当前市场环境和未来趋势,增加时效性。
- 互动性: 文末可设置提问,引导读者评论和分享(如“您的企业在票价制定方面有哪些心得或困惑?欢迎留言交流!”)。
- 图片/图表建议: 若在实际发布时,可配以票价策略对比表、动态定价流程图、成本结构示意图等,增强文章可读性和专业性。
- 内外部链接: 可链接到公司官网相关产品页、行业权威报告、 previous 相关文章等,提升用户体验和SEO权重。
希望这篇文章能达到您的预期!
