2025年舞蹈参考文献涵盖了舞蹈理论研究、历史发展、教学实践、跨学科研究以及社会文化分析等多个领域,为舞蹈学术研究和实践提供了丰富的理论支撑和实证资料,在理论研究方面,学者们深入探讨了舞蹈的本质、美学特征及当代价值,如《舞蹈本体论研究的当代转向》一文从哲学视角重新审视舞蹈的“身体性”与“时空性”,提出舞蹈不仅是肢体动作的组合,更是文化符号与情感表达的载体,历史研究领域则聚焦于不同时期舞蹈形态的演变,中国民族民间舞蹈的历史脉络与当代传承》系统梳理了汉族秧歌、藏族锅庄等代表性舞种的形成背景,并结合非物质文化遗产保护政策,分析了数字化记录与活态传承的实践路径,教学实践类文献则关注舞蹈教育的创新模式,如《基于核心素养的舞蹈课程体系构建研究》以“技能+审美+文化”三维目标为框架,提出将即兴创作、舞蹈治疗等内容融入基础教学,强调培养学生的综合艺术素养,跨学科研究成为2025年的重要趋势,学者们尝试将舞蹈与心理学、社会学、数字技术等领域结合,舞蹈运动疗法在青少年心理干预中的应用效果分析》通过实验数据验证了舞蹈对改善焦虑情绪的积极作用,而《虚拟现实技术在舞蹈编创中的实践探索》则探讨了VR技术如何突破传统舞台空间的限制,为编创提供沉浸式体验工具,社会文化视角下的舞蹈研究也备受关注,如《广场舞的群体认同与社会功能研究》从城市空间治理的层面,分析了广场舞作为中老年群体文化实践的社会意义,同时讨论了噪音扰民等现实问题的解决方案,在地域舞蹈研究方面,学者们注重挖掘地方特色舞种,如《云南傣族孔雀舞的动态特征与文化隐喻》通过动作捕捉技术分析傣族舞“三道弯”体态的 biomechanics 原理,并结合南传佛教文化解读其宗教象征意义,国际舞蹈研究方面,《西方现代舞流派在中国的本土化实践》对比了玛莎·葛兰姆技术、坎宁汉技巧等体系在中国舞蹈院校的适应性改造,指出文化差异对技术传播的影响,2025年的文献还呈现出对新兴舞蹈形式的关注,如街舞、国风舞等亚文化类型的学术化讨论,街舞文化的青年亚群体身份建构研究》通过民族志方法,分析了街舞竞赛如何成为青少年表达个性、实现阶层跨越的场域,总体而言,2025年舞蹈参考文献呈现出理论深度与实践应用并重、跨学科融合加强、文化视角多元化等特点,为舞蹈学科的创新发展注入了新的活力,以下通过表格对部分核心文献进行分类梳理:

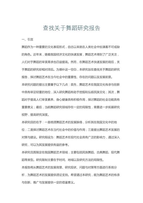
| 文献研究方向 | 代表性文献标题 | 核心观点 | 研究方法 |
|---|---|---|---|
| 舞蹈理论研究 | 《舞蹈美学:从身体符号到文化叙事》 | 舞蹈动作是文化编码的具象化,需结合符号学解读其深层含义 | 文本分析、符号学理论 |
| 历史研究 | 《宋代宫廷舞蹈的礼制功能与艺术嬗变》 | 宋代“队舞”通过程式化动作强化皇权合法性,同时吸收民间舞元素实现雅俗融合 | 史料考证、图像分析 |
| 教学实践 | 《“翻转课堂”模式在舞蹈基本功教学中的应用》 | 通过课前视频自学与课堂针对性纠错,提升教学效率30%以上 | 实验研究、问卷调查 |
| 跨学科研究 | 《舞蹈认知神经科学:动作学习的大脑机制》 | 舞蹈训练可增强大脑基底核与小脑的神经连接,提升空间记忆能力 | fMRI脑成像实验 |
| 社会文化研究 | 《乡村振兴背景下传统舞蹈的“节庆复兴”现象》 | 地方政府通过举办民俗舞蹈节激活乡村旅游,但商业化导致部分仪式性内容简化 | 田野调查、深度访谈 |
相关问答FAQs:
-
问:2025年舞蹈参考文献中,哪些研究对舞蹈教学实践最具指导意义?
答:《基于核心素养的舞蹈课程体系构建研究》和《“翻转课堂”模式在舞蹈基本功教学中的应用》两篇文献对教学实践指导性较强,前者提出了“技能+审美+文化”的三维教学目标,强调将舞蹈史论、文化背景融入技能训练,避免教学碎片化;后者则通过实证数据验证了翻转课堂模式在提升学生自主学习能力和技术纠错效率方面的有效性,建议教师利用微课资源实现个性化指导。 -
问:如何理解2025年舞蹈研究中“跨学科融合”的趋势?
答:跨学科融合体现在舞蹈研究与其他学科的深度交叉,如心理学领域的舞蹈运动疗法研究证实了舞蹈对抑郁症的辅助治疗效果,为临床心理干预提供了新方法;数字技术领域则通过动作捕捉、VR等技术重构舞蹈创作与传播模式,突破传统时空限制,这种趋势不仅拓展了舞蹈研究的边界,也促使舞蹈实践者打破单一技能训练的思维,向“复合型艺术人才”转型。

