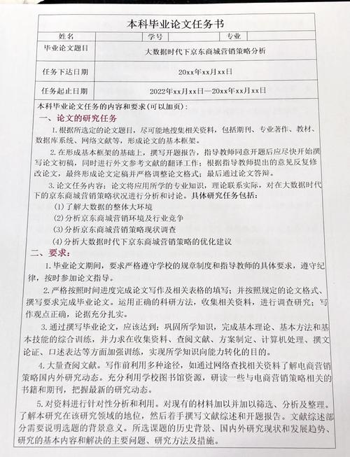
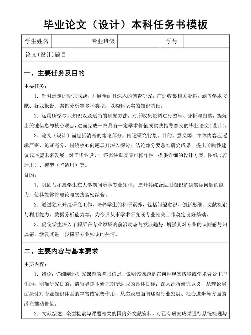
在论文开题阶段,研究任务是整个研究的核心框架,它明确了研究要解决的具体问题、采取的方法、预期成果以及研究过程中的关键节点,研究任务的设计需要具备科学性、可行性和创新性,既要体现研究的理论价值,也要考虑实际操作的可行性,以下从研究任务的定义、构成要素、设计原则、具体撰写方法及注意事项等方面展开详细阐述。

研究任务的定义与核心作用
研究任务是指在特定研究目标指引下,为达成研究目的而需要完成的一系列具体工作,它不同于研究目标(研究目标是宏观的方向性描述,如“探讨XX因素对XX的影响”),而是将目标分解为可操作、可检验的具体步骤,若研究目标是“分析社交媒体对青少年心理健康的影响”,研究任务则可能包括“梳理社交媒体使用与心理健康关系的理论基础”“设计调查问卷并收集数据”“运用统计方法分析不同使用强度对焦虑水平的影响”等,研究任务的核心作用在于:一是为研究提供清晰的实施路径,避免研究过程偏离方向;二是通过任务分解,将复杂问题转化为可管理的模块,提高研究效率;三是为后续研究进度管理和成果验收提供依据。
研究任务的主要构成要素
一个完整的研究任务通常包含以下五个要素,各要素相互关联,共同构成研究任务的闭环:
-
研究问题
研究任务是围绕具体研究问题展开的,每个任务都应对应一个或多个子问题,主研究问题为“XX政策对区域经济的影响机制”,子问题可细化为“XX政策是否显著提升了区域GDP?”“政策效果在不同地区是否存在差异?”“影响政策效果的中介变量有哪些?”,子问题的设计需遵循“小切口、深分析”原则,避免过于宽泛或模糊。 -
是对研究问题的具体展开,即“研究什么”,针对“政策效果差异”的子问题,研究内容可包括“政策文本的量化分析”“区域经济数据的收集与处理”“控制变量的选取(如产业结构、人口规模等)”,研究内容需覆盖理论层面(如文献综述、理论框架构建)和实践层面(如数据收集、案例分析)。
(图片来源网络,侵删) -
研究方法
研究方法是解决研究问题的工具,即“怎么研究”,常见方法包括文献研究法、问卷调查法、访谈法、实验法、案例分析法、定量分析法(如回归分析、结构方程模型)等,方法选择需与研究问题匹配,探索性研究适合用访谈法,验证性研究适合用定量分析法,需说明方法选择的依据(如“因本研究需分析多变量间关系,故采用多元回归控制干扰变量”)。 -
预期成果
预期成果是研究任务完成后的具体产出,包括理论成果(如提出新模型、修正现有理论)和实践成果(如提出政策建议、开发分析工具)。“预期构建‘政策-经济-社会’三重影响机制模型”“形成XX区域经济发展报告”“提出3条可操作的政策优化建议”,预期成果需具体、可衡量,避免空泛表述。 -
进度安排
进度安排是对研究任务实施的时间规划,通常以表格形式呈现,明确各任务的起止时间、负责人及交付成果,文献综述阶段(1-2月)、数据收集阶段(3-4月)、数据分析阶段(5-6月)、论文撰写阶段(7-8月)等,进度安排需考虑任务间的逻辑关系,避免时间冲突,并为突发情况预留缓冲期。
研究任务的设计原则
- 针对性原则:任务需紧密围绕研究目标,避免偏离核心问题,若研究主题为“人工智能对就业结构的影响”,则无需过多着墨于人工智能的技术原理,而应聚焦于就业数据的分析。
- 可行性原则:任务需考虑研究条件(如数据获取难度、时间成本、技术能力),避免设定过高目标,若无法获取企业内部数据,则可将研究对象调整为公开的行业数据或区域宏观数据。
- 创新性原则:任务需体现研究的创新点,如新视角、新方法或新发现,传统研究可能仅分析人工智能对就业数量的影响,创新任务可拓展至“对不同技能层级劳动者的异质性影响分析”。
- 逻辑性原则:任务间需存在清晰的逻辑递进关系,如“理论构建→数据收集→实证分析→结论提炼”,避免任务交叉或重复。
研究任务的具体撰写方法
撰写研究任务时,可按“总-分”结构展开:首先概述研究任务的整体框架,然后分点细化具体任务,以下以“数字经济发展对城乡收入差距的影响研究”为例,说明撰写思路:

整体框架:本研究任务分为四个模块:理论基础与文献梳理、指标体系构建与数据收集、实证分析与机制检验、结论与政策建议。
具体任务细化:
-
理论基础与文献梳理
- 任务1.1:梳理数字经济的核心内涵与测度方法(文献研究法);
- 任务1.2:总结城乡收入差距的影响因素及作用机制(文献计量法);
- 任务1.3:界定研究的理论边界,提出研究假设(逻辑分析法)。
-
指标体系构建与数据收集
- 任务2.1:构建数字经济综合评价指标体系(如包含数字基础设施、数字产业化、产业数字化等维度);
- 任务2.2:收集2010-2025年省级面板数据(数据来源:国家统计局、工信部官网、EPS数据库);
- 任务2.3:对数据进行清洗与标准化处理(Excel、Stata软件)。
-
实证分析与机制检验
- 任务3.1:运用固定效应模型检验数字经济对城乡收入差距的总体影响(计量分析法);
- 任务3.2:通过中介效应模型检验“就业结构升级”“人力资本提升”的中介作用(Bootstrap法);
- 任务3.3:进行异质性分析(如按东中西部地区分组回归)(调节效应分析)。
-
结论与政策建议
- 任务4.1:总结研究结论,提炼理论贡献;
- 任务4.2:提出“加快农村数字基础设施建设”“推动数字技术赋能乡村产业”等政策建议;
- 任务4.3:研究局限与未来展望。
进度安排表(示例):
| 阶段 | 时间 | 交付成果 | |
|---|---|---|---|
| 文献梳理 | 第1-2月 | 完成文献综述与理论框架构建 | 文献综述报告 |
| 数据收集 | 第3-4月 | 收集并处理面板数据 | 数据集与说明文档 |
| 实证分析 | 第5-6月 | 完成模型构建与结果检验 | 实证分析结果表 |
| 论文撰写 | 第7-8月 | 完成初稿、修改与定稿 | 论文全文 |
注意事项
- 避免任务重叠:确保每个任务有明确的边界,数据收集”与“数据处理”应分为两个独立任务,避免混淆。
- 量化与质化结合:若研究涉及多维度分析,需同时考虑定量方法(如回归分析)和定性方法(如案例访谈),增强结论可靠性。
- 动态调整机制:在开题报告中可说明“若数据获取受阻,将调整研究对象或范围”,体现研究的灵活性。
相关问答FAQs
Q1:研究任务与研究目标有何区别?如何确保两者一致?
A:研究目标是宏观的、方向性的表述(如“揭示XX的作用机制”),研究任务则是具体的、可操作的步骤(如“设计实验验证XX的因果关系”),确保两者一致的方法是:将研究目标逐层分解为子问题,每个子问题对应1-2个研究任务,并通过“任务→问题→目标”的逻辑链条验证关联性,目标“分析政策影响”可分解为子问题“政策是否有效”“如何有效”,对应任务“政策效果评估”“作用机制检验”。
Q2:研究任务中如何体现创新性?
A:创新性可通过以下方式体现:①视角创新(如从“单一维度”转向“多维交叉”分析);②方法创新(如将传统计量模型与机器学习结合);③内容创新(如研究新兴领域或填补现有研究空白),若现有研究多关注数字经济对收入差距的直接影响,任务可设计为“检验数字普惠金融的调节效应”,通过引入新变量体现创新。
