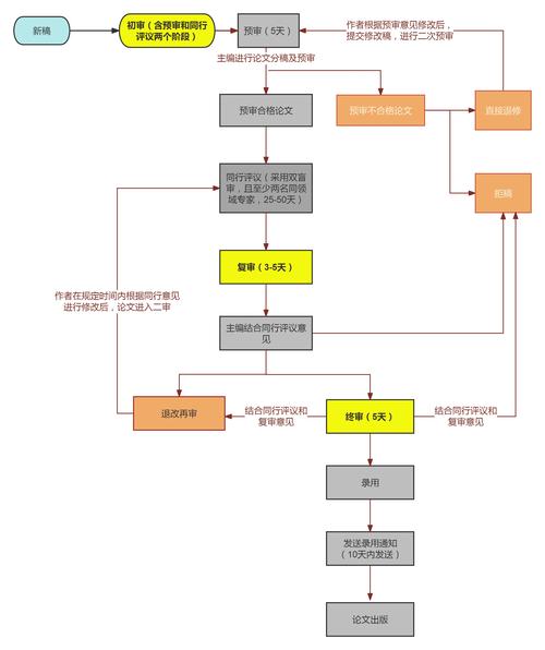
社会保障研究审稿流程是确保学术论文质量、推动学科发展的重要环节,通常包括投稿前准备、编辑部初审、同行评审、作者返修、终审决定以及发表后处理等多个阶段,每个环节都有严格的规范和标准,旨在筛选出具有学术价值、方法严谨、结论可靠的研究成果。

投稿前准备
作者在投稿前需完成研究设计、数据收集与分析、论文撰写等工作,确保论文符合社会保障研究领域的学术规范,投稿时,作者需通过期刊在线投稿系统提交论文全文、作者信息、基金资助证明等材料,并按照期刊要求格式化论文(如字体、行距、参考文献格式等),部分期刊还会要求作者提交原创性声明、利益冲突声明等文件,以确保研究的合规性和真实性,作者需仔细阅读期刊的《投稿须知》,明确期刊的收稿范围、审稿周期、字数限制等要求,避免因格式不符或主题偏离被退稿。
编辑部初审
编辑部收到稿件后,首先进行形式审查,检查稿件是否包含必要信息(如标题、关键词、正文、参考文献等)、是否符合格式要求、是否有明显的语法或拼写错误,形式审查通过后,编辑部主任或执行编辑将进行学术初审,评估稿件的主题是否属于期刊收稿范围、研究问题是否具有理论或实践意义、研究方法是否恰当、结论是否具有创新性,初审过程中,编辑还会通过学术数据库(如CNKI、Web of Science)检索稿件是否存在重复发表或抄袭行为,确保稿件的原创性,若稿件不符合期刊要求或存在学术不端嫌疑,编辑会在1-2周内发出退稿通知;若初审通过,稿件将进入同行评审环节。
同行评审
同行评审是社会保障研究审稿的核心环节,旨在通过领域专家的评审意见提升稿件质量,编辑部根据稿件的研究主题,从审稿人数据库中选择2-3名具有相关研究背景的学者作为审稿人,要求审稿人在4-6周内完成评审,审稿人需从创新性、科学性、严谨性、实用性等方面对稿件进行评价,并提出具体修改意见或建议(如补充数据、调整研究方法、完善理论框架等),评审结果通常分为以下几种:一是“直接录用”,即稿件无需修改即可发表;二是“修改后重审”,作者需根据审稿意见认真修改,修改后重新提交给审稿人审核;三是“修改后再审”,作者修改后由编辑决定是否再次送审;四是“拒绝发表”,即稿件存在重大缺陷或不符合期刊要求,为确保评审的公正性,部分期刊采用“双盲评审”模式,即审稿人和作者互不知晓对方身份,避免人情因素干扰评审结果。
作者返修
作者收到审稿意见后,需在规定时间内(通常为1-2个月)逐条回应审稿人的建议,并在返修稿中详细说明修改内容,对于无法接受的审稿意见,作者需提供充分的理由和证据,返修稿提交后,编辑会将稿件和作者的返修意见再次送交审稿人进行审核,若审稿人对修改结果满意,稿件将进入终审环节;若仍有争议,编辑可能会邀请第三方专家进行仲裁,或根据稿件实际情况做出退稿决定,此阶段需要作者与审稿人、编辑保持积极沟通,确保修改工作科学、规范。

终审决定
终审由期刊主编或编委会负责,综合编辑部初审意见、同行评审结果以及作者返修情况,对稿件做出最终录用决定,终审主要评估稿件的整体学术质量、是否符合期刊定位、能否对社会保障研究领域产生积极影响,终审通过后,编辑部会向作者发出录用通知,并安排稿件进入排版校对环节,若终审未通过,编辑部会向作者发出退稿通知,说明具体原因。
发表后处理
稿件录用后,编辑部会对论文进行排版、校对(包括文字、图表、公式等),确保印刷或网络发布的准确性,校对通过后,论文将按期刊的发表计划正式刊出(纸质版或在线优先出版),部分期刊还会在发表后邀请作者撰写研究简报或参与学术研讨会,扩大研究成果的影响力,编辑部会对已发表论文进行跟踪统计,分析下载量、引用率等数据,为后续选题策划和审稿标准调整提供参考。
社会保障研究审稿流程关键环节时间表
| 环节 | 平均耗时 | 责任主体 | |
|---|---|---|---|
| 投稿前准备 | 论文撰写、格式调整、材料提交 | 1-3个月 | 作者 |
| 编辑部初审 | 形式审查、学术初审、查重 | 1-2周 | 编辑部 |
| 同行评审 | 审稿人评审、意见反馈 | 1-2个月 | 审稿人、编辑部 |
| 作者返修 | 修改稿件、回应审稿意见 | 1-2个月 | 作者 |
| 终审决定 | 编委会审核、录用通知 | 1-2周 | 主编、编委会 |
| 发表后处理 | 排版校对、正式发表 | 2-4周 | 编辑部 |
相关问答FAQs
Q1:社会保障研究期刊的审稿周期一般是多久?如何加快审稿速度?
A1:社会保障研究期刊的审稿周期通常为3-6个月,具体时间取决于稿件的学术质量、审稿人的回复速度以及修改环节的复杂程度,为加快审稿速度,作者可注意以下几点:一是投稿前确保论文质量,避免因初审不通过延误时间;二是选择与研究领域匹配的期刊,减少因主题偏离被退稿的风险;三是积极配合编辑和审稿人的要求,及时返修稿件;四是主动与编辑部沟通,了解审稿进度(但避免频繁催促)。
Q2:如果对审稿意见有异议,应该如何处理?
A2:作者若对审稿意见存在异议,应理性分析审稿人的建议,区分客观批评与主观判断,对于客观合理的意见(如数据补充、方法优化),应认真修改并详细说明修改理由;对于存在误解或主观性较强的意见,作者可在返修稿中逐条回应,提供充分的文献支持或证据,例如引用权威文献证明研究方法的合理性,或用数据分析结果反驳审稿人的质疑,回应时需保持礼貌和专业态度,避免情绪化表达,必要时可请求编辑协调第三方专家进行仲裁,以维护学术公正性。

