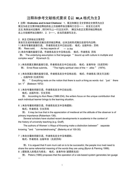
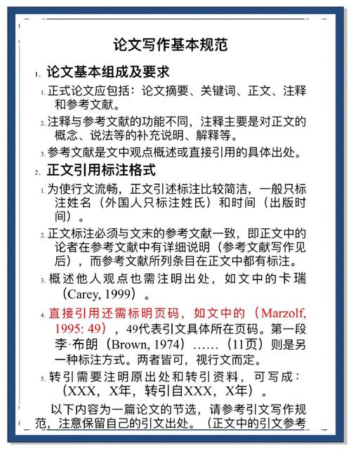
论文注释和参考文献格式是学术写作中规范表达他人观点、数据及来源的重要方式,其规范性与准确性直接影响论文的学术严谨性和可信度,不同学科、期刊或出版社对注释与参考文献的格式要求可能存在差异,但核心原则均为“清晰、准确、可追溯”,以下从注释与参考文献的定义、类型、格式规范及注意事项等方面展开详细说明。

注释与参考文献的定义及区别
注释(Notes)是对论文中特定内容(如引文、数据、观点)的补充说明、解释或评论,通常以脚注(页下注)、尾注(文末注)或夹注(文中括注)形式呈现,作用是提供额外信息而不打断正文逻辑。
参考文献(References/Bibliography)则是论文写作过程中直接引用或参考过的所有文献来源的详细列表,集中列于文末,作用是为读者提供原文线索,支撑论文观点的客观性与科学性。
二者的核心区别在于功能:注释侧重“补充说明”,参考文献侧重“来源列举”;注释内容可能包含非正式文献(如访谈记录、内部资料),而参考文献均为正式出版的公开文献(如著作、期刊、学位论文)。
注释的类型与格式规范
脚注与尾注
脚注位于每页页面下方,尾注位于全文末尾,二者格式规范一致,仅位置不同,以中文论文为例,常用格式为:
- 顺序编码制:按引用顺序用数字上标(如[1][2])标注,每页重新编号或全文连续编号(依具体要求)。 要素责任者(作者)、文献标题、出版信息(出版社、出版年)、页码。
示例**:
[1] 张三.《中国文学史》. 北京:北京大学出版社,2025:156.
[2] 李四.“明清小说的叙事结构”.《文学评论》,2025(3):45-52.
夹注
夹注通常用于直接引用或间接引用,在文中括号内简要标注作者与出版年,或作者、出版年与页码。
- 直接引用:(作者,出版年:页码),如:(王五,2025:88)。
- 间接引用:(作者,出版年),如:(赵六,2025)。
参考文献的类型与格式规范
参考文献需按特定格式集中排列,常见标准有GB/T 7714-2025《信息与文献 参考文献著录规则》、APA格式、MLA格式等,国内人文社科多采用GB/T 7714,部分期刊有自定义补充要求,以下以GB/T 7714为例,分文献类型说明格式要素:

专著(图书)
格式:[序号] 主要责任者. 题名:其他题名信息[文献类型标识]. 版本项. 出版地:出版者,出版年:引文页码[引用日期]. 获取和访问路径.
示例:
[1] 刘勰.《文心雕龙》. 范文澜 注. 北京:人民文学出版社,1958:201.
期刊文章
格式:[序号] 主要责任者. 文献标题[J]. 期刊名,年,卷(期):起止页码.
示例:
[2] 鲁迅.“狂人日记”.《新青年》,1918,5(1):1-12.
学位论文
格式:[序号] 主要责任者. 题名[D]. 保存地点:保存单位,年份.
示例:
[3] 陈明. 清代江南士绅研究[D]. 上海:复旦大学,2025.
电子文献
格式:[序号] 主要责任者. 题名[文献类型标识/OL]. (更新或修改日期)[引用日期]. 获取和访问路径.
示例:
[4] 中国互联网络信息中心. 第51次中国互联网络发展状况统计报告[EB/OL]. (2025-02-28)[2025-10-01]. http://www.cnnic.net.cn/n4/2025/0308/c88-10728.html.

专利文献
格式:[序号] 专利申请者. 专利题名:专利国别,专利号[P]. 公告日期或公开日期.
示例:
[5] 王伟. 一种智能垃圾分类装置:中国,CN202510234567.1[P]. 2025-08-15.
常见文献类型标识
| 文献类型 | 标识 | 文献类型 | 标识 |
|---|---|---|---|
| 普通图书 | M | 期刊文章 | J |
| 学位论文 | D | 电子文献 | EB/OL |
| 专利 | P | 报纸文章 | N |
| 会议录 | C | 报告 | R |
格式规范注意事项
- 责任者著录:不超过3个责任者时全部列出,超过3个时列前3个加“,等.”;外文责任者姓全大写,名缩写(如SMITH J)。
- 标点符号:采用全角符号,注意题名后的标识(如[M][J])与出版信息之间的分隔符(如“:”“.”)。
- 页码标注:专著需标注引用内容的起始页码,期刊文章标注起止页码(如“45-52”)。
- 一致性:全文注释与参考文献的格式需统一,避免混用不同标准(如GB/T 7714与APA)。
- 核对原文:确保作者、题名、出版年等关键信息与文献原文一致,避免因转引导致信息误差。
相关问答FAQs
问题1:注释和参考文献都需要列出所有引用的文献吗?
解答:不需要,注释主要用于补充说明,并非所有引用都需要注释;而参考文献必须列出论文中所有引用或参考过的正式文献,包括直接引用和间接引用,且需确保无遗漏、无多余(未引用的文献不应列入)。
问题2:电子文献的引用日期和获取路径是否必须标注?
解答:对于动态变化较大的电子文献(如网页、报告),引用日期是必要的,以说明文献引用的时间节点;获取路径(如URL)则需根据文献的公开性决定,若为开放获取资源,建议标注;若为数据库内文献(如知网、万方),可标注数据库名称及访问路径(如“[EB/OL]. (2025-10-01). http://xxx”)。
