数形结合思想作为数学教育中的重要核心理念,强调通过图形直观与数量关系的相互转化来解决数学问题,其本质是将抽象的数学语言与直观的几何图形有机结合,从而降低认知难度、提升解题效率,在当前数学教学改革不断深化的背景下,对数形结合思想的研究不仅具有理论价值,更对教学实践具有重要的指导意义,本文旨在探讨数形结合论文的研究目的,分析其在数学教育中的多维度作用,并通过具体案例说明其实践应用,最后以FAQs形式解答常见疑问,为相关研究提供参考。

数形结合论文的研究目的首先体现在深化数学理论认知层面,数学学科本身具有高度的抽象性和逻辑性,许多概念和公式如函数、导数、复数等,若仅从代数角度理解,学生往往难以把握其本质内涵,函数的单调性与极值问题,通过代数推导只能得出结论,而结合函数图像的几何特征,学生能够直观观察到函数值的变化趋势与导数符号的对应关系,从而建立“数”与“形”的关联性,研究数形结合思想的理论基础,包括其历史发展脉络、认知心理学依据(如皮亚杰的“同化-顺应”理论),以及其在不同数学分支中的应用逻辑,有助于构建系统的数形结合理论框架,为数学教育提供科学支撑,数形结合还能促进数学知识的结构化,例如解析几何中将代数方程与几何曲线对应,帮助学生形成“代数问题几何化、几何问题代数化”的思维模式,这种结构化认知能力对培养数学核心素养至关重要。
数形结合论文的研究目的聚焦于优化数学教学方法与策略,传统数学教学常偏重于代数运算和逻辑推理,忽视图形直观的辅助作用,导致学生陷入“机械记忆”和“题海战术”的困境,数形结合思想的研究旨在探索如何将图形化工具(如函数图像、几何画板动态演示、空间几何模型等)融入课堂教学,设计“以形助数、以数解形”的教学案例,在讲解三角函数诱导公式时,通过单位圆中的对称性展示角的变化规律,学生可快速理解公式的推导过程,而非死记硬背;在解决线性规划问题时,通过绘制可行域和目标函数等值线,学生能直观找到最优解,体会数形结合的简洁性,研究还关注不同学段学生的认知特点,如小学阶段可通过实物操作(如用小棒表示数量、用图形表示分数)培养数形意识,高中阶段则可借助信息技术(如GeoGebra软件)实现动态图形与代数参数的联动,提升教学的互动性和实效性,通过总结优秀教学案例,提炼数形结合教学的实施原则(如直观性原则、阶段性原则、学生主体性原则等),可为一线教师提供可操作的实践指导。
第三,数形结合论文的研究目的在于提升学生数学思维能力与问题解决能力,数学思维的核心包括抽象思维、逻辑思维、直观想象和数学建模等,而数形结合正是这些思维的综合体现,研究表明,学生在运用数形结合解决问题时,需要经历“抽象问题—图形表征—数形转化—逻辑推理—结论验证”的思维过程,这一过程能有效锻炼思维的灵活性和深刻性,在求解不等式|x-1|+|x-2|>3时,通过绘制绝对值函数的图像,学生可将代数不等式转化为几何图形上的位置关系问题,快速得出解集;在立体几何中,通过三视图还原几何体,培养学生的空间想象能力和逻辑推理能力,研究数形结合对学生思维发展的影响,可通过实验对比(如采用传统教学与数形结合教学的班级学生解题能力差异分析),量化评估其对数学成绩、解题策略多样性、学习兴趣等方面的影响,从而验证数形结合在培养学生核心素养中的有效性,数形结合还能帮助学生克服“数学焦虑”,图形的直观性可降低学生对抽象数学的恐惧感,增强学习信心。
第四,数形结合论文的研究目的还涉及推动数学与其他学科的交叉融合,随着科学技术的发展,数学的应用领域不断拓展,数形结合思想在物理、化学、计算机科学、经济学等学科中均有广泛应用,在物理学中,物体的运动可通过位移-时间图像、速度-时间图像直观描述;在计算机图形学中,几何变换矩阵与图形平移、旋转、缩放的对应关系是算法设计的基础;在经济学中,供需曲线的交点可决定市场均衡价格,研究数形思想在跨学科中的应用,不仅能丰富数学研究的视角,还能促进学科间的知识迁移,培养学生的综合应用能力,设计“数学建模与数形结合”的课程案例,让学生通过收集数据、绘制图表、建立模型解决实际问题(如人口增长预测、传染病传播模型),体会数学的工具性和应用价值。

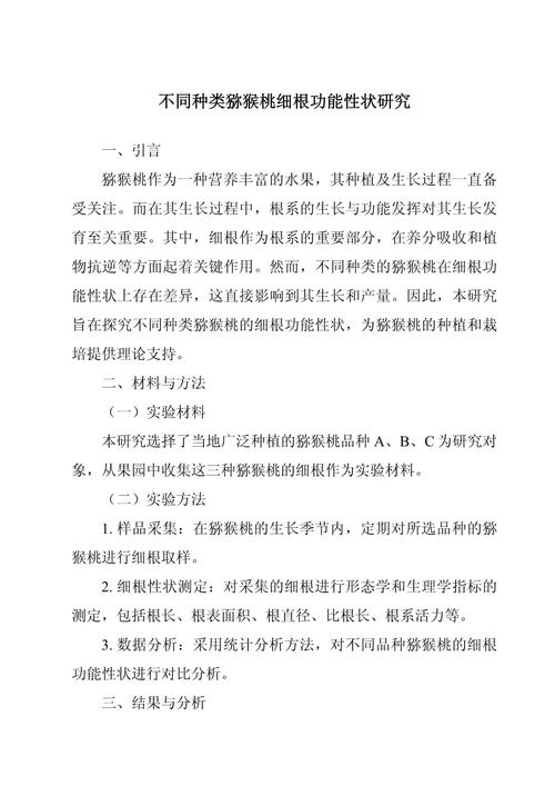
为更直观地展示数形结合在不同数学问题中的应用,以下表格列举典型问题及其数形结合解决策略:
| 数学问题类型 | 代数方法难点 | 数形结合解决策略 | 案例举例 |
|---|---|---|---|
| 函数性质分析(单调性、极值) | 需通过导数符号判断,过程抽象 | 绘制函数图像,直观观察变化趋势与极值点位置 | 通过y=x²-2x+1图像顶点(1,0)理解最小值 |
| 方程与不等式求解 | 高次方程或不等式求解复杂 | 构造函数图像,求交点或位置关系确定解集 | 方程lgx=x-2的解可通过y=lgx与y=x-2图像交点求解 |
| 立体几何空间关系证明 | 纯逻辑推理易出错,缺乏直观感知 | 绘制空间几何图形,辅助理解线面、面面位置关系 | 证明“线面垂直”可通过添加辅助线构建直角三角形模型 |
| 概率统计问题 | 古典概型计算繁琐,条件概率抽象 | 用韦恩图、树状图展示事件关系,简化计算 | 通过韦恩图计算P(A∪B)=P(A)+P(B)-P(A∩B) |
数形结合论文的研究目的涵盖理论构建、教学优化、思维培养和跨学科应用等多个维度,其核心在于通过“数”与“形”的深度融合,提升数学教育的质量和效率,未来研究可进一步结合人工智能技术(如智能绘图工具、自适应学习系统),探索数形结合的个性化教学路径,同时加强实证研究,为数学教育改革提供更坚实的科学依据。
FAQs
问题1:数形结合思想是否适用于所有数学问题的解决?
解答:数形结合思想是一种重要的数学思维方法,但并非所有数学问题都需或都能通过数形结合解决,其适用性取决于问题的特点:对于具有直观几何背景的问题(如函数、几何、不等式等),数形结合能显著简化过程;而对于纯代数结构问题(如抽象代数中的群论证明、数论中的同余理论推导),则可能更侧重逻辑推理,教学中应引导学生根据问题类型灵活选择方法,避免过度依赖图形而忽视代数严谨性。
问题2:如何帮助学生有效掌握数形结合思想?
解答:帮助学生掌握数形结合思想需分阶段实施:在低学段通过实物操作、简单图形绘制积累直观经验,如用数轴理解数的大小关系;在中学阶段强化“数形转化”训练,如要求学生“看到代数式想图形,看到图形想代数式”,并通过典型例题对比分析数形结合的优势;结合信息技术(如GeoGebra、Desmos)实现动态图形演示,让学生观察参数变化对图形的影响,深化理解,教师应鼓励学生自主总结数形结合的应用场景,培养其主动运用该思想的意识和能力。
