会议论文的参考文献格式是学术写作中规范引用他人研究成果的重要依据,不同学科领域和出版机构可能存在差异,但核心原则均围绕准确性、完整性和一致性展开,以下从通用标准、常见类型规范、注意事项及示例等方面详细说明。

会议论文参考文献的通用构成要素
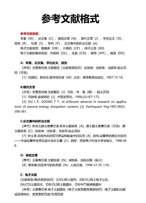
会议论文的参考文献通常包含必备字段,以确保信息可追溯,基本要素包括:作者、论文题目、会议名称、会议时间、会议地点、出版信息(如出版社或会议论文集名称)、页码、DOI(数字对象标识符)等,作者需列出全部或前三位(以具体要求为准),用逗号分隔,最后两位作者间用“,”,多位作者时用“, et al.”;论文题目用标题首字母大写(除介词、连词等小写);会议名称用全称或标准缩写,并注明会议举办年份;若论文集由出版社出版,需注明出版社名称及出版地;页码范围需准确标注起始页和终止页,用“-”连接。
常见会议论文参考文献格式规范
中文会议论文(以GB/T 7714-2025为例)
中文会议论文参考文献格式需遵循国家标准,常见结构为:
作者. 论文题目[C]// 会议论文集名称. 会议地点: 会议主办单位, 出版年份: 页码.
示例:
张伟, 李静, 王磊. 基于深度学习的图像识别算法研究[C]// 2025年中国计算机大会论文集. 杭州: 中国计算机学会, 2025: 156-162.
若论文未正式出版,需注明“未出版”或“会议资料”,
陈明. 人工智能在医疗领域的应用挑战[C]// 第十届智能医疗学术会议论文集(未出版). 北京: 中华医学会, 2025.

英文会议论文(以APA 7th为例)
英文会议论文参考文献需符合APA格式,基本结构为:
Author(s). (Year). Paper title. In Editor(s) (Eds.), Conference proceedings title (pp. xxx-xxx). Publisher. DOI (if available).
示例:
Smith, J., & Brown, A. (2025). Advancements in renewable energy storage. In L. Johnson & R. Lee (Eds.), Proceedings of the 2025 International Energy Conference (pp. 78-85). IEEE. https://doi.org/xxxx
若会议论文集无主编,可直接省略编辑信息;若为会议摘要或短报告,需注明类型,
Lee, C. (2025). Abstract: Nanomaterials in drug delivery. In Program and Abstracts of the 15th Annual Nanoscience Symposium (p. 45). American Chemical Society.
特殊类型会议论文的格式
-
网络会议论文:需注明“在线会议”及访问平台(如Zoom、Webinar),并补充获取路径(链接或日期)。
王芳. 远程教育中的互动策略研究[C]// 2025全球在线教育国际研讨会论文集. 线上: 国际教育技术协会, 2025: 112-118. https://conference.ite.org/2025/proceedings
(图片来源网络,侵删) -
会议预印本:若论文为预印本(如arXiv、SSRN),需标注“Preprint”及预印本编号,
Garcia, M. (2025). Preprint: Blockchain technology in supply chain management. arXiv:2305.12345. -
会议报告与海报:需明确类型,如“oral presentation”“poster session”,
Johnson, K. (2025). Poster: Climate change and biodiversity loss. In Abstracts of the 2025 Ecology Society Meeting. Ecological Society of America.
格式注意事项
- 一致性:全文参考文献格式需统一,包括作者姓名大小写、标点符号使用(英文用半角,中文用全角)、年份位置等。
- 信息完整性:避免遗漏关键信息,如会议地点、出版社、页码等,若信息缺失可用“[sic]”标注或注明“信息不详”。
- DOI与URL:优先标注DOI,若无可补充稳定URL(需访问日期,Retrieved June 15, 2025, from https://...”)。
- 语言规范:中文文献用简体中文,英文文献保持原格式,避免混用中英文标点。
常见会议论文参考文献格式对比表
为便于快速查阅,以下列出中英文常见格式对比:
| 类型 | 中文格式(GB/T 7714) | 英文格式(APA 7th) |
|---|---|---|
| 正式出版论文 | 作者. 题名[C]// 论文集名. 出版地: 出版社, 年份: 页码. | Author(s). (Year). Paper title. In Editor(s) (Eds.), Proceedings title (pp. xxx-xxx). Publisher. DOI. |
| 未出版论文 | 作者. 题名[C]// 会议名称(未出版). 会议地点, 年份. | Author(s). (Year). Paper title. In Conference name (Unpublished). Conference location. |
| 网络会议论文 | 作者. 题名[C]// 论文集名. 会议地点: 主办单位, 年份: 页码. [获取路径]. | Author(s). (Year). Paper title. In Editor(s) (Eds.), Proceedings title (pp. xxx-xxx). Publisher. URL. |
相关问答FAQs
Q1: 会议论文参考文献中,会议名称是否可以使用缩写?
A1: 可以,但需确保缩写为通用或标准形式,首次出现时应在括号内注明全称。“第23届国际人工智能联合会议(IJCAI 2025)”,后续可直接使用“IJCAI 2025”,若非通用缩写,建议使用全称以避免歧义。
Q2: 如果会议论文集由多个出版社出版,参考文献中如何处理?
A2: 若论文集由多个出版社联合出版,需列出主要出版社或按顺序列出所有出版社,用“;”分隔。“北京: 高等教育出版社; 上海: 上海科学技术出版社, 2025”,若出版社信息复杂,可优先注明出版社所在地及主要出版社名称。
