下面我将从核心逻辑、主要分类、具体方法、步骤和选择建议五个方面,全面系统地介绍论文的实证研究方法。

核心逻辑:实证研究的基石
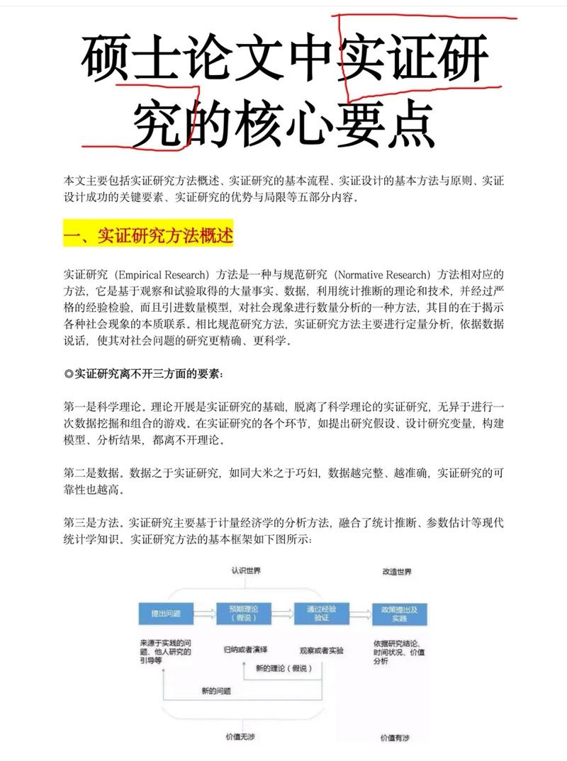
所有实证研究都遵循一个基本逻辑流程:
- 提出问题与假设:基于文献回顾和理论,提出一个或多个可被检验的研究假设。“使用A教学方法的学生,其考试成绩显著高于使用B教学方法的学生。”
- 设计研究方案:选择合适的研究方法、设计数据收集工具(如问卷、访谈提纲)、确定研究对象和抽样方法。
- 收集数据:通过实验、调查、观察等方式,获取与研究变量相关的真实数据。
- 分析数据:运用统计学或定性分析技术,处理和分析收集到的数据,以检验研究假设是否成立。
- 解释结果:根据数据分析结果,回答研究问题,解释研究发现的意义,并与现有理论进行对话。
主要分类:定量、定性与混合方法
实证研究方法通常被分为三大类:定量研究、定性研究和混合方法研究。
(一) 定量研究
特点:用数字和数据说话,侧重于检验假设、发现变量间的因果关系或相关性,样本量通常较大,追求结果的普遍性和可推广性。
主要方法:

-
问卷调查法
- 是什么:设计结构化问卷,从大样本人群中收集数据,以了解群体的态度、看法、行为特征等。
- 适用场景:市场调研、民意调查、社会现象大规模普查、用户满意度研究。
- 优点:成本低、效率高、易于进行统计分析、结果可推广性强。
- 缺点:深度有限,难以探究复杂背后的原因;问卷设计质量对结果影响大;回收率可能较低。
-
实验法
- 是什么:在严格控制的条件下,操纵一个或多个自变量,观察其对因变量的影响,以确定因果关系。
- 适用场景:心理学、教育学、市场营销、医学等领域的因果机制研究,测试不同广告文案对点击率的影响。
- 优点:是确定因果关系的最强有力方法。
- 缺点:在真实世界中进行“控制”非常困难,生态效度(结果能否推广到真实环境)可能不高;伦理限制较多。
-
准实验法
- 是什么:当无法进行随机分配时采用,研究者无法操纵自变量,只能利用自然形成的组别(如不同班级、不同地区)进行比较。
- 适用场景:教育政策评估(比较新政策实施前后的效果)、社会事件影响研究。
- 优点:比实验法更贴近现实,伦理可行性更高。
- 缺点:由于缺乏随机分配,难以完全排除其他混淆变量的影响,因果推断的力度弱于真实验。
-
二手数据分析法
(图片来源网络,侵删)- 是什么:不亲自收集数据,而是利用已有的、他人收集的数据集进行分析,数据来源包括政府统计年鉴、大型社会调查数据库(如CGSS)、企业财务数据、股票交易数据等。
- 适用场景:宏观趋势研究、大尺度社会现象分析、历史数据回顾。
- 优点:节省时间和成本;可以研究大范围、长时段的问题。
- 缺点:数据是为其他目的收集的,可能不完全符合你的研究需求;数据质量难以控制。
(二) 定性研究
特点:通过文字、图片、观察记录等非数字形式的数据,深入理解现象的本质、意义和背景,侧重于探索和描述,样本量通常较小,追求深度和情境性。
主要方法:
-
深度访谈法
- 是什么:与少数研究对象进行半结构化或非结构化的深入交谈,以获取丰富、详细的一手资料。
- 适用场景:探索个人经历、深层动机、复杂决策过程等,研究创业者的心路历程。
- 优点:信息深度和丰富度高;灵活性高,可以根据回答追问。
- 缺点:样本量小,结果难以推广;分析过程耗时耗力;研究者主观偏见可能影响结果。
-
焦点小组
- 是什么:邀请6-8名背景相似的参与者,在主持人的引导下,围绕特定主题进行集体讨论。
- 适用场景:了解群体共识、态度差异、产品概念测试、文化现象探讨。
- 优点:能激发新观点,观察到群体互动和动态;效率相对较高。
- 缺点:易受“群体思维”影响,少数人观点可能被淹没;主持人能力至关重要。
-
案例研究法
- 是什么:对一个或少数几个“案例”(个人、组织、事件、社区等)进行全面、深入、多维度的考察。
- 适用场景:对复杂现象进行“整体性”理解,如“华为的国际化战略研究”、“某地乡村振兴模式研究”。
- 优点:研究深入、全面,能揭示现象的复杂性。
- 缺点:结果难以推广到其他情境;研究周期长,对研究者要求高。
-
参与式观察法
- 是什么:研究者长期“沉浸”到研究对象所处的环境中,作为“局内人”进行观察和体验。
- 适用场景:研究特定亚文化、组织内部运作、社区生活等,人类学家研究原始部落。
- 优点:能获得最真实、最情境化的资料。
- 缺点:伦理问题突出(如身份暴露);研究者主观性极强;耗时极长。
(三) 混合方法研究
特点:整合定量和定性两种方法,以实现优势互补,用定量方法发现“是什么”,用定性方法解释“为什么”。
主要设计模式:
- 解释性序列设计:先收集和分析定量数据,再基于结果设计定性研究来解释和深化发现。
- 探索性序列设计:先进行定性研究以探索和形成假设,再通过定量研究来检验这些假设。
- 并行三角互证设计:同时进行定量和定性研究,最后比较和整合结果,以获得更全面、更可靠的结论。
实证研究的一般步骤
无论选择哪种方法,一篇规范的实证研究论文通常包含以下部分:
- 阐述研究背景、研究问题的重要性、研究目的和研究意义。
- 文献综述:梳理相关理论和已有研究,找出研究空白,明确本研究的理论基础。
- 研究设计与方法:
- 研究范式:明确是定量、定性还是混合方法。
- 具体方法:说明选择问卷调查、访谈还是案例研究等,并解释为什么选择该方法。
- 研究对象与抽样:说明研究总体、样本量、抽样方法(如随机抽样、方便抽样、目的性抽样)。
- 数据收集工具:描述问卷、访谈提纲、观察记录表等的设计过程和信效度检验。
- 数据分析方法:说明将使用何种统计软件(如SPSS, Stata, R)和统计分析方法(如T检验、回归分析、方差分析),或定性分析方法(如扎根理论、主题分析、内容分析)。
- 结果:客观、中立地呈现数据分析的结果,使用图表和文字进行描述。
- 讨论:解释结果的意义,回答研究问题,将你的发现与文献综述中的理论进行对话,指出研究的贡献和局限性。
- 总结全文的核心发现,提出研究启示、政策建议或未来研究方向。
如何选择合适的研究方法?
选择研究方法不是拍脑袋决定的,需要综合考虑以下因素:
- 研究问题:这是最重要的决定因素。
- “有多少?”、“差异多大?”、“关系如何?” -> 定量研究。
- “为什么?”、“是什么体验?”、“过程是怎样的?” -> 定性研究。
- 研究目的:
- 检验理论、验证假设 -> 定量研究。
- 探索未知、理解现象 -> 定性研究。
- 可用资源:时间、经费、人力是否允许你进行大规模问卷调查或长期的田野调查?
- 研究伦理:研究方法是否会对参与者造成伤害或不适?
- 学科惯例:你所在的领域通常采用哪些研究方法?这有助于你的论文被同行接受。
| 特征 | 定量研究 | 定性研究 | 混合方法研究 |
|---|---|---|---|
| 研究目标 | 检验假设、发现普遍规律 | 深入理解、探索意义 | 互补、全面理解 |
| 数据形式 | 数字、统计量 | 文字、图片、观察记录 | 两者皆有 |
| 样本量 | 大 | 小 | 根据设计而定 |
| 分析方法 | 统计分析(SPSS, R等) | 主题分析、编码等 | 结合定量和定性分析 |
| 优势 | 客观、可推广、检验因果 | 深度、情境化、灵活 | 全面、结果更可靠 |
| 劣势 | 深度不足、忽略背景 | 主观性强、难推广 | 设计复杂、分析困难 |
选择哪种实证研究方法,本质上是一个与研究问题“对话”的过程,清晰地定义你的问题是做出正确选择的第一步,也是最关键的一步,希望这份详细的梳理能对你的论文写作有所帮助。
