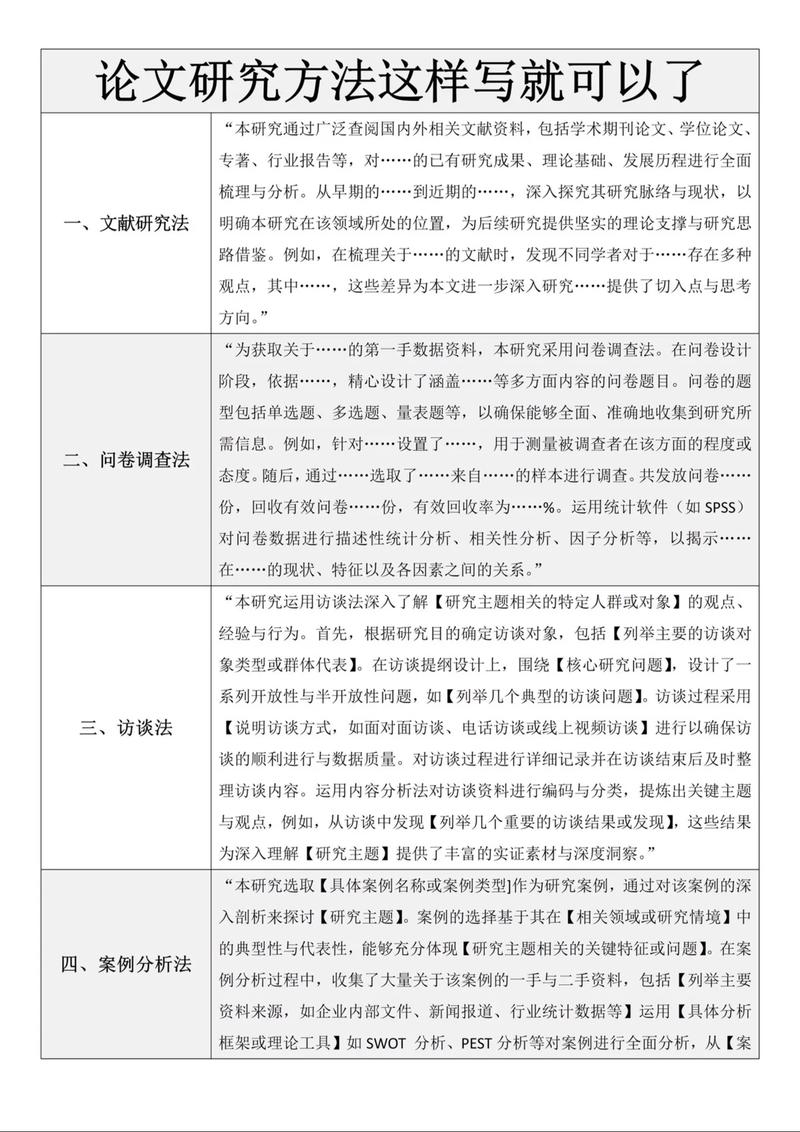
这篇范文旨在提供一个清晰的结构和范例,您可以根据自己的具体研究方向(如:人力资源管理、市场营销、公司治理、供应链管理等)进行修改和套用。

论文范文:数字化转型对中小企业绩效的影响研究——基于资源基础观与动态能力的理论视角
随着数字技术的飞速发展,数字化转型已成为企业提升核心竞争力、实现可持续发展的关键战略,对于资源相对匮乏的中小企业而言,数字化转型能否以及如何有效提升其绩效,仍是学术界和实践界共同关注的重要议题,本研究旨在探讨数字化转型对中小企业绩效的影响机制,并引入资源基础观与动态能力理论作为理论基础,研究采用定量研究方法,通过对XX地区300家中小企业的问卷调查收集数据,运用描述性统计、信效度检验、相关分析和多元回归分析等统计工具进行实证检验,研究结果表明:(1)数字化转型对中小企业财务绩效和非财务绩效均具有显著的正向影响;(2)动态能力在数字化转型与中小企业绩效之间扮演着显著的中介角色,即数字化转型通过增强企业的感知能力、决策能力和整合重构能力,进而提升企业绩效,本研究不仅丰富了数字化转型领域的理论成果,也为中小企业制定有效的数字化转型战略提供了实践启示和决策参考。
数字化转型;中小企业绩效;动态能力;资源基础观;企业研究方法
A Study on the Impact of Digital Transformation on the Performance of Small and Medium-sized Enterprises: A Theoretical Perspective Based on Resource-Based View and Dynamic Capabilities
Abstract
With the rapid development of digital technology, digital transformation has become a crucial strategy for enterprises to enhance their core competitiveness and achieve sustainable development. However, for small and medium-sized enterprises (SMEs) with relatively scarce resources, whether and how digital transformation can effectively improve their performance remains a significant issue of common concern for both academia and industry. This study aims to investigate the impact mechanism of digital transformation on the performance of SMEs, and introduces the Resource-Based View (RBV) and Dynamic Capabilities Theory as its theoretical foundation. Employing a quantitative research methodology, this study collected data from a questionnaire survey of 300 SMEs in Region XX, and conducted empirical tests using statistical tools such as descriptive statistics, reliability and validity tests, correlation analysis, and multiple regression analysis. The findings indicate that: (1) Digital transformation has a significant positive impact on both the financial and non-financial performance of SMEs; (2) Dynamic capabilities play a significant mediating role between digital transformation and SME performance, meaning that digital transformation enhances corporate performance by improving firms' sensing, seizing, and reconfiguring capabilities. This study not only enriches the theoretical literature in the field of digital transformation but also provides practical implications and decision-making references for SMEs to formulate effective digital transformation strategies.

Keywords: Digital Transformation; SME Performance; Dynamic Capabilities; Resource-Based View; Business Research Methods
第一章 绪论
1 研究背景与问题提出 我们正处在一个由大数据、人工智能、云计算、物联网等数字技术驱动的第四次工业革命时代,数字技术正在深刻地改变着商业世界的每一个角落,从生产、营销到管理和服务,在此背景下,“数字化转型”已从一个时髦的口号,演变为企业在激烈市场竞争中生存和发展的必由之路,大型企业凭借其雄厚的资本和资源优势,在数字化转型浪潮中占据先机,作为国民经济重要组成部分和就业主要承载者的中小企业,却面临着资金短缺、人才匮乏、技术基础薄弱等多重挑战,一个核心问题浮出水面:数字化转型对于中小企业而言,究竟是“救命稻草”还是“烧钱的无底洞”?数字化转型究竟如何影响中小企业的绩效?其背后的作用机制是什么?厘清这些问题,对于指导中小企业实践和推动相关产业政策制定具有重要的理论与现实意义。
2 研究目的与意义
- 理论意义: 本研究将数字化转型置于经典的资源基础观和动态能力理论框架下进行探讨,试图揭示数字化转型作为一种关键资源投入,如何通过构建和提升企业的动态能力,最终转化为卓越的绩效成果,这有助于深化对数字化转型“黑箱”内部作用机制的理解,丰富和拓展了现有企业能力理论与战略管理理论在数字时代的应用。
- 实践意义: 研究结论将为中小企业管理者提供清晰的证据,证明数字化转型并非盲目跟风,而是一项有价值的战略投资,研究指出了动态能力这一关键的中介变量,为企业如何在转型过程中有效配置资源、提升组织敏捷性提供了具体的行动指南,帮助其规避风险,提高转型成功率。
3 研究内容与框架 本文主要围绕以下几个核心内容展开:

- 界定数字化转型、中小企业绩效和动态能力的核心概念,并梳理三者之间关系的理论基础。
- 提出研究假设,构建数字化转型、动态能力与中小企业绩效之间的理论模型。
- 设计研究方案,包括问卷设计、数据收集与样本选择。
- 运用统计分析方法对数据进行实证检验,验证研究假设。
- 基于研究结果,提出相应的管理启示,并指出研究的局限性与未来展望。
本文的技术路线图如图1-1所示(此处应有图)。
[图1-1 技术路线图:理论回顾 -> 模型构建 -> 假设提出 -> 研究设计 -> 数据分析 -> 结论与启示]
第二章 文献综述与理论基础
1 核心概念界定
- 数字化转型: 本研究采用Bharadwaj等(2025)的定义,即“利用数字技术从根本上改变企业的价值创造方式、业务流程和价值主张,以适应数字化环境并获取竞争优势”。
- 中小企业绩效: 绩效是一个多维度的概念,本研究参考了平衡计分卡的思想,从财务绩效(如:销售增长率、利润率)和非财务绩效(如:客户满意度、市场占有率、运营效率)两个维度进行综合衡量。
- 动态能力: 借鉴Teece等(1997)的经典定义,即“企业整合、构建和重构内外部资源以适应快速变化环境的能力”,本研究将其操作化为三个维度:感知能力(识别市场机会和威胁)、决策能力(抓住机会快速行动)和整合重构能力(配置和重组资源)。
2 理论基础
- 资源基础观: RBV认为,企业是异质资源的集合体,那些有价值、稀缺、难以模仿和不可替代的资源是企业持续竞争优势的来源,数字化转型可以被视为企业对数字技术、数据资产等新型战略资源的投资,这些资源能够帮助企业构建独特的竞争优势。
- 动态能力理论: 在快速变化的环境中,仅仅拥有静态资源是不够的,企业必须具备不断调整和配置资源的能力,即动态能力,数字化转型不仅是资源的获取,更是对企业核心能力的重塑和升级,动态能力是连接资源投入(数字化转型)与绩效产出的关键桥梁。
3 研究述评与研究假设 通过对现有文献的梳理,发现已有研究多集中于大型企业,或对数字化转型的影响进行宏观描述,缺乏对中小企业这一特定群体,以及其内在作用机制的深入探讨,本研究将弥补这一空白。
- H1:数字化转型对中小企业绩效有显著的正向影响。 (依据RBV,数字化的投入能直接转化为效率提升和成本节约,从而改善绩效。)
- H2:动态能力对中小企业绩效有显著的正向影响。 (依据动态能力理论,卓越的动态能力是企业适应环境、创造价值的根本保证。)
- H3:动态能力在数字化转型与中小企业绩效之间起中介作用。 (即数字化转型首先增强企业的动态能力,再通过动态能力的提升来改善绩效。)
第三章 研究设计
1 研究模型与假设
基于文献综述,本研究构建如图3-1所示的理论模型(此处应有图)。
[图3-1 理论模型图:数字化转型 -> [动态能力] -> 中小企业绩效]
2 变量测量 为确保量表的科学性和普适性,本研究所有变量的测量题项均借鉴国内外成熟量表,并结合中国情境进行适当修改,所有量表均采用李克特五点量表进行测量(1=“完全不同意”,5=“完全同意”)。
- 自变量: 数字化转型,参考Lu & Ramamurthy (2011)的研究,从技术应用、流程变革、商业模式创新三个维度进行测量。
- 中介变量: 动态能力,参考Wang & Ahmed (2007)的研究,从感知、决策、整合重构三个维度进行测量。
- 因变量: 中小企业绩效,参考Venkatraman & Ramanujam (1986)的研究,从财务绩效和非财务绩效两个维度进行测量。
- 控制变量: 为排除其他因素的干扰,本研究将企业年龄、企业规模、所属行业和所有制性质作为控制变量。
3 问卷设计与数据收集 本研究采用问卷调查法收集数据,问卷分为三个部分:第一部分为问卷说明与填写指导;第二部分为企业基本信息(控制变量);第三部分为核心变量的测量题项。 数据收集通过线上和线下两种渠道进行,线上通过问卷星平台,定向向XX地区中小企业协会成员发放;线下通过走访工业园区、参与行业展会等方式进行发放,共发放问卷350份,回收318份,剔除无效问卷(如答案规律性、填写不完整等)18份,最终获得有效问卷300份,有效回收率为85.7%。
第四章 数据分析与假设检验
1 样本特征描述 有效样本的描述性统计结果显示,样本企业在年龄、规模和行业分布上较为均衡,具有良好的代表性。
2 信度与效度检验
- 信度检验: 采用Cronbach's α系数进行检验,结果显示,各变量的α系数均在0.8以上,远高于0.7的可接受标准,表明量表内部一致性良好。
- 效度检验: 采用验证性因子分析进行检验,模型的各项拟合指数(如 χ²/df, CFI, TLI, RMSEA, SRMR)均达到理想水平,且各变量的AVE值平方根均大于其与其他变量的相关系数,表明量表具有良好的收敛效度和区分效度。
3 描述性统计与相关分析 各变量的均值、标准差及相关系数矩阵如表4-1所示(此处应有表),从表中可以看出,数字化转型、动态能力与企业绩效之间均存在显著的正相关关系,初步支持了研究假设。
4 假设检验 本研究采用层级回归分析来检验主效应和中介效应。
- H1检验: 在控制了相关变量后,数字化转型对中小企业绩效的回归系数显著为正(β=0.42, p<0.001),H1得到支持。
- H2检验: 动态能力对企业绩效的回归系数显著为正(β=0.51, p<0.001),H2得到支持。
- H3(中介效应)检验: 采用Baron & Kenny (1986)的三步法或Bootstrap法进行检验,结果显示,数字化转型对动态能力的回归系数显著(β=0.58, p<0.001),在加入动态能力后,数字化转型对企业绩效的回归系数(β=0.21, p<0.05)虽然仍然显著,但相较于之前(β=0.42)大幅下降,动态能力的中介效应在95%的置信区间内不包含0,这表明动态能力在数字化转型与企业绩效之间扮演着部分中介角色,H3得到支持。
第五章 研究结论与展望
1 研究结论 本研究通过实证分析得出以下主要结论:
- 数字化转型是驱动中小企业绩效提升的有效路径,中小企业积极拥抱数字技术,能够显著改善其财务表现和市场地位。
- 动态能力是中小企业在数字化转型过程中获取成功的关键,具备强大感知、决策和重构能力的企业,更能将数字化的潜力转化为实际的竞争优势。
- 动态能力在数字化转型与中小企业绩效之间起到了重要的桥梁作用,数字化转型不仅直接作用于绩效,更通过赋能企业的动态能力间接提升绩效。
2 管理启示
- 战略上高度重视: 中小企业主应将数字化转型提升到战略高度,视其为长期投资而非短期成本。
- 行动上聚焦能力: 在推进数字化项目时,不能只关注技术本身,更要注重组织能力的同步提升,应着力培养员工的数字素养,优化决策流程,建立敏捷的组织架构。
- 资源上重点投入: 在有限的资源条件下,应优先投资于那些能最有效增强动态能力的数字化应用,如客户关系管理系统、数据分析平台等。
3 研究局限与未来展望 本研究仍存在一些局限性:样本仅局限于XX地区,结论的普适性有待进一步验证;横截面数据无法完全揭示变量间的动态演化关系;可能存在其他未被纳入模型的调节或中介变量。 未来研究可以从以下几个方面展开:采用纵向研究设计,追踪企业数字化转型前后的绩效变化;探讨高层管理团队特征、企业文化等情境因素在其中的调节作用;以及将研究拓展至特定行业(如制造业、服务业)进行更深入的案例分析。
参考文献
[1] Bharadwaj, A., El Sawy, O. A., Pavlou, P. A., & Venkatraman, N. (2025). Digital business strategy: Toward a next generation of insights. MIS Quarterly, 37(2), 471-482. [2] Teece, D. J., Pisano, G., & Shuen, A. (1997). Dynamic capabilities and strategic management. Strategic Management Journal, 18(7), 509-533. [3] Lu, Y., & Ramamurthy, K. (2011). Understanding the link between information technology capability and organizational agility: An empirical examination. MIS Quarterly, 35(4), 931-954. [4] Wang, C. L., & Ahmed, P. K. (2007). Dynamic capabilities: A review and research agenda. International Journal of Management Reviews, 9(1), 31-51. [5] Venkatraman, N., & Ramanujam, V. (1986). Measurement of business economic performance: An examination of convergence. Journal of Management, 12(1), 153-174. [6] Baron, R. M., & Kenny, D. A. (1986). The moderator-mediator variable distinction in social psychological research: Conceptual, strategic, and statistical considerations. Journal of Personality and Social Psychology, 51(6), 1173. [7] ... (此处列出所有引用的中外文献)
附录
附录:调查问卷 (此处附上完整的调查问卷内容)
致谢
(感谢导师、同学、被调查企业等提供的帮助与支持)
