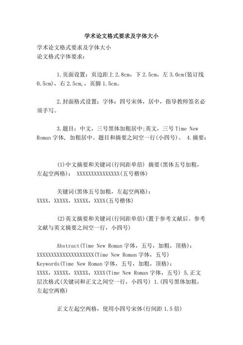
下面我将从通用标准、具体细节、不同场景下的差异以及如何查找最终要求这几个方面,为您详细解答。

通用标准与核心原则
在没有特定要求的情况下,学术界普遍接受以下标准:
-
字体类型:
- 首选:Times New Roman,这是最安全、最普遍的选择,尤其是在人文学科和社会科学领域,它的衬线设计在印刷时有助于阅读眼睛的引导。
- 次选:Calibri, Arial, Georgia,这些是无衬线字体,在现代科技和部分社科领域也很流行,Calibri 是 Microsoft Word 的默认字体,因其清晰度和现代感而被广泛接受。
- 经典选择:Garamond, Cambria,同样是衬线字体,Garamond 优雅且节省空间,Cambria 是 Apple 系统的默认字体,清晰度很高。
-
字体大小:
- 正文字体大小:12-point,这是绝对的标准,几乎所有期刊和学校都要求正文使用 12 号字。
- 标题字体大小:通常比正文大,遵循层级关系。
- (如 "1. Introduction"):14-point 或 16-point,可加粗。
- (如 "1.1 Literature Review"):12-point,可加粗。
- 12-point,可加粗或使用斜体。
-
行距:
(图片来源网络,侵删)- 标准:双倍行距,这是论文正文、参考文献、注释等部分最常见的要求,便于审稿人和导师阅读和批注。
- 例外:某些部分可能要求单倍行距,
- 长篇引文或块引用。
- 和注释。
- 参考文献列表(有时也使用 1.5 倍行距,但双倍行距更安全)。
-
页边距:
- 标准:上下左右均为 1 英寸 (约 2.54 厘米),这是最通用的设置,确保了页面布局的整洁和规范。
-
对齐方式:
- 标准:左对齐,不要使用两端对齐,因为两端对齐会在单词之间产生不自然的间距,影响阅读流畅性。
不同部分的字体格式细节
| 论文部分 | 字体 | 大小 | 样式 | 行距 | | :--- | :--- | :--- | :--- | :--- || Times New Roman / Calibri | 12 | 常规 | 双倍 |页 | Times New Roman / Calibri | 12-16 (标题) / 12 (作者信息) | 标题加粗,作者信息常规 | 单倍或双倍 | | | Times New Roman / Calibri | 12-16 | 加粗 | 单倍 | | | Times New Roman / Calibri | 10-12 | 常规 | 单倍 | | 页眉/页脚 | Times New Roman / Calibri | 10-11 | 常规 | 单倍 | | 参考文献 | Times New Roman / Calibri | 12 | 常规 | 双倍 或 1.5 倍 || Times New Roman / Calibri | 12 | 常规 | 双倍 | | 关键词** | Times New Roman / Calibri | 12 | 常规 | 双倍 |
不同场景下的具体要求
学术期刊
最重要的一点:永远、永远、永远要查阅目标期刊的《作者指南》或《投稿须知》!

这是最权威的来源,期刊的要求会非常具体,甚至会指定:
- 必须使用哪种字体:有的期刊会明确要求 "Times New Roman 12pt for all text"。
- 参考文献的特定格式:字体、大小、缩进等都有严格规定。
- 图表的特殊要求:图表内的文字、标签等可能有单独的字体和大小要求。
如果找不到具体要求,使用 Times New Roman, 12pt, 双倍行距 是最稳妥的选择。
学位论文(本科、硕士、博士)
同样,首要步骤是查阅你所在学校或院系的《学位论文写作规范》或《格式手册》。
大学通常有非常明确和统一的规定,这些规定可能比期刊更严格,学校官网的图书馆、研究生院或教务处页面通常会提供详细的模板或指南。
如果学校没有提供具体模板,但给出了格式要求,遵循上述通用标准即可。
特定学科领域
- 人文学科:倾向于使用衬线字体,如 Times New Roman 或 Garamond,以保持传统和学术感。
- 社会科学:衬线和无衬线字体(如 Calibri, Arial)都很常见,更注重清晰和现代。
- 自然科学/工程学:无衬线字体(如 Arial, Helvetica)因其清晰度和在屏幕上的可读性而更受欢迎,尤其是在图表和演示文稿中,但论文正文仍常用 Times New Roman。
总结与行动建议
-
第一步:确认最终来源
- 投稿期刊 -> 找到 "Author Guidelines" 或 "Instructions for Authors"。
- 毕业论文 -> 找到学校/院系的 "学位论文格式要求" 或 "论文模板"。
-
第二步:如果没有特定要求
- 字体:选择 Times New Roman 或 Calibri。
- 大小:正文统一 12-point。
- 行距:正文统一 双倍行距。
- 页边距:统一 1 英寸 (2.54cm)。
-
第三步:保持一致性
一旦选择了字体和格式,请务必在全文中保持一致,标题、正文、参考文献等所有部分都应遵循你选定的格式。
-
第四步:利用软件工具
- 在 Microsoft Word 中,可以使用“样式”功能来定义标题、正文、引用等的格式,这样做的好处是:
- 修改时只需调整样式,全文所有对应部分都会自动更新。
- 自动生成目录非常方便。
- 保证了全文格式的高度一致性。
- 在 Microsoft Word 中,可以使用“样式”功能来定义标题、正文、引用等的格式,这样做的好处是:
字体虽小,却是论文专业性的第一印象,遵循规范,不仅是对学术规则的尊重,也能让你的研究成果以最清晰、最专业的方式呈现给读者。
