计算机学报参考文献格式是学术写作中规范引用他人研究成果的重要依据,其严格遵循国家标准GB/T 7714-2025《信息与文献 参考文献著录规则》,并结合计算机学科特点进行细化,正确使用参考文献格式不仅体现学术研究的严谨性,也是避免抄袭、尊重知识产权的基本要求,以下从整体结构、著录项目、标识符号、具体类型示例及常见注意事项等方面进行详细说明。

参考文献的整体结构与排列顺序
参考文献在文中的出现顺序应按照其在正文中首次引用的先后用阿拉伯数字连续编码,序号置于方括号“[ ]”中,如“[1]”“[2-3]”,文末的参考文献列表需按序号升序排列,序号顶格书写,序号后加空格,再接文献主要责任者、题名、出版项等信息,同一文献在正文中多次引用时,使用同一序号;若引用页码不同,可在序号后标注页码,如“[4]56-58”。
参考文献的著录项目与标识符号
参考文献的每个著录项目需使用特定标识符号区分,常见符号包括:“. ”(题名结束)、“: ”(其他责任者、出版地、专利国别)、“, ”(多个责任者、出版年、页码等)、“// ”(专著析出文献的出处)、“[ ] ”(电子文献的引用日期、获取路径)、“/ ”(合期期刊的期号)、“() ”(报纸的出版日期、版次)等,需注意标识符号为半角格式,项目末尾无符号。
各类文献的具体著录格式
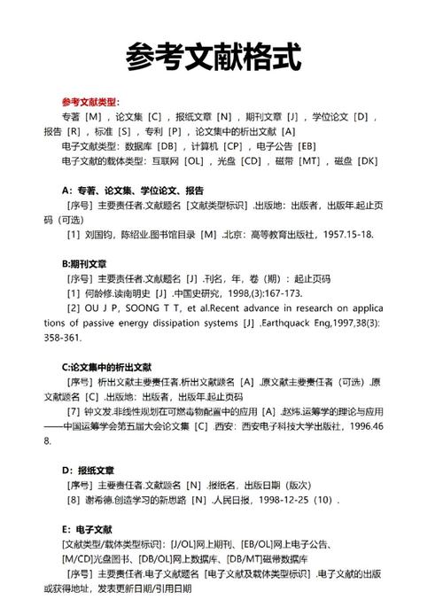
(一)专著(包括图书、古籍、学位论文等)
著录项目:主要责任者. 题名[文献类型标识]. 其他责任者(可选). 版本项(初版不著录). 出版地: 出版者, 出版年: 引文页码引用日期.
示例:
[1] 刘伟. 计算机视觉算法研究[M]. 北京: 科学出版社, 2025: 45-50.
[2] 张明东. 人工智能在医疗诊断中的应用[D]. 上海: 复旦大学, 2025.
[3] 王夫之. 宋论[M]. 刻本. 金陵: 曾氏, 1845(清同治四年).
(二)专著中的析出文献
著录项目:析出文献主要责任者. 析出文献题名[文献类型标识]//专著主要责任者. 专著题名. 版本项. 出版地: 出版者, 出版年: 析出文献页码.
示例:
[4] 李华. 深度学习在自然语言处理中的进展[C]//中国计算机学会. 2025年全国人工智能大会论文集. 北京: 电子工业出版社, 2025: 112-118.

(三)连续出版物(期刊、报纸等)
期刊:
著录项目:主要责任者. 文献题名[J]. 期刊名, 年, 卷(期): 起止页码.
示例:
[5] 陈晓, 吴刚. 基于神经网络的图像分割方法[J]. 计算机学报, 2025, 45(3): 586-598.
报纸:
著录项目:主要责任者. 文献题名[N]. 报纸名, 出版日期(版次).
示例:
[6] 人民日报评论员. 人工智能发展的伦理思考[N]. 人民日报, 2025-05-20(05).
(四)专利文献
著录项目:专利申请者或所有者. 专利题名: 专利号[P]. 公告日期或公开日期[引用日期]. 获取路径.
示例:
[7] 华为技术有限公司. 一种图像识别方法及装置: CN202510234567.2[P]. 2025-08-15[2025-10-01]. https://pss-system.cponline.cnipa.gov.cn.
(五)电子文献
著录项目:主要责任者. 题名[文献类型标识/文献载体标识]. (更新或修改日期)[引用日期]. 获取和访问路径.
示例:
[8] 中国互联网络信息中心. 第52次中国互联网络发展状况统计报告[R/OL]. 2025-08-28[2025-10-01]. http://www.cnnic.net.cn/n4/2025/0828/c88-10835.html.
(六)标准文献
著录项目:主要责任者. 标准编号 标准名称[S]. 出版地: 出版者, 出版年.
示例:
[9] 全国信息技术标准化技术委员会. GB/T 25069-2010 信息安全技术 术语[S]. 北京: 中国标准出版社, 2010.

常见著录规则与注意事项
- 责任者著录:不超过3个时全部列出,超过3个时只列前3个,后加“等”(英文用“et al.”),责任者之间用逗号“,”分隔,外文作者姓全大写,名缩写(不加缩写点),如“SMITH A B, JOHNSON C D”。
- 题名与版本:题名需完整著录,不得省略;版本项需标注第几版(如“2版”),初版不著录。
- 出版项:出版地需具体到城市,无出版地时注明“出版地不详”,出版者需用全称,简称需在括号中注明;期刊的卷号需加粗或使用半角字符,如“45(3)”。
- 页码著录:专著需标注引文所在页码,期刊需标注起止页码,中间用“-”连接(如“56-58”),转页需标注“56;58”表示56页和58页。
- 文献类型标识:根据GB/T 3469-2025,常见标识为[M](专著)、[J](期刊)、[D](学位论文)、[C](会议录)、[N](报纸)、[P](专利)、[S](标准)、[R](报告)、[EB/OL](网络电子文献)等。
各类文献格式速查表
| 文献类型 | 著录格式示例 |
|---|---|
| 专著 | [序号]作者. 书名[M]. 版本. 出版地: 出版者, 出版年: 页码. |
| 期刊文章 | [序号]作者. 文章名[J]. 期刊名, 年, 卷(期): 起止页码. |
| 学位论文 | [序号]作者. 论文名[D]. 保存地点: 保存单位, 年份. |
| 会议论文 | [序号]作者. 文章名[C]//主编. 论文集名. 出版地: 出版者, 出版年: 起止页码. |
| 专利 | [序号]专利所有者. 专利名: 专利号[P]. 公告日期. |
| 电子文献 | [序号]作者. 文章名[EB/OL]. (更新日期)[引用日期]. 获取路径. |
| 标准 | [序号]标准编号 标准名[S]. 出版地: 出版者, 出版年. |
相关问答FAQs
Q1: 参考文献中的责任者超过3人时如何著录?
A1: 当责任者超过3人时,只需列出前3位责任者,其后加“, 等”(中文文献)或“, et al.”(英文文献),无需标注所有责任者。“[1] 张三, 李四, 王五, 等. 机器学习算法研究[J]. 计算机学报, 2025, 46(1): 1-10.”
Q2: 网络电子文献的引用日期和获取路径是否必须著录?
A2: 是的,对于网络电子文献,引用日期(即文献的访问日期)和获取路径(如URL、DOI等)是必须著录的项目,以确保文献的可追溯性,引用日期格式为“YYYY-MM-DD”,获取路径需为可直接访问的完整链接,“[8] 作者. 文章名[EB/OL]. (2025-08-28)[2025-10-01]. https://example.com/article.pdf.”
