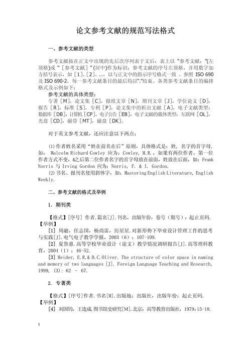
在学术论文写作中,参考文献和正文的规范字体是体现学术严谨性和格式统一性的重要细节,不同学术期刊、学校或出版社对字体的要求可能存在差异,但总体上需遵循清晰、易读、专业的原则,以下从正文字体与参考文献字体的具体规范、常见格式要求及注意事项三个方面展开说明。 字体的选择需兼顾学术规范与阅读体验,中文论文默认使用宋体,英文及数字使用Times New Roman,这是最通用的组合,字号一般设置为小四(12pt),行距为1.5倍或2倍,确保段落间距疏密有致,标题层级的字体可适当加粗并增大字号,如一级标题使用三号黑体,二级标题使用小三号楷体,以此区分内容主次,需注意的是,正文中若出现英文术语、人名或书名,应保持与整体字体风格一致,避免混用多种字体造成视觉混乱,学术论文中的“关键词”通常使用黑体,而关键词内容则回归宋体,形成格式上的呼应。

参考文献作为论文的重要组成部分,其字体规范同样不可忽视,中文参考文献多采用宋体,英文参考文献则需使用Times New Roman,字号与正文一致或略小一号(如小四或10.5pt),参考文献的排版需遵循特定格式要求,如GB/T 7714-2025标准中,期刊文献的格式为“作者. 题名[J]. 刊名, 年, 卷(期): 起止页码.”,其中作者姓名之间用逗号分隔,题名后需标注文献类型标识[J](期刊)、[M](专著)等,若参考文献数量较多,可按引用顺序编号或按作者姓氏首字母排序,并在正文相应位置用方括号标注序号,如“[1]”或“[张三, 2025]”,参考文献中的标点符号需使用全角符号,英文标点则需半角对齐,避免因符号混用导致格式错误。
为更直观展示字体规范,以下以中文论文为例,列出正文字体与参考文献字体的常见设置要求: 部分中文字体英文字体字号行距特殊要求** | |--------------|--------------|--------------|----------|----------|--------------| | 宋体 | Times New Roman | 小四(12pt) | 1.5倍 | 段首空两格,标题可加粗 | | 黑体 | — | 三号 | 单倍行距 | 居中,段前段后间距1行 | | 楷体 | — | 小三号 | 单倍行距 | 段前段后间距0.5行 | | 关键词 | 黑体 | — | 小四号 | 与正文一致 | 关键词内容用宋体 | | 参考文献 | 宋体 | Times New Roman | 小四或10.5pt | 单倍行距 | 标点符号全角,文献类型标识加粗 |
在字体设置过程中,需特别注意以下几点:一是避免使用过于花哨的字体(如华文彩云、幼圆等),学术写作应以简洁为主;二是确保全文字体统一,可通过Word样式功能批量设置,避免手动调整导致格式混乱;三是电子版提交时,需检查字体兼容性,避免因系统差异导致字体显示异常,如将特殊字体转换为PDF格式,参考文献的引用需与正文标注一一对应,避免漏引、错引,同时注意作者名、年份、页码等信息的准确性。
相关问答FAQs:

Q1:参考文献中的英文书籍标题是否需要斜体?
A:是的,英文参考文献中的书籍、期刊名称通常需使用斜体,专著格式为“作者. 书名[M]. 出版地: 出版社, 出版年: 页码.”,书名”需斜体;期刊文章的刊名也需斜体,但文章标题无需斜体,中文参考文献则无需斜体,保持正常字体即可。
中同时出现中文和英文术语时,字体如何统一?**
A:中文术语使用宋体,英文术语使用Times New Roman,字号与正文一致。“本研究采用机器学习(Machine Learning)方法”,机器学习”为宋体,“Machine Learning”为Times New Roman,避免将英文术语转换为中文字体,以确保专业性,若需强调英文术语,可适当加粗,但不宜频繁使用。

