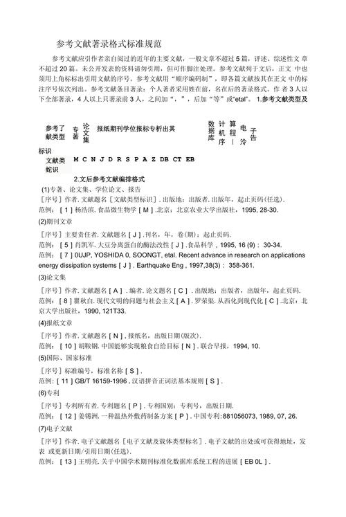
主编著作的参考文献格式是学术写作中规范引用他人研究成果的重要依据,其核心目的是明确标注信息来源、尊重知识产权,并为读者提供延伸阅读的线索,不同学科领域(如人文社科、自然科学、医学等)及出版机构(如高校出版社、学术期刊、专业出版社)可能对参考文献格式有细微要求,但主流格式(如GB/T 7714、APA、MLA、Chicago等)在主编著作的引用规则上存在共通逻辑,以下结合通用规范与细节要求,从基本要素、常见格式示例、特殊情形处理及注意事项四方面展开说明。

主编著作参考文献的基本要素
无论采用何种格式,主编著作的参考文献通常需包含核心要素,以确保信息完整可追溯,这些要素包括:
- 责任者信息:包括主编姓名(必要时可标注副主编、编者,但主编为核心责任者),姓名排列顺序需与著作版权页一致,中文文献姓前名后(名可缩写为首字母,如“张三”写作“张三”或“Zhang S”),西文文献名前姓后(姓全大写,名缩写,如“John Smith”写作“Smith J”),若主编超过3人,可省略部分编者,用“等”或“et al.”代替;若为机构主编,直接使用机构名称。
- 题名信息:包括著作正题名(副题名可根据需要取舍,用冒号分隔),书名号《》用于中文文献,斜体用于西文文献(如Book Title),题名需与版权页完全一致,避免简写或错误。
- 出版信息:包括出版社名称(需使用全称,如“高等教育出版社”而非“高教社”)、出版地(城市名,如“北京”“New York”)、出版年份(西文文献年份置于括号内,如“(2025)”),若为电子文献,还需补充获取路径或DOI号。
- 文献标识与页码:根据格式要求标注文献类型标识(如专著用[M],论文集用[C]等),引用具体内容时需标注页码范围(如“:25-30”)。
常见参考文献格式示例
以下以国内普遍使用的GB/T 7714-2025《信息与文献 参考文献著录规则》为例,结合APA第7版(西文文献常用)说明主编著作的规范格式:
(一)中文文献(GB/T 7714格式)
-
普通专著(单主编)
格式:主编姓名. 题名[M]. 出版地: 出版社, 出版年份: 引文页码.
示例:李四. 中国文学史[M]. 北京: 人民文学出版社, 2025: 156-158. -
多主编著作
格式:主编姓名1, 主编姓名2, 等. 题名[M]. 出版地: 出版社, 出版年份: 引文页码.
示例:王五, 赵六, 等. 社会学研究方法[M]. 上海: 上海人民出版社, 2025: 89-92.
(图片来源网络,侵删) -
机构主编著作
格式:机构名称. 题名[M]. 出版地: 出版社, 出版年份: 引文页码.
示例:中国社会科学院. 中国历史年表[M]. 北京: 中华书局, 2025: 45. -
电子专著(含网络资源)
格式:主编姓名. 题名[M/OL]. 出版地: 出版社, 出版年份[引用日期]. 获取路径. DOI.
示例:陈七. 数字媒体艺术概论[M/OL]. 杭州: 浙江大学出版社, 2025[2025-10-01]. https://doi.org/xxxx.
(二)西文文献(APA第7版格式)
-
单主编著作
格式:Last name F M. Book Title. Publisher. Year.
示例:Smith J. Introduction to Psychology. Wiley. 2025. -
多主编著作
格式:Last name F M, Last name F M (Eds.). Book Title. Publisher. Year.
示例:Brown A, Davis R (Eds.). Handbook of Climate Change. Oxford University Press. 2025.
(图片来源网络,侵删) -
机构主编著作
格式:Organization Name. Book Title. Publisher. Year.
示例:American Psychological Association. Publication Manual. APA. 2025. -
电子专著(含DOI)
格式:Last name F M. Book Title. Publisher. https://doi.org/xxxx
示例:Wilson K. Online Learning Strategies. Routledge. https://doi.org/10.4324/9780429053412
特殊情形的处理
- 修订版、再版著作:需在题名后注明“修订版”“第2版”等,如“张三. 心理学原理[M]. 第3版. 北京: 北京师范大学出版社, 2025.”。
- 多卷本著作:需注明卷号及总卷数,如“李四. 世界文明史[M]. 卷2. 北京: 商务印书馆, 2025.”;若整部著作引用,可标注“李四. 世界文明史[M]. 3卷. 北京: 商务印书馆, 2025-2025.”。
- 译著:需标注译者,格式为“原著者姓名. 题名[M]. 译者姓名, 译. 出版地: 出版社, 出版年份.”,如“Freud S. 精神分析引论[M]. 高觉敷, 译. 北京: 商务印书馆, 2025.”。
- 未正式出版的著作(如会议论文集、内部资料):需注明“会议录”“内部资料”等,并补充出版者信息,如“中国教育学会. 2025年教育学术年会论文集[C]. 内部出版, 2025.”。
注意事项
- 一致性:同一文献中所有参考文献格式需统一,避免混用不同标准(如GB/T 7714与APA混用)。
- 准确性:责任者姓名、题名、出版信息等需与原始文献核对,避免因笔误导致引用失效。
- 时效性:优先引用最新版本或近5年的研究成果,经典文献可适当放宽时限。
- 细节规范:中文文献使用全角标点(如出版社前的冒号为全角“:”),西文文献使用半角标点;页码范围用短横线“-”连接(如“25-30”),不使用“至”或“to”。
相关问答FAQs
Q1: 主编著作与普通专著的参考文献格式有何区别?
A1: 核心区别在于责任者的标注方式,普通专著仅需标注作者(单一作者或第一作者),而主编著作需明确标注“主编”(如GB/T 7714中用“主编姓名”开头,APA中用“Eds.”表示多位主编),以区分著作的实际组织者与内容创作者,若著作存在编者(非主编),需根据格式要求在主编后补充编者信息(如“主编: 姓名; 编者: 姓名”),但一般情况下参考文献仅需标注核心责任者(主编)。
Q2: 如何引用无明确主编的著作(如工具书、百科全书)?
A2: 对于无明确主编的著作,需根据出版类型和责任者信息灵活处理:
- 若为机构组织编撰(如《中国大百科全书》),可标注机构名称作为责任者,格式为“机构名称. 题名[M]. 出版地: 出版社, 出版年份.”,如“中国大百科全书出版社. 中国大百科全书[M]. 北京: 中国大百科全书出版社, 2012.”。
- 若为匿名著作(如古代典籍、无署名工具书),可省略责任者,直接标注题名和出版信息,格式为“题名[M]. 出版地: 出版社, 出版年份.”,如“红楼梦[M]. 北京: 人民文学出版社, 1982.”。
- 若为连续出版物(如年鉴),需注明“编者”或“编辑部”,格式为“编者名称. 题名[出版类型]. 出版地: 出版社, 出版年份.”,如“北京年鉴编辑部. 北京年鉴[M]. 北京: 北京年鉴社, 2025.”。
