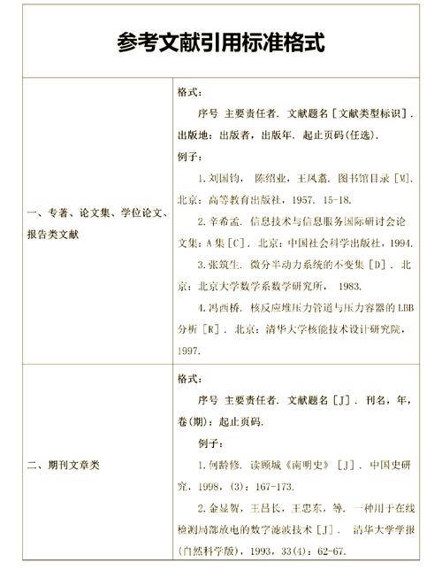
在学术写作中,引用参考文献是确保论文严谨性、可追溯性的关键环节,也是尊重他人研究成果、避免抄袭的重要体现,参考文献在文中的表示方法需遵循特定的规范,不同学科、期刊或机构可能采用不同的引用格式,但核心原则是清晰、准确、一致,以下将详细阐述引用参考文献在文中的常见表示方法、注意事项及实践应用。

文中引用的基本形式
文中引用通常以括注、数字编码或作者姓名等形式出现,目的是让读者快速识别文献来源,并在文末的参考文献列表中找到完整信息,主流的引用格式包括APA、MLA、Chicago、GB/T 7714等,每种格式在文中的表示方式存在差异。
作者-年份制(APA格式为例)
APA格式常用“作者(年份)”的形式,“研究表明,气候变化对生物多样性产生显著影响(Smith, 2025)”,若引用多个作者,需列出所有作者,用逗号分隔;若超过20人,可列出前19名作者加“et al.”,对于直接引用,需标注具体页码,如:“Smith(2025, p. 45)指出……”,若同一作者同年有多篇文献,需用字母区分,如(Smith, 2025a)、(Smith, 2025b)。
数字顺序制(温哥华格式为例)
温哥华格式按文献在文中出现的先后顺序用阿拉伯数字标注,如:“已有研究证实,微生物在土壤养分循环中发挥关键作用[1]。” 若引用多篇文献,可用逗号分隔数字,如“[2,3]”;若连续引用多篇文献,可用范围表示,如“[4-6]”,数字标注通常位于句末标点符号之前,或根据期刊要求置于句中作者姓名后。
注释- bibliography制(Chicago格式为例)
Chicago格式分为注释体系和作者-年份体系,注释体系使用脚注或尾注,“参见John Doe, Climate Change and Ecosystems (New York: Academic Press, 2025), 56.” 作者-年份体系则类似APA格式,如“(Doe 2025, 56)”。

国标GB/T 7714格式
我国国家标准GB/T 7714-2025规定,文中引用可采用“作者-年份”制或顺序编码制。“张三等[1]通过实验发现……”,或“张三等(2025)通过实验发现……”,对于专著、论文集等,需标注页码,如“李四[2]15-16认为……”。
引用格式的选择与统一
选择引用格式时需考虑学科惯例、期刊要求或机构规定,社会科学领域多采用APA格式,医学领域常用温哥华格式,人文学科则倾向于MLA或Chicago格式,无论选择何种格式,全文必须统一,避免混用不同格式导致混乱。
以“作者-年份”制为例,需注意以下细节:
- 作者数量:1-2名作者需全部列出;3名及以上作者只列第一作者,后加“等”或“et al.”。
- 作者姓名:中文文献需写全名,英文文献仅需姓氏,首字母大写。
- 出版年份:放在作者姓名后的括号内,如(王五,2025);若引用未出版文献,可标注“in press”或“即将出版”。
- 间接引用:若引用他人转述的观点,需注明原始文献,如“转引自赵六(2025)”。
以顺序编码制为例,需注意:

- 编号规则:按文献在正文中出现的先后顺序连续编号,不得重复或跳号。
- 位置标注:通常标注在所引观点、数据或公式的右上角,如“……温室气体排放量持续上升[7]。”
- 多篇文献引用:若同时引用多篇文献,需用逗号分隔数字,如“[3,5,8]”;若连续引用,可用短横线连接,如“[10-12]”。
特殊情况的引用处理
- 多篇文献同一作者:若同一作者有不同年份的文献,需按年份排序,如(陈七,2025a; 2025b);若同年有多篇文献,需用字母区分,如(陈七,2025a; 2025b)。
- 团体作者:对于机构、组织等团体作者,首次出现时需写全称,如“(世界卫生组织,2025)”,后续可使用简称,如“(WHO, 2025)”。
- 网络资源:需标注作者(若有)、发布年份、标题、网址及访问日期,如“(中国互联网络信息中心,2025. 第51次中国互联网络发展状况统计报告. http://www.cnnic.cn/n4/2025/0309/c88-10728.html. 访问日期:2025-03-15)”。
- 个人通信:对于邮件、访谈等未公开的资料,需注明“(张三,个人通信,2025-05-10)”,并在参考文献列表中不列出。
引用格式的实践示例
以下通过表格对比不同格式下文中引用的表示方法:
| 引用场景 | APA格式 | 温哥华格式 | GB/T 7714格式 |
|---|---|---|---|
| 单一作者 | (Smith, 2025) | [1] | [1]或(张三,2025) |
| 两位作者 | (Smith & Jones, 2025) | [2,3] | [2,3]或(李四等,2025) |
| 三位及以上作者 | (Smith et al., 2025) | [4] | [4]或(王五等,2025) |
| 直接引用(带页码) | (Smith, 2025, p. 30) | [5](p. 30) | [5]30或(赵六,2025)30 |
| 多篇文献同一作者 | (Smith, 2025a; 2025b) | [6,7] | [6,7]或(钱七,2025a; 2025b) |
| 网络资源 | (Author, Year, para. 4) | [8] | [9]或(孙八,2025) |
引用注意事项
- 避免过度引用:引用需服务于论证,而非堆砌文献,确保每篇引用都与论点直接相关。
- 核实文献信息:引用前需核对作者、年份、标题等关键信息,避免因文献信息错误影响论文可信度。
- 区分直接引用与间接引用:直接引用需用引号标注,并精确到页码;间接引用需用自己的话转述,但仍需注明来源。
- 使用文献管理工具:EndNote、Zotero等工具可帮助自动生成文中引用和参考文献列表,减少格式错误。
相关问答FAQs
问题1:同一篇文献在文中多次引用时,是否需要重复标注?
解答:不需要,在首次引用时标注完整信息(如作者、年份或编号),后续引用可直接使用相同编号或“同[3]”等简化形式,在APA格式中,若某篇文献在文中多次出现,首次用(Smith, 2025),后续可直接用(Smith, 2025)或“同上”。
问题2:如何处理未公开发表的文献引用?
解答:未公开发表的文献(如手稿、会议摘要、个人通信等)需谨慎引用,若引用个人通信,需注明作者、通信方式及日期,如“(李九,个人访谈,2025-04-10)”,并在参考文献列表中不列出,对于未出版的手稿或预印本,可标注为“unpublished manuscript”或“preprint”,并提供获取途径,如“(王十,未出版手稿,Department of Biology, XX University)”。
