知网论文的参考文献格式是学术写作中规范引用他人研究成果的重要依据,其遵循国家标准《信息与文献 参考文献著录规则》(GB/T 7714—2025),同时结合中国知网(CNKI)的检索与展示特点形成了一套统一、严谨的体系,正确使用参考文献格式不仅体现了学术研究的严谨性,也有助于读者追溯文献来源、验证研究内容,同时也是避免学术不端的基本要求,以下从整体结构、常见文献类型著录规则、注意事项及示例等方面进行详细说明。

参考文献的整体结构与基本要素
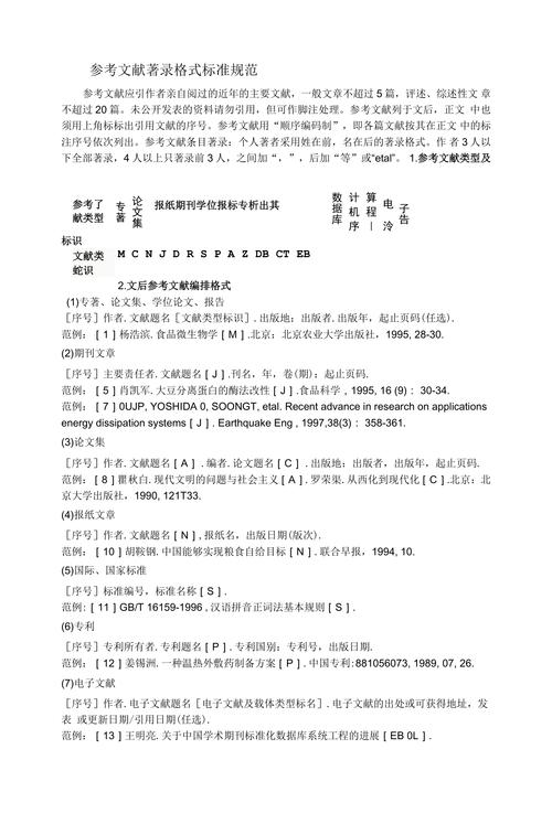
知网论文的参考文献通常采用顺序编码制,即在正文中引用文献处按出现顺序用阿拉伯数字连续编码(如[1]、[2]…),并在文末的“参考文献”列表中按编码顺序依次列出,每条参考文献均需包含必备要素,确保信息完整、可追溯,基本要素包括:主要责任者(作者)、题名(文献名称)、文献类型标识、出版项(出版地、出版者、出版年)、页码(对于析出文献)等,文献类型标识通过字母标注,如普通图书[M]、期刊文章[J]、学位论文[D]等,具体需根据文献载体选择。
常见文献类型的著录格式与示例
不同类型的文献在著录时格式存在差异,以下针对学术写作中高频出现的文献类型,分别说明其著录规则及示例。
普通图书(专著)
普通图书的著录格式为:[序号] 主要责任者. 题名[M]. 版本项(第1版不注). 出版地: 出版者, 出版年: 引文页码.
- 说明:主要责任者不超过3个时全部列出,超过3个时只列前3个,后加“等”(英文用“et al.”);出版地需具体到城市(如“北京”“上海”),对同名出版社需在出版地后加省份(如“北京: 人民出版社”“南京: 江苏人民出版社”);引文页码仅当引用书中具体内容时需标注。
- 示例:
[1] 刘国钧, 陈绍业, 王凤翥. 图书馆目录[M]. 北京: 高等教育出版社, 1957: 15-18.
[2] 昂温 G, 昂温 P S. 外国出版史[M]. 陈生铮, 译. 北京: 中国书籍出版社, 1988.
期刊文章
期刊文章的著录格式为:[序号] 主要责任者. 文献题名[J]. 期刊名, 年, 卷(期): 起止页码.

- 说明:期刊名需用全称,建议不加书名号;卷号(期号)格式为“年, 卷(期)”,如“2025, 35(2)”;无卷号时仅注期号,如“2025(4)”;页码需完整标注起止页码,仅1页时注“1”,转页时用“1-3, 5”表示。
- 示例:
[3] 李炳穆. 理想的图书馆员和信息专家的素质与形象[J]. 图书情报工作, 2000, 44(2): 5-8.
[4] KANAMORI H. Shallow water source of the tsunami generated by the 2011 Tohoku-Oki earthquake[J]. Earth, Planets and Space, 2025, 73(1): 1-12.
学位论文
学位论文的著录格式为:[序号] 主要责任者. 题名[D]. 保存地点: 保存单位, 年份.
- 说明:保存地点指学位授予单位所在城市,保存单位为大学全称(如“北京大学”“清华大学”)。
- 示例:
[5] 张志祥. 间断动力系统的随机扰动及其在守恒律方程中的应用[D]. 北京: 北京大学数学学院, 1998.
会议论文集
会议论文集的著录格式为:[序号] 主要责任者. 文献题名[C]// 论文集主编. 论文集名. 出版地: 出版者, 出版年: 起止页码.
- 说明:若论文集有独立主编,需标注“//”后接主编及论文集名;无主编时可省略。
- 示例:
[6] 钟文发. 非线性规划在可燃毒物配置中的应用[C]// 赵玮. 运筹学的理论与应用: 中国运筹学会第五届大会论文集. 西安: 西安电子科技大学出版社, 1996: 468-471.
电子文献
电子文献的著录格式为:[序号] 主要责任者. 题名[文献类型标识/文献载体标识]. (更新或修改日期)[引用日期]. 获取和访问路径.
- 说明:文献类型标识如[M/J/D]等,载体标识如[OL/DB/CD]等;更新日期格式为“YYYY-MM-DD”,引用日期格式同;获取路径需为可直接访问的链接(如URL),若为数据库文献需注明数据库名称。
- 示例:
[7] 萧钰. 出版业信息化迈入快车道[EB/OL]. (2001-12-19)[2002-04-15]. http://www.creader.com/news/20011219/200112190019.html.
[8] 中国互联网络信息中心. 第51次中国互联网络发展状况统计报告[R/OL]. (2025-02-28)[2025-06-15]. http://www.cnnic.net.cn/n4/2025/0228/c88-10842.html.
专利文献
专利文献的著录格式为:[序号] 专利申请者. 专利题名: 专利国别, 专利号[P]. 公告日期或公开日期.

- 说明:专利申请者个人时需注明“姓名”,机构时用全称;专利国别用字母代码(如“中国CN”“美国US”)。
- 示例:
[9] 姜锡洲. 一种温热外敷药制备方案: 中国, 88105607.3[P]. 1989-07-26.
报告
报告的著录格式为:[序号] 主要责任者. 题名[R]. 出版地: 出版者, 出版年.
- 示例:
[10] World Health Organization. WHO coronavirus (COVID-19) dashboard[R/OL]. (2025-06-01)[2025-06-15]. https://covid19.who.int/.
参考文献著录的注意事项
- 作者署名规范:作者姓名之间用逗号“,”分隔,西文作者姓全大写,名缩写(如“SMITH A B”);机构作者需用全称,不简写。
- 标点符号统一:所有标点符号需为半角格式,注意中英文标点区别(如中文用“.”,英文用“.”);题名后不加标点,出版项后用“:”或“,”分隔。
- 文献类型标识准确:根据文献实际载体选择标识,如期刊文章用“[J]”,电子期刊需同时标注“[J/OL]”,避免混淆。
- 页码完整性与一致性:正文中引用的页码需与参考文献列表中的页码对应,转页时需完整标注,避免仅注起始页。
- 避免重复引用:同一文献在正文中多次引用时,只列1条参考文献,序号不变;不同文献序号按出现顺序连续编码,不跳号。
参考文献类型与标识对照表
为便于快速识别文献类型,以下列出常见文献类型标识及对应的载体标识(电子文献):
| 文献类型 | 标识代码 | 载体标识(电子文献) | 示例 |
|---|---|---|---|
| 普通图书 | [M] | [M/OL] | 专著、教材等 |
| 期刊文章 | [J] | [J/OL] | 学术期刊论文 |
| 学位论文 | [D] | [D/OL] | 博士/硕士学位论文 |
| 会议论文 | [C] | [C/OL] | 会议论文集文章 |
| 报告 | [R] | [R/OL] | 研究报告、技术报告 |
| 专利 | [P] | [P/OL] | 发明专利、实用新型专利 |
| 报纸文章 | [N] | [N/OL] | 报纸新闻报道 |
| 标准 | [S] | [S/OL] | 国家标准、行业标准 |
| 数据库 | [DB] | [DB/OL] | 学术数据库(如CNKI、万方) |
| 电子公告 | [EB] | [EB/OL] | 网络公告、新闻 |
相关问答FAQs
问题1:知网参考文献中,英文作者姓名的著录格式有什么要求?
解答:英文作者姓名需采用“姓全大写+名缩写”的格式,姓与名之间用空格分隔,多名作者之间用逗号“,”分隔,最后两位作者之间用“and”连接(西文文献)。“SMITH A B, JOHNSON C D, and WILLIAMSON E F.”;若作者超过3人,只列前3位,后加“et al.”,机构作者需用全称,不缩写,如“AMERICAN MEDICAL ASSOCIATION”。
问题2:引用网络文献时,获取和访问路径需要注意哪些细节?
解答:引用网络文献时,获取和访问路径需确保准确、完整且可直接访问,具体要求如下:(1)优先使用DOI(数字对象唯一标识符)或稳定URL链接,若链接过长可使用短链接工具缩短,但需确保可正常打开;(2)若文献来自数据库(如中国知网、Web of Science),需注明数据库名称及访问路径(如“http://www.cnki.net/kcms/detail/xxx.aspx”);(3)对于动态网页(如政府报告、新闻),需标注引用日期,格式为“[引用日期]”(如“[2025-06-15]”),确保文献可追溯;(4)避免使用失效链接或需付费才能访问的路径,优先选择开放获取资源。
