小篮球论文参考文献格式是学术写作中规范引用他人研究成果的重要依据,其严谨性直接影响论文的可信度和学术价值,在撰写小篮球相关论文时,参考文献需遵循统一的格式要求,确保信息完整、来源可靠,并符合学术规范,以下从格式规范、常见类型示例、注意事项及实际应用场景等方面展开详细说明。

参考文献格式规范概述
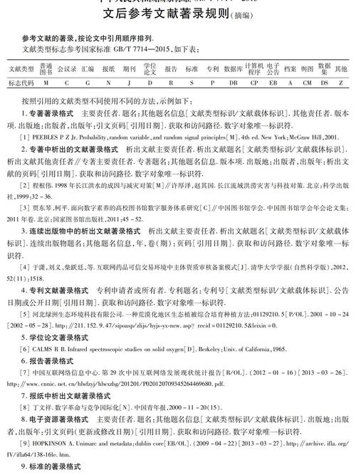
参考文献格式通常依据国家标准(如GB/T 7714-2025《信息与文献 参考文献著录规则》)或特定期刊、机构的要求执行,核心要素包括:作者、题名、文献类型标识、出版项(出版地、出版社、出版年)、页码、获取路径等,不同文献类型(期刊、专著、学位论文、网络资源等)的著录方式存在差异,需分别对应规范。
总体原则
- 作者署名:多位作者间用逗号分隔,超过3人时可只列前3人,后加“等”(英文用“et al.”);作者姓名采用姓前名后的格式,姓全大写,名首字母大写(如:张三写为ZHANG San,李四写为LI Si)。
- 题名信息:题名需完整,包括副标题(若有);文献类型标识用方括号标注,如期刊[J]、专著[M]、学位论文[D]、标准[S]等。
- 出版项:期刊需注明卷(期)、起止页码;专著需注明出版地、出版社、出版年;网络资源需注明更新或引用日期及获取路径(DOI或URL)。
- 标点符号:采用中文全角或英文半角格式需统一,作者间用逗号,题名后用冒号,出版项后用逗号,页码用“-”连接。
常见文献类型著录格式示例
学术期刊
格式:[序号] 作者. 题名[J]. 期刊名, 出版年, 卷号(期号): 起止页码.
示例:
[1] 王建国, 李红, 张伟, 等. 小篮球运动对儿童身体素质影响的实验研究[J]. 体育科学, 2025, 40(5): 68-75.
[2] Smith J, Brown A, Johnson L, et al. Youth Basketball Training Methods: A Comparative Study[J]. Journal of Sports Science, 2025, 37(3): 215-223.
专著
格式:[序号] 作者. 书名[M]. 出版地: 出版社, 出版年: 引文页码.
示例:
[3] 中国篮球协会. 小篮球教练员手册[M]. 北京: 人民体育出版社, 2025: 45-50.
[4] Li M. Youth Sports Development: Theory and Practice[M]. New York: Routledge, 2025: 112-120.
学位论文
格式:[序号] 作者. 题名[D]. 保存地点: 保存单位, 出版年.
示例:
[5] 陈晓. 小篮球运动在小学体育课程中的应用策略研究[D]. 上海: 上海体育学院, 2025.

会议论文
格式:[序号] 作者. 题名[C]//会议名称. 会议地点, 出版年: 起止页码.
示例:
[6] 赵敏, 刘洋. 小篮球赛事组织与管理模式探讨[C]//第20届全国体育科学大会论文集. 北京, 2025: 256-260.
网络资源
格式:[序号] 作者. 题名[EB/OL]. (更新日期)[引用日期]. 获取路径.
示例:
[7] 国家体育总局. 青少年“小篮球”运动推广实施方案[EB/OL]. (2025-03-15)[2025-10-01]. http://www.sport.gov.cn.
标准
格式:[序号] 标准号 标准名称[S]. 出版地: 出版社, 出版年.
示例:
[8] GB/T 34289-2025 小篮球器材[S]. 北京: 中国标准出版社, 2025.
参考文献著录注意事项
文献类型标识的准确性
不同文献类型需对应正确的标识代码,如期刊[J]、专著[M]、学位论文[D]、网络资源[EB/OL]等,避免混用(如将期刊标为[M])。

作者与题名的完整性
- 作者姓名需与文献原文一致,外国人名遵循“姓前名后”原则;
- 题名需完整,包括副标题(如“小篮球运动对8-10岁儿童协调能力的影响——基于XX市小学的实验研究”),不可随意删减。
出版项的规范性
- 期刊需注明卷号和期号,卷号用阿拉伯数字加粗(如40),期号用括号标注(如(5));
- 专著的出版地需明确到城市(如北京、上海),若出版社所在地与城市同名(如“中国林业出版社”所在地为北京),可省略城市名。
网络资源的著录要求
- 网络文献需注明更新日期(如(2025-03-15))和引用日期(如[2025-10-01]);
- 获取路径需使用完整URL,优先选择DOI链接(如https://doi.org/xxxx),若无可使用普通网址,但需确保链接有效。
序号的连续性与对应性 中需按引用顺序用[1][2][3]……标注,文末列表序号需与正文引用一一对应,不可遗漏或重复。
参考文献格式在小篮球论文中的实际应用
以一篇题为《小篮球运动对小学生团队协作能力培养的实证研究》的论文为例,其参考文献部分可按以下格式呈现:
[1] 教育部. 关于进一步加强青少年体育增强青少年体质的意见[Z]. 2007-05-07.
[2] 中国篮球协会. 小篮球规则(2025年版)[S]. 北京: 人民体育出版社, 2025.
[3] 张磊, 王芳. 小篮球教学对小学生社会适应能力的影响[J]. 体育教学, 2025, 41(6): 45-48.
[4] Brown T, Davis P. Team Building in Youth Sports: A Practical Guide[M]. London: Routledge, 2025: 78-85.
[5] 刘洋. 小篮球运动在小学体育课程中的推广路径研究[D]. 武汉: 武汉体育学院, 2025.
[6] 国家体育总局群体司. 全国青少年“小篮球”活动发展报告[R]. 北京: 国家体育总局, 2025.
[7] International Basketball Federation. Mini-Basketball Official Handbook[EB/OL]. (2025-09-01)[2025-10-01]. https://www.fiba.basketball.
通过规范的参考文献格式,既能体现论文研究的理论依据,也能方便读者追溯原文,增强学术严谨性。
相关问答FAQs
问题1:小篮球论文中引用网络文献时,是否需要标注访问日期?
解答:是的,根据GB/T 7714-2025标准,网络资源需在文献末尾标注引用日期(格式为[YYYY-MM-DD]),以体现文献时效性,引用中国篮球协会官网发布的《小篮球训练指南》,需注明“(2025-01-15)[2025-10-01]”,前者为文献更新日期,后者为作者查阅文献的日期。
问题2:如果参考文献作者超过3人,如何规范著录?
解答:当文献作者超过3人时,只列出前3位作者,其后加“等”(中文文献)或“et al.”(英文文献)。“李明, 张强, 王磊, 等. 小篮球运动员选材指标体系研究[J]. 体育科研, 2025, 43(2): 112-120.” 英文文献示例:“Johnson R, Williams K, Brown M, et al. Talent Identification in Youth Basketball[J]. Journal of Sports Medicine, 2025, 51(4): 345-352.”
小篮球论文参考文献格式需严格遵循学术规范,确保文献类型、作者、题名、出版项等要素准确无误,通过规范的引用提升论文的学术质量和可信度。
