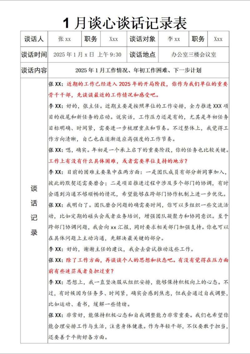
职工思想教育谈话记录

谈话时间:2025年10月26日 上午9:00-10:30
谈话地点:公司三楼会议室
谈话人:李明(人力资源部经理)
谈话对象:张伟(生产部一线员工)
记录人:王芳(人力资源部专员)
谈话背景:
近期生产部出现产品质量波动,张伟作为班组骨干,近期工作积极性有所下降,且连续两次出现迟到现象,部门负责人反映其情绪较为低落,为及时了解员工思想动态,帮助解决实际困难,人力资源部联合生产部开展此次思想教育谈话。
谈话主要内容:
近期工作表现反馈
李明经理首先肯定了张伟入职三年来的工作成绩,特别是在2025年公司技术比武中获得“操作能手”称号,其负责的生产线合格率长期保持在98%以上,随后,李明指出近期观察到的问题:“近一个月,你的考勤有两次迟到,且周三的产品抽检中出现两起尺寸偏差,虽然未造成重大损失,但作为老员工,可能需要更注意细节。”

张伟解释:“最近确实状态不太好,孩子上幼儿园需要每天接送,加上母亲身体不适,晚上休息不太好,导致早上偶尔起晚,产品质量问题主要是新设备调试期间操作不熟练,我已经主动向班长申请了加班练习。”
思想动态与诉求了解
李明:“工作或生活中遇到什么困难可以和公司沟通,我们尽量提供帮助。”
张伟:“感谢公司关心,主要是母亲住院的医药费压力较大,加上孩子教育支出,目前经济上有些紧张,新设备培训时,理论部分有些跟不上,担心影响后续工作。”
李明详细记录了诉求,并现场联系财务部同事说明情况,告知张伟公司“困难职工互助基金”可申请补助,同时协调技术部下周安排新设备实操专项培训,由专人一对一指导。

政策宣导与责任教育
李明结合公司近期发布的《员工行为规范修订版》,强调:“作为党员(张伟于2025年入党),你不仅要做好本职工作,更要发挥先锋模范作用,比如考勤问题,虽然事出有因,但其他员工可能会效仿,影响团队纪律。”
张伟:“我确实忽略了这一点,作为党员更应该严格要求自己,今后我会提前规划时间,避免类似情况发生。”
针对产品质量问题,李明结合“工匠精神”案例,指出:“一线员工是产品质量的第一道防线,每一个操作都关系到公司声誉和客户信任,这次偏差虽然小,但反映出对新工艺的重视程度不够,需要从思想上绷紧这根弦。”
改进措施与目标设定
经沟通,双方达成以下共识:
- 考勤改进:张伟承诺每日提前30分钟出门,如遇特殊情况需提前向部门负责人请假;人力资源部协助协调弹性考勤试点,符合条件的员工可申请错峰上下班。
- 技能提升:张伟每周参加2次技术部组织的实操培训,每月提交学习心得;生产部安排其参与新设备调试小组,加速熟悉流程。
- 思想建设:张伟作为党小组组长,需在11月组织一次“质量意识”主题学习会,结合自身工作谈体会。
谈话总结:
李明总结:“公司始终重视员工成长,希望你能正视当前困难,把压力转化为动力,思想上要牢记党员身份,行动上要以更高标准要求自己,遇到问题及时沟通,我们共同解决。”
张伟表示:“感谢组织的关心和帮助,我一定会调整好状态,改进不足,在岗位上继续发挥带头作用,不辜负公司的培养。”
后续跟进计划:
| 跟进事项 | 责任人 | 时间节点 | 完成情况 |
|------------------|----------|------------|------------|
| 困难职工补助申请 | 王芳 | 11月5日前 | 已提交材料 |
| 新设备实操培训 | 赵强(技术部) | 11月起每周三 | 进行中 |
| 弹性考勤审批 | 李明 | 11月10日前 | 已批准 |
| 党小组主题学习 | 张伟 | 11月20日前 | 待完成 |
谈话人签字:李明
谈话对象签字:张伟
记录人签字:王芳
日期:2025年10月26日
相关问答FAQs
问:职工思想教育谈话的主要目的是什么?
答:职工思想教育谈话的目的主要包括三方面:一是及时了解员工的思想动态、工作困难及诉求,帮助解决实际问题,增强员工归属感;二是通过政策宣导、案例教育等方式,引导员工树立正确的价值观和职业观,强化责任意识和团队纪律;三是针对员工工作中存在的问题,共同制定改进措施,促进个人成长与企业发展同频共振,最终实现员工与企业共同进步。
问:如何确保思想教育谈话的效果落到实处?
答:确保谈话效果需从四方面入手:一是做好前期准备,谈话前通过部门负责人、日常观察等方式掌握员工基本情况,明确谈话重点;二是注重双向沟通,避免“单向说教”,鼓励员工表达真实想法,建立信任关系;三是制定可量化的改进计划,明确责任人和时间节点,避免“空泛承诺”;四是加强后续跟踪,通过定期回访、检查任务完成情况等方式,确保问题得到有效解决,对持续改进的员工给予肯定和激励,形成“谈话-改进-提升”的闭环管理。
