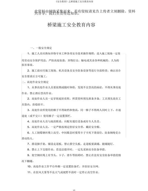
安全常规教育是企业、学校及各类组织保障人员生命财产安全、维护正常运营秩序的基础性工作,其核心在于通过系统化、常态化的宣讲与培训,使全体人员掌握必要的安全知识、技能和应急处置能力,树立“安全第一、预防为主、防范胜于救灾”的理念,以下从安全常规教育的意义、核心内容、实施方式及保障机制等方面展开详细阐述。

安全常规教育的核心意义
安全常规教育并非形式化的流程,而是贯穿于生产经营、学习生活全过程的“生命线”,它是法律法规的明确要求,《中华人民共和国安全生产法》《消防法》等均规定,单位必须对从业人员进行安全生产教育和培训,未经教育培训合格的人员不得上岗作业,安全意识薄弱、操作不当是引发事故的主要原因,据应急管理部数据,约80%的生产安全事故源于“三违”(违章指挥、违章作业、违反劳动纪律)行为,而通过持续教育可有效降低此类风险,安全教育的普及还能提升全员应急避险能力,在火灾、地震、突发公共卫生事件等紧急情况下,最大限度减少人员伤亡和财产损失。
安全常规教育的核心内容体系
安全常规教育需覆盖“意识培养—知识普及—技能训练—应急演练”四个维度,具体内容可根据行业特性(如制造业、建筑、学校、商场等)调整侧重,但以下模块为通用基础:
(一)安全意识与法律法规教育
- 思想层面:树立“安全是最大效益”“隐患就是事故”的理念,强调“人人都是安全第一责任人”,通过典型事故案例警示(如违规操作导致的生产事故、电气火灾等),剖析事故原因及后果,增强敬畏心理。
- 法规层面:解读《安全生产法》《消防法》《职业病防治法》等核心法规中与岗位相关的条款,明确从业人员的安全权利(如知情权、拒绝违章指挥权)和义务(如遵守安全规程、正确佩戴劳保用品)。
(二)通用安全知识普及
- 消防安全:
- 火灾成因(电气、易燃物、违规动火等)及预防措施;
- 消防器材使用(灭火器“提、拔、握、压”四步法、消防栓操作);
- 疏散逃生技巧(低姿捂鼻、不乘坐电梯、熟悉疏散通道)。
- 用电安全:
- 电气设备“接地、绝缘、屏护”三大保护;
- 触电急救(切断电源、心肺复苏);
- 禁止私拉乱接、湿手操作电器等日常规范。
- 机械操作安全(制造业、建筑业适用):
- 设备安全防护装置(如防护罩、急停按钮)的作用与检查;
- 操作前“班前检查”流程(确认设备状态、劳保用品穿戴);
- 禁止在设备运行时进行维修、清洁等危险动作。
- 化学品安全(涉及危化品行业):
- 化学品MSDS(安全技术说明书)解读,识别健康危害与燃爆特性;
- 泄漏应急处置(吸附、围堵、通风)及个人防护(防毒面具、防化服)。
(三)岗位安全技能培训
针对不同岗位制定差异化培训内容,如:
- 办公室人员:办公用电安全、文件柜防倾倒、应急疏散路线熟悉;
- 车间操作工:设备操作规程、工具点检标准、劳动防护用品(安全帽、防护眼镜、安全鞋)正确佩戴;
- 仓库管理员:货物堆码规范(“五距”要求:顶距、灯距、墙距、柱距、垛距)、防火防爆管理。
(四)应急处置与演练
- 预案学习:针对火灾、触电、化学品泄漏、人员受伤等常见场景,明确报警流程、人员分工、处置步骤;
- 实战演练:每半年至少组织1次综合性应急演练(如消防疏散演练),每季度开展专项演练(如心肺复苏、灭火器使用),确保全员掌握“会报警、会疏散、会扑救初起火灾、会自救互救”。
安全常规教育的实施方式
为避免教育流于形式,需采用多样化、互动性强的实施方式:

- 分层分类培训:
- 新员工入职教育:覆盖“三级安全教育”(公司级、部门级、班组级),考核合格后方可上岗;
- 转岗/复岗员工:针对新岗位风险进行专项培训;
- 管理层:侧重安全责任落实、隐患排查治理方法。
- 多媒体教学:通过PPT、短视频、VR事故模拟(如虚拟火灾逃生场景)增强直观性,避免“照本宣科”。
- 案例教学与情景模拟:选取本单位或同行业近期事故案例,组织讨论“如果当时你会怎么做”;设置模拟场景(如“车间发现裸露电线”),让员工现场处置并点评。
- 常态化宣传:利用班前会、宣传栏、企业微信群等渠道,每日推送“安全小贴士”;每月开展“安全知识竞赛”“隐患随手拍”活动,营造“人人讲安全、事事为安全”的氛围。
安全常规教育的保障机制
- 责任体系:明确安全管理部门为牵头单位,各部门负责人为本部门安全教育第一责任人,将教育参与率、考核合格率纳入绩效考核。
- 资源保障:编制标准化培训教材(图文并茂、通俗易懂),配备模拟教具(灭火器模型、急救假人等),确保教育经费投入。
- 效果评估:通过闭卷考试、实操考核、员工访谈等方式评估教育效果,对考核不合格者“回炉再造”,并持续优化教育内容(如根据季节调整夏季防暑、冬季防火重点)。
相关问答FAQs
Q1:安全常规教育需要多长时间开展一次?
A:安全常规教育需常态化开展,具体频率可结合岗位风险确定:新员工“三级安全教育”不得少于24学时(公司级8学时、部门级8学时、班组级8学时);在岗员工每年再培训时间不得少于8学时;高危行业(如矿山、建筑施工)员工每年再培训时间不得少于20学时,节假日前、季节变换(如雨季防汛、冬季防火)时需增加专项教育,确保安全意识不松懈。
Q2:如何判断安全常规教育是否有效?
A:教育效果需通过“过程+结果”双重评估:过程评估包括培训出勤率、员工参与互动情况(如提问、演练积极性);结果评估可从三方面衡量:一是知识掌握程度(通过考试合格率,目标≥95%);二是行为改变(如现场检查发现“三违”行为数量下降率);三是事故指标(如轻微事故发生率、隐患整改及时率是否降低),若员工能主动识别隐患、规范操作,并在模拟演练中快速响应,则表明教育取得实效。

