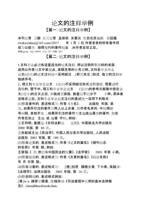
在撰写毕业论文时,参考文献注释是确保学术规范、体现研究严谨性的重要环节,它不仅能够明确标注他人研究成果的来源,还能帮助读者追溯文献、验证论点,同时避免抄袭嫌疑,以下从参考文献注释的基本概念、常见格式规范、实际操作步骤及注意事项等方面展开详细说明。

参考文献注释的基本概念与重要性
参考文献注释是指在学术论文中,对引用或参考的他人已发表的文献(包括著作、期刊文章、学位论文、网络资源等)进行详细标注的过程,其核心目的是尊重知识产权,通过统一规范的格式呈现文献信息,既是对原作者劳动成果的认可,也为读者提供了进一步查阅资料的线索,在毕业论文中,参考文献的质量和规范性直接影响论文的学术评价,因此需严格遵循学校或学科的具体要求,确保注释的准确性和完整性。
常见参考文献注释格式规范
不同学科或出版机构对参考文献格式的要求存在差异,目前国内高校常用的格式主要包括GB/T 7714-2025《信息与文献 参考文献著录规则》、APA格式、MLA格式等,其中GB/T 7714-2025是国内毕业论文的主流规范,以下以GB/T 7714-2025为例,介绍常见文献类型的著录格式:
(一)期刊文章
格式:[序号] 作者. 题名[J]. 期刊名, 出版年份, 卷号(期号): 起止页码.
示例:[1] 张伟, 李红. 环境保护与经济发展的关系研究[J]. 中国人口·资源与环境, 2025, 30(5): 12-18.
(二)专著
格式:[序号] 作者. 书名[M]. 版本项(初版不注). 出版地: 出版者, 出版年: 引文页码.
示例:[2] 王晓明. 社会学导论[M]. 2版. 北京: 人民出版社, 2025: 45-50.

(三)学位论文
格式:[序号] 作者. 题名[D]. 保存地点: 保存单位, 年份.
示例:[3] 刘芳. 城市化进程中的社区治理模式研究[D]. 上海: 复旦大学, 2025.
(四)电子文献
格式:[序号] 作者. 题名[EB/OL]. (更新或修改日期)[引用日期]. 获取和访问路径.
示例:[4] 国家统计局. 2025年国民经济和社会发展统计公报[EB/OL]. (2025-02-28)[2025-10-01]. http://www.stats.gov.cn/tjsj/zxfb/202502/t20250228_1892230.html.
(五)专利文献
格式:[序号] 专利申请者. 专利题名: 专利国别, 专利号[P]. 公告日期或公开日期.
示例:[5] 李强, 王磊. 一种节能环保材料制备方法: 中国, CN202510123456.1[P]. 2025-07-15.
参考文献注释的实际操作步骤
(一)文献收集与筛选
在论文写作初期,需通过学术数据库(如CNKI、万方、维普、Web of Science等)收集与研究主题相关的文献,并根据权威性、时效性、相关性筛选核心文献,避免引用低质量或过时资料。

(二)信息提取与记录
对筛选后的文献,准确提取必要信息:作者(多位作者用逗号分隔,超过3人可省略为“等.”)、题名、出版信息(期刊名、出版社、出版年)、页码、DOI号或获取路径等,建议使用文献管理工具(如EndNote、NoteExpress、Zotero)辅助记录,避免手动整理遗漏信息。
(三)格式排版与标注
- 文内标注:在引用处右上角用方括号标注序号,如“研究表明……[1]”,若为同一文献多次引用,可标注为“[1]”,若引用内容为原话,需加引号并注明页码,如“‘可持续发展是核心目标’[2](P.30)”。
- 文末列表:在论文结尾处“参考文献”部分,按序号升序排列文献信息,确保作者、题名、出版项等完整准确,不同文献类型用标识码区分(如[J]为期刊,[M]为专著)。
(四)校对与调整
完成初稿后,需逐一核对文内标注与文末列表的序号是否对应,文献信息是否有误(如作者姓名、出版年份、页码等),并检查格式是否符合学校要求(如字体、行距、标点符号等)。
注意事项
- 避免过度引用:参考文献需与论文内容紧密相关,避免堆砌无关文献,一般本科毕业论文参考文献数量为20-30篇,硕士论文30-50篇,博士论文50篇以上(具体以学校规定为准)。
- 区分引用与抄袭:直接引用需加引号并标注页码,间接引用需改写并注明来源,避免大段复制粘贴他人成果。
- 优先权威文献:优先引用核心期刊、知名出版社、权威机构的文献,慎用网络资源(如博客、论坛等),若引用需核实来源可靠性。
- 保持格式统一:同一篇论文中参考文献格式需完全统一,避免混用多种规范(如GB/T与APA混用),若学校未指定格式,建议优先采用GB/T 7714-2025。
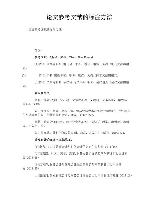
参考文献格式示例(GB/T 7714-2025)
为更直观展示,以下以表格形式汇总常见文献类型的著录要素:
| 文献类型 | 著录要素示例 |
|---|---|
| 期刊文章 | [1] 陈静, 赵阳. 数字经济对中小企业创新的影响[J]. 经济研究, 2025, 57(3): 88-95. |
| 专著 | [2] 刘洋. 人工智能伦理研究[M]. 北京: 科学出版社, 2025: 112-120. |
| 学位论文 | [3] 周琳. 农村电商发展模式探析[D]. 武汉: 华中农业大学, 2025. |
| 电子文献 | [4] 世界卫生组织. COVID-19疫情报告[EB/OL]. (2025-09-30)[2025-10-01]. https://www.who.int/emergencies/diseases/novel-coronavirus-2025. |
相关问答FAQs
问题1:毕业论文中是否可以引用未发表的个人观点或访谈资料?
解答:可以,但需在参考文献中明确标注来源类型,访谈资料可标注为“[序号] 被访者姓名. 访谈资料[R]. 访谈时间、地点.”;未发表的个人观点需获得作者授权,并标注为“[序号] 作者姓名. 未发表观点[Z]. 存地: 存单位, 年份.”,建议在论文中说明资料获取方式及伦理合规性(如匿名化处理)。
问题2:参考文献中的作者超过三位时,如何规范书写?
解答:根据GB/T 7714-2025规范,三位作者以内需全部列出,作者之间用逗号分隔;超过三位时,可只列出前三位作者,后加“等.”(英文文献用“et al.”),[1] 张三, 李四, 王五, 等. 论文题名[J]. 期刊名, 2025, 40(2): 10-15. 需注意,“等.”与“et al.”后不加标点符号,且全文格式需统一。
