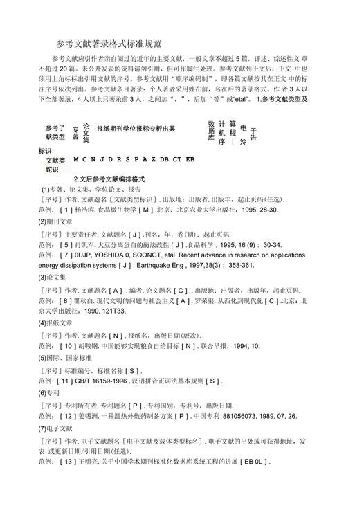
核心要素(所有格式都包含)
无论使用哪种格式,一篇完整的参考文献通常包含以下核心要素:

- 作者: 个人作者或团体作者。
- 发表年份: 文章、书籍等的出版年份。
- 文章、书籍等的完整标题。
- 来源信息:
- 期刊: 期刊名称、卷号、期号、页码。
- 会议: 会议名称、地点、页码。
- 书籍: 出版社、出版地。
- 网页/在线资源: 网站名称、URL、访问日期。
- 标识符: DOI (Digital Object Identifier) 或 URL。
常用参考文献格式详解
GB/T 7714-2025 (中国国家标准)
这是中国大陆高校和学术期刊最广泛使用的格式,规范且严谨。
基本格式:
[序号] 作者. 题名[文献类型标识]. 出版地: 出版者, 出版年: 引文页码[引用日期]. 获取和访问路径.
文献类型标识:
[M]- 专著(图书)[J]- 期刊文章[C]- 论文集[D]- 学位论文[R]- 报告[S]- 标准[EB/OL]- 在线公告/联机网络
【示例】

-
示例1:期刊文章
[1] STOICA I, SARKAN S, SHENKER S, et al. Chord: A scalable peer-to-peer lookup protocol for internet applications[J]. IEEE/ACM Transactions on Networking, 2003, 11(1): 17-32. 中文翻译: [1] STOICA I, SARKAN S, SHENKER S, 等. Chord: 一种用于互联网应用的可扩展对等查找协议[J]. IEEE/ACM 通信汇刊, 2003, 11(1): 17-32. 说明:
- 作者超过3个时,使用“等”或“et al.”。
- 期刊名建议用全称或标准缩写。
- 格式:
[序号] 作者. 题名[J]. 期刊名, 年, 卷(期): 起始页-结束页.
-
示例2:会议论文
[2] BRADNER S. RFC 2327: Session Description Protocol[S]. Internet Engineering Task Force (IETF), 1998. 中文翻译: [2] BRADNER S. RFC 2327: 会话描述协议[S]. 互联网工程任务组, 1998. 说明:
(图片来源网络,侵删)- RFC文档通常作为标准
[S]处理。 - 格式:
[序号] 作者. 题名[S]. 发布机构, 发布年份.
- RFC文档通常作为标准
-
示例3:书籍/专著
[3] PETERSON L L, DAVIE B S. 计算机网络: 系统方法[M]. 5版. 北京: 机械工业出版社, 2025. 说明:
[M]代表专著。- 格式:
[序号] 作者. 书名[M]. 版本(初版不写). 出版地: 出版社, 出版年.
-
示例4:在线资源/网页
[4] W3C. Web Hypertext Application Technology Working Group (WHATWG)[EB/OL]. (2025-11-14)[2025-11-20]. https://whatwg.org/. 说明:
[EB/OL]代表电子公告/在线资源。- 格式:
[序号] 作者. 题名[EB/OL]. (更新日期)[引用日期]. URL. - 注意:
[引用日期]是你访问该网页的日期,非常重要。
APA 7th (美国心理学会格式)
在国际社会科学、教育学、心理学等领域广泛使用,格式清晰,作者-年份引用法是其特点。
基本格式:
作者. (年份). 题名. *来源信息*.
【示例】
-
示例1:期刊文章
Peterson, L. L., & Davie, B. S. (2025). Computer networks: A systems approach (5th ed.). Morgan Kaufmann. 说明:
- 作者姓氏在前,名字首字母在后,两位作者用
&连接。 - 书名和期刊名使用斜体。
- 格式:
作者. (年份). *书名*. 出版地: 出版社.(如果是图书)
- 作者姓氏在前,名字首字母在后,两位作者用
-
示例2:期刊文章
Stoica, I., Morris, R., Karger, D., Kaashoek, M. F., & Balakrishnan, H. (2001). Chord: A scalable peer-to-peer lookup service for internet applications. IEEE/ACM Transactions on Networking, 9(1), 17–30. https://doi.org/10.1109/90.914874 说明:
- 格式:
作者. (年份). *文章标题*. *期刊名*, *卷*(期), 起始页-结束页. https://doi.org/... - DOI 是首选的永久链接,比URL更稳定。
- 格式:
-
示例3:RFC文档
Bradner, S. (1998). RFC 2327: Session Description Protocol. Internet Engineering Task Force. https://www.rfc-editor.org/info/rfc2327 说明:
- RFC作为技术报告处理,格式与报告类似。
- 格式:
作者. (年份). *RFC编号: RFC标题*. 发布机构. URL
-
示例4:在线资源
World Wide Web Consortium. (n.d.). Web Hypertext Application Technology Working Group (WHATWG). https://whatwg.org/ 说明:
n.d.代表 "no date"(无日期),如果网页没有明确的发布日期。- 格式:
作者. (n.d.). *网页标题*. URL
IEEE 格式
在电子工程、计算机科学等工程领域,尤其是IEEE会议和期刊中,这是绝对的标准。
基本格式:
[序号] 作者, "文章标题," *期刊名/会议名*, 卷, 期, 页码, 年份.
【示例】
-
示例1:期刊文章
I. Stoica, R. Morris, D. Karger, M. F. Kaashoek, and H. Balakrishnan, "Chord: A scalable peer-to-peer lookup protocol for internet applications," IEEE/ACM Transactions on Networking, vol. 11, no. 1, pp. 17–32, 2003. 说明:
- 作者名字缩写在前,姓氏在后,用逗号隔开,最后两位作者前加
and。 - 用引号括起,期刊名用斜体。
- 格式:
[序号] 作者缩写, "文章标题," *期刊名*, vol. 卷号, no. 期号, pp. 起始页-结束页, 年份. - 注意: 期刊的
vol.(卷) 和no.(期) 是必须的。
- 作者名字缩写在前,姓氏在后,用逗号隔开,最后两位作者前加
-
示例2:会议论文
V. Jacobson, "Congestion avoidance and control," in Proceedings of the ACM SIGCOMM '88 Conference on Applications, Technologies, Architectures, and Protocols for Computer Communication, Stanford, CA, USA, 1988, pp. 314–329. 说明:
- 会议论文需要包含会议名称、地点和年份。
- 格式:
[序号] 作者缩写, "文章标题," in *会议名称*, 地点, 年份, pp. 起始页-结束页.
-
示例3:书籍
L. L. Peterson and B. S. Davie, Computer Networks: A Systems Approach (5th ed.). Morgan Kaufmann, 2025. 说明:
- 格式:
[序号] 作者缩写, *书名* (版次). 出版地: 出版社, 年份.(IEEE通常省略出版地)
- 格式:
-
示例4:在线资源/网页
World Wide Web Consortium, "Web Hypertext Application Technology Working Group (WHATWG)," 2025. [Online]. Available: https://whatwg.org/. [Accessed: Nov. 20, 2025]. 说明:
- 格式:
[序号] 作者, "网页标题," 年份. [Online]. Available: URL. [Accessed: 访问月份缩写 日, 年份]. - 月份使用标准缩写,如 Jan., Feb., ..., Nov., Dec.
- 格式:
总结与建议
| 特点 | GB/T 7714-2025 | APA 7th | IEEE |
|---|---|---|---|
| 主要使用领域 | 中国大陆高校、期刊 | 社会科学、教育学、心理学 | 计算机科学、电子工程 |
| 引用方式 | [序号] 或 (作者, 年份) |
(作者, 年份) |
[序号] |
| 作者格式 | 姓 名 或 姓, 名 |
姓氏, 名字首字母 |
名字缩写, 姓氏 |
| 文献标识 | [M], [J], [S] 等 |
无特殊标识 | 无特殊标识 |
| 网络资源 | [引用日期] 和 URL |
DOI 优先,无 DOI 则用 URL | [Online]. Available: URL. [Accessed: ...] |
给你的建议:
- 确认目标要求:最重要的一步!务必查看你要投稿的期刊、会议或学校毕业论文的官方《作者指南》或《格式要求》,他们会明确规定使用哪种格式。
- IEEE 是首选:如果你是计算机专业的学生或研究者,并且目标会议/期刊是 IEEE 相关的,强烈建议你学习和使用 IEEE 格式,这是该领域的“通用语”。
- 使用文献管理工具:手动整理参考文献非常耗时且容易出错,强烈推荐使用 Zotero, EndNote, Mendeley 等文献管理软件,你只需在软件中正确导入文献信息,它就能自动生成符合各种格式(GB/T, APA, IEEE 等)的参考文献列表和文内引用,能极大提高效率和准确性。
希望这份详细的指南能帮助你!
