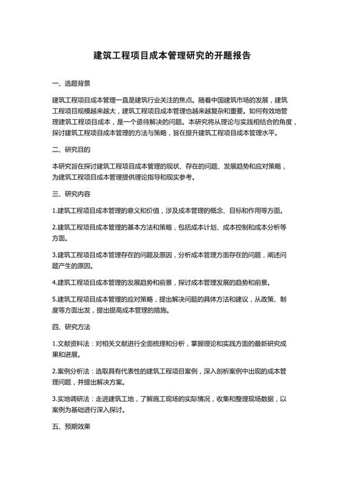
研究内容的核心构成要素
一份优秀的“研究内容”部分,应该像一个详细的作战地图,至少包含以下四个层次:

核心问题界定
这是研究的起点,你需要用一两句话清晰地阐述你的研究要解决的具体工程问题是什么,这个问题应该是具体的、明确的、有实际价值的,而不是宽泛的。
- 反例:“研究新型混凝土的性能。”(太宽泛)
- 正例:“研究再生骨料掺量对高性能混凝土抗压强度和耐久性的影响规律。”(具体、明确)
研究目标
基于核心问题,设定几个清晰、可衡量的研究目标,目标是你希望通过研究达到的最终成果,通常使用“动词+名词”的结构,如“揭示...规律”、“建立...模型”、“开发...技术”、“设计...系统”。
- 示例:
- 目标1:揭示不同再生骨料掺量(0%, 30%, 50%, 70%)对混凝土28天和90天抗压强度的影响规律。
- 目标2:评估再生混凝土的抗氯离子渗透性和抗冻融循环能力,确定其适用环境。
- 目标3:建立再生混凝土抗压强度与再生骨料掺量、水胶比之间的预测模型。
分解部分最核心、最详细的部分,你需要将上述研究目标分解为若干个具体的、可执行的研究任务或模块,每个任务都应该有明确的输入、过程和输出。
通常可以按照技术路线的逻辑顺序来组织,
- 理论分析/文献调研
- 方案设计/模型构建
- 实验研究/数值模拟
- 数据分析与优化
- 验证与应用
拟解决的关键问题
这是研究的难点和创新点所在,你需要指出在完成上述研究内容的过程中,预计会遇到哪些最困难、最核心的技术挑战,以及你初步打算如何攻克它们,这能体现你对问题的深刻思考和研究能力。

- 示例:
- 关键问题1:再生骨料表面附着的老旧水泥浆会引入大量微裂缝和杂质,如何有效改善其界面过渡区,是实现高性能再生混凝土的关键。
- 拟解决方案:采用“物理清洗+化学强化”的复合预处理工艺,并通过扫描电镜观察其微观结构变化。
- 关键问题2:再生混凝土性能影响因素众多,如何建立能准确反映其复杂非线性关系的预测模型。
- 拟解决方案:采用BP神经网络或支持向量机等智能算法,并结合正交试验设计方法进行建模和优化。
撰写技巧与注意事项
- 逻辑清晰,层层递进的安排应遵循从理论到实践、从宏观到微观、从基础到应用的逻辑顺序。
- 内容具体,避免空洞:多使用具体的参数、方法、步骤,不要说“进行性能测试”,而要说“按照《普通混凝土长期性能和耐久性能试验方法标准》(GB/T 50082)进行抗氯离子渗透试验(RCM法)”。
- 突出创新性:在“拟解决的关键问题”和“研究内容”中,要明确指出你的研究与前人工作的不同之处,是采用了新方法、新材料,还是解决了新问题。
- 量力而行,确保可行要与你的时间、经费、实验设备等资源相匹配,确保在规定的研究周期内能够完成。
- 语言精炼,术语准确:使用专业、规范的工程术语,表述要严谨、科学。
通用框架模板
你可以参考以下框架来撰写你的研究内容:
第三章 研究内容与技术路线
1 研究目标
- (目标1:总体描述要解决的核心问题和期望达成的成果)
- (目标2:具体描述要揭示的规律、建立的模型或开发的技术)
- (目标3:描述研究成果的应用价值或验证方式)
2 研究内容

- 2.1 相关理论与文献综述
(研究现状、关键技术瓶颈、现有解决方案的不足等)
- 2.2 [研究对象/系统]的方案设计与理论分析
(新型材料配方设计、结构优化设计、控制系统架构设计等)
- 2.3 [核心实验/模拟]的设计与实施
(详细描述实验方案、材料、设备、步骤,或数值模拟的模型、边界条件、求解方法等)
- 2.4 [关键性能/数据]的分析与模型构建
(描述如何处理实验数据,采用什么分析方法(如回归分析、方差分析、有限元后处理等),以及如何建立预测或优化模型)
- 2.5 [研究成果]的验证与应用前景分析
(描述如何验证你提出的方法或模型的正确性和有效性,并对其应用价值和局限性进行分析)
3 拟解决的关键问题
- 关键问题1: (问题描述)... 解决方案: (简要说明技术路径)
- 关键问题2: (问题描述)... 解决方案: (简要说明技术路径)
不同工程领域范例
范例1:土木工程类(如:高性能再生混凝土研究)
- 再生骨料特性提升技术研究:研究物理(如机械破碎、筛分)和化学(如酸碱溶液浸泡、聚合物浸渍)处理方法对再生骨料物理力学性能(压碎指标、吸水率、表观密度)的影响,确定最优预处理工艺。
- 再生混凝土配合比设计与力学性能研究:在基准混凝土配合比基础上,设置不同再生骨料掺量(0%, 20%, 40%, 60%, 80%)、不同水胶比(0.30, 0.35, 0.40)进行正交试验,测试并分析各组混凝土的坍落度、立方体抗压强度、抗折强度等基本力学性能。
- 再生混凝土耐久性性能研究:针对最优配合比的再生混凝土,进行抗氯离子渗透性(RCM法)、抗冻融循环、抗碳化等耐久性试验,评估其长期服役性能。
- 再生混凝土性能预测模型构建:基于试验数据,利用多元线性回归或BP神经网络方法,建立再生混凝土抗压强度与再生骨料掺量、水胶比之间的数学预测模型。
- 微观机理分析:通过扫描电子显微镜观察再生混凝土的界面过渡区微观结构,从微观层面揭示再生骨料对混凝土性能影响的内在机理。
范例2:机械工程类(如:基于机器视觉的零件缺陷检测系统研究)
- 系统总体方案设计:设计一套包括图像采集、图像处理、特征提取和缺陷分类的视觉检测系统硬件与软件架构。
- 图像采集与预处理技术研究:研究工业相机选型、光源布局方案,以获取高质量的零件表面图像,研究图像去噪(如中值滤波、高斯滤波)、增强(如直方图均衡化)等预处理算法,以消除环境干扰,突出缺陷特征。
- 缺陷特征提取方法研究:研究并比较传统图像处理方法(如边缘检测、纹理分析GLCM)与深度学习方法(如CNN)在提取缺陷特征(如尺寸、形状、纹理)方面的有效性。
- 缺陷智能分类模型构建与训练:构建一个基于卷积神经网络的缺陷分类模型,利用收集到的带标签缺陷图像数据集对模型进行训练和优化,实现对划痕、凹坑、裂纹等不同类型缺陷的自动识别。
- 系统集成与实验验证:将各模块集成,搭建实验平台,使用标准样件和实际生产线零件对系统的检测精度、速度和稳定性进行验证,并与人工检测结果进行对比分析。
范例3:电子信息工程类(如:面向智能家居的边缘计算网关设计)
- 智能家居系统需求分析与协议研究:分析当前主流智能家居设备(如温湿度传感器、智能开关、摄像头)的通信协议(如Zigbee, Wi-Fi, Bluetooth),研究异构网络数据融合与转换的技术需求。
- 网关硬件平台选型与设计:选择高性能嵌入式处理器(如ARM Cortex-A系列),设计包含多种无线通信模块(Wi-Fi/蓝牙/Zigbee)、存储模块和以太网接口的硬件电路原理图。
- 嵌入式操作系统与驱动移植:在硬件平台上移植轻量级实时操作系统(如FreeRTOS或Linux),并开发各无线通信模块的底层驱动程序。
- 边缘计算数据处理算法研究:研究在网关端实现数据预处理(如滤波、聚合)、本地决策(如异常事件检测、联动控制)的轻量化算法,以减少云端数据传输压力和响应延迟。
- 网关软件系统设计与验证:设计网关的应用软件架构,实现设备管理、数据上报、云端通信和本地控制等功能,搭建智能家居模拟环境,测试网关的稳定性、实时性和数据处理能力。
希望这份详细的指南和范例能帮助你清晰、规范地完成开题报告的“研究内容”部分!祝你开题顺利!
