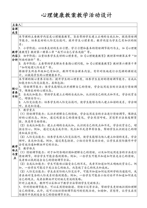
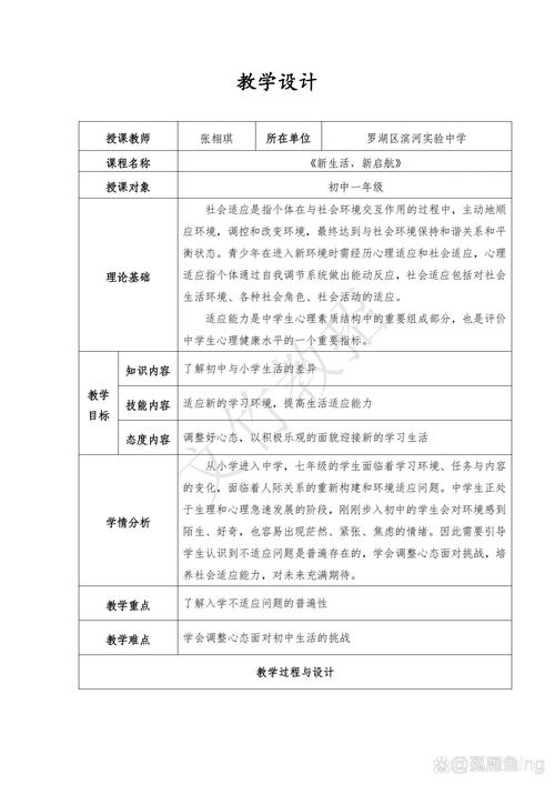
单亲家庭儿童心理健康教育教案旨在帮助单亲家庭的孩子建立健康的心理状态,增强应对生活变化的能力,促进其全面发展,本教案以“阳光成长,与爱同行”为主题,通过认知、情感、行为三个层面的引导,帮助孩子理解家庭结构的变化,学会接纳自我,培养积极情绪和人际交往能力。

教学目标
- 认知目标:帮助学生理解单亲家庭是家庭结构的一种形式,认识到父母分开不代表自己不被爱,消除对“不完整家庭”的误解。
- 情感目标:引导孩子表达内心的情绪(如失落、愤怒、自卑),学会接纳自己的感受,建立自我价值感。
- 行为目标:培养孩子积极应对困难的能力,学会与父母、同伴有效沟通,掌握简单的情绪调节方法。
教学对象
小学中高年级(8-12岁)单亲家庭儿童,可根据实际情况调整活动难度。
教学准备
- 材料:情绪卡片(画有开心、难过、生气等表情)、白纸、彩笔、“我的家庭树”模板、轻音乐、故事绘本《爸爸的爹地》或类似主题书籍。
- 环境:布置温馨的团体辅导室,桌椅呈圆形摆放,营造安全、放松的氛围。
- 人员:由心理健康教师或经过培训的辅导员带领,可邀请1-2名志愿者协助。
教学过程
(一)暖身活动:情绪猜猜乐(15分钟)
- 规则:教师展示情绪卡片,学生模仿卡片上的表情,其他学生猜情绪名称。
- 目的:活跃气氛,引导学生关注自身情绪,为后续情绪表达做铺垫。
- 引导语:“每个人都会有不同的情绪,今天我们就来和情绪做朋友,看看谁能最先猜到它的名字。”
(二)主题活动1:我的家庭树(20分钟)
- 操作:
- 学生在“我的家庭树”模板上画出自己的家庭成员(包括单方家长、祖父母、兄弟姐妹等)。
- 邀请3-4名学生分享自己的家庭树,教师强调:“每个家庭都是独特的,就像一棵树,枝叶繁茂或简单,都能茁壮成长。”
- 讨论问题:
- “你的家庭树有哪些特别的地方?”
- “你觉得单亲家庭和双亲家庭最大的区别是什么?有没有相同的地方?”
- 教师小结:家庭结构不同,但爱是相同的,父母分开是因为他们有新的生活选择,但这并不影响他们对你的爱。
(三)主题活动2:情绪垃圾桶与能量加油站(25分钟)
- 情绪垃圾桶:
- 学生将最近感到难过、生气的事情写在纸条上,揉成团投入“垃圾桶”(可准备一个装饰纸箱)。
- 教师随机抽取纸条(匿名),引导学生讨论:“如果是你的朋友遇到这种情况,你会怎么安慰他?”
- 能量加油站:
- 学生在便签纸上写下让自己开心的事情或自己的优点(如“我画画很棒”“妈妈夸我懂事”),贴在“加油站”海报上。
- 集体朗读便签内容,教师总结:“每个人都有不开心的时候,但也有很多小能量让我们重新快乐起来。”
(四)主题活动3:沟通小技巧(20分钟)
- 情景模拟:
设置情景(如“想和妈妈去公园,但妈妈很忙”“同学嘲笑我没有爸爸”),分组练习如何用“我信息”表达感受(如“我很希望你能陪我,因为我想和你分享快乐”)。
- 角色扮演:
学生扮演家长和孩子,练习有效沟通,教师点评并强调:“说出自己的感受,才能让别人更好地理解你。”
(五)结束活动:爱的抱抱(10分钟)
- 操作:全体学生手拉围成圈,教师说:“如果你觉得今天学到了新知识,就向左边的同学拥抱;如果你觉得心里更温暖了,就向右边的同学说‘你很棒’。”
- 教师发放“阳光成长卡”,鼓励学生每天记录一件开心的事,并约定下次活动的时间。
教学延伸
- 家庭作业:和父母一起制作“家庭纪念册”,记录温馨瞬间;每周与父母进行一次“心情对话”。
- 长期支持:建立单亲家庭儿童互助小组,定期开展团体活动;为家长提供亲子沟通技巧指导讲座。
注意事项
- 尊重隐私:活动中避免强迫学生分享不愿提及的家庭细节,对沉默的学生给予鼓励而非压力。
- 个体差异:对情绪反应强烈的学生,需课后单独沟通,必要时转介专业心理咨询。
- 正向引导:避免使用“破碎家庭”“不幸”等负面词汇,用“单亲家庭”“多元家庭”替代。
相关问答FAQs
问题1:单亲家庭的孩子容易出现哪些心理问题?如何早期识别?
解答:单亲家庭儿童可能出现的心理问题包括自卑、敏感、焦虑或攻击性行为,早期识别可通过观察孩子的情绪变化(如长期情绪低落、易怒)、社交退缩(不愿与同伴交往)、学业成绩突然下降等信号,若孩子频繁提及“都是我的错”“爸爸/妈妈不爱我了”等消极话语,需及时关注,教师和家长可通过耐心倾听、陪伴孩子参与兴趣活动,或寻求学校心理老师帮助,避免问题恶化。

问题2:如何在班级中营造对单亲家庭孩子的包容氛围?
解答:教师可通过班会开展“多元家庭”主题教育,引导学生理解家庭结构的多样性,强调“爱比形式更重要”,避免在班级活动中默认“双亲家庭”为标准(如要求“父母双方签字”时改为“主要监护人”),减少孩子的尴尬感,鼓励同伴互助,通过合作游戏、小组项目让孩子感受到集体的温暖,对孤立单亲家庭孩子的行为及时制止并引导,帮助所有孩子建立“每个人都是独一无二”的价值观。

