网上商店的物流配送是电子商务运营中的核心环节,直接关系到消费者的购物体验、商家的运营成本以及品牌的市场竞争力,随着互联网技术的飞速发展和电子商务规模的持续扩大,物流配送体系已从单纯的“送货上门”演变为集仓储管理、订单处理、运输调度、末端配送、信息追溯于一体的综合性服务系统,本文将从物流配送模式、技术应用、现存问题及优化策略等方面,对网上商店的物流配送进行深入研究。

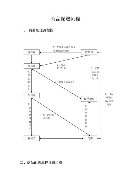
当前,网上商店的物流配送模式主要分为三种:自建物流、第三方物流(3PL)和物流联盟,自建物流以京东物流、苏宁物流为代表,商家通过自主建设仓储中心、配送团队和信息系统,实现对物流全流程的掌控,这种模式的优势在于服务质量可控、配送时效性强,尤其适合对物流要求较高的品类(如生鲜、家电)和大型电商平台,但其缺点也十分明显:前期投入巨大,仓储和配送网络的建设需要大量资金支持,且对于中小商家而言,自建物流的规模效应难以发挥,运营成本过高,第三方物流则是商家将物流业务外包给专业的物流公司,如顺丰、圆通、中通等,这是目前中小电商企业普遍采用的模式,第三方物流凭借其成熟的网络、专业的设备和丰富的经验,能够帮助商家降低物流成本,提高配送效率,但缺点在于商家对物流过程的控制力较弱,服务质量参差不齐,尤其在电商促销高峰期(如“双11”“618”),容易出现爆仓、延迟配送等问题,物流联盟模式则是多家企业共同组建物流联盟,共享仓储和配送资源,如菜鸟网络通过整合多家物流企业的资源,构建了一张覆盖全国的智能物流网络,这种模式既降低了单个企业的物流成本,又提升了整体物流效率,但联盟内部的利益分配和协同管理是关键挑战。
物流配送效率的提升离不开信息技术的支撑,大数据、人工智能、物联网等新兴技术的应用,正在深刻改变传统物流配送的面貌,在仓储环节,智能仓储系统通过AGV机器人、自动化分拣设备、智能货架等,实现了货物的自动化存储和分拣,大幅提升了仓储作业效率,京东亚洲一号智能物流中心,通过自动化设备实现了订单的“秒级处理”,分拣效率是人工的数倍,在运输环节,路径优化系统能够根据实时交通状况、订单分布和车辆载重等信息,为配送车辆规划最优路线,减少运输时间和燃油消耗,物联网技术则通过GPS定位、温湿度传感器等设备,实现了对运输过程的实时监控,尤其对生鲜、医药等对运输条件要求较高的商品,确保了商品在途质量安全,在末端配送环节,智能快递柜、无人机、无人车等新型配送方式的出现,有效解决了“最后一公里”的配送难题,智能快递柜实现了24小时自助取件,提高了配送效率和用户满意度;无人机和无人车则适合在偏远地区或交通拥堵场景下进行配送,降低了人力成本。
尽管网上商店的物流配送取得了显著进步,但仍面临诸多问题,物流成本居高不下,仓储成本、运输成本、人力成本持续上涨,尤其对于低客单价的商品,物流成本甚至可能吞噬商品利润。“最后一公里”配送难题突出,城市交通拥堵、配送地址分散、用户取货时间不固定等因素,导致末端配送效率低下,且易引发“快递爆仓”“丢件损件”等问题,物流服务质量参差不齐,不同物流企业的服务水平差异较大,部分企业存在配送不及时、服务态度差、售后响应慢等问题,影响了消费者的购物体验,绿色物流发展滞后,过度包装、包装材料不可降解、运输车辆尾气排放等问题,对环境造成了较大压力,不符合可持续发展的要求。
针对上述问题,可以从以下几个方面优化网上商店的物流配送体系,一是推动物流模式创新,商家应根据自身业务特点和规模,选择合适的物流模式,或采用“自建物流+第三方物流”的混合模式,实现优势互补,大型电商平台可自建区域仓储中心,将干线运输和末端配送外包给第三方物流企业,既能保证核心环节的控制力,又能降低整体运营成本,二是加强技术应用与智能化升级,加大对大数据、人工智能、物联网等技术的投入,构建智能物流平台,实现仓储、运输、配送全流程的数字化和智能化管理,通过大数据分析消费者购买行为,预测商品需求,实现库存的精准预测和智能补货;通过人工智能算法优化配送路径,提高车辆装载率和配送时效,三是优化“最后一公里”配送网络,整合社区便利店、物业、快递柜等社会资源,构建多元化的末端配送体系;推广共同配送模式,即多家物流企业共享末端配送资源,减少重复配送;探索“预售+仓配”模式,将商品提前部署到离消费者最近的仓库,实现订单的极速配送,四是发展绿色物流,推广使用环保包装材料,减少过度包装;优化运输路线,提高车辆装载率,降低能源消耗;鼓励使用新能源配送车辆,减少尾气排放;建立包装回收体系,实现包装材料的循环利用。

以下是网上商店物流配送研究中常见问题的解答:
Q1:网上商店如何选择适合自己的物流配送模式?
A1:选择物流配送模式需综合考虑商家规模、商品特性、客户分布和成本预算等因素,对于大型电商平台或高客单价、高时效要求的商品(如生鲜、3C产品),可优先考虑自建物流或与优质第三方物流深度合作,以保障服务质量和配送时效;对于中小型商家或低客单价、标准化商品,第三方物流是更具成本效益的选择,可通过对比不同物流企业的价格、服务范围、时效和口碑,选择合适的合作伙伴;对于希望降低物流成本且具备一定资源整合能力的商家,可考虑加入物流联盟或采用共同配送模式,实现资源共享和效率提升。
Q2:如何提升“最后一公里”配送的效率和用户体验?
A2:提升“最后一公里”配送效率和用户体验可从多方面入手:一是技术赋能,通过智能快递柜、无人配送车、智能调度系统等,减少人工操作,提高配送效率;二是模式创新,推广“快递柜+驿站”的自助取件模式,或与社区便利店、物业合作设立代收点,解决用户“不在家”取货的痛点;三是服务优化,提供预约配送、定时配送、错峰配送等个性化服务,满足用户多样化的取货需求;四是加强末端配送人员的管理和培训,提高其服务意识和专业能力,减少配送纠纷,提升用户满意度。

